
Магия Бессмертия. Часть 3. Абсолют
Техническая сторона достаточно проста. Точка Цзу-Сан-Линь находится под коленной чашечкой. Чтобы ее обнаружить, накройте колено ладонью той же руки, при этом точка располагается напротив мизинца на расстоянии окончания среднего пальца. В любом случае вы легко установите её точное расположения по специфическим ощущениям, возникающим при надавливании на неё. Прижигание выполняется специальными полынными сигаретами во время первой фазы Луны ежедневно. Оно может быть заменено следующей процедурой: наполните половину скорлупы лесного ореха размолотым чесноком и прикрепите к нужному месту. Техника наиболее эффективна если довести воздействие до образования и «прорыва» пузыря и выделения из него полупрозрачной жидкости. Если есть возможность, то по поводу техники и продолжительности воздействия лучше проконсультироваться с квалифицированным специалистом в области рефлексотерапии.
Но вернёмся к сути вопроса. Любая ЖЕРТВА позволяет нам установить правильный ритм лишь в том случае, если мы совершаем её осознанно. А в отношении сексуальной активности дело обстоит прямо противоположным образом. Способность «любить», то есть вступать в сексуальные отношения воспринимается нами как величайший из даров, поэтому ни о какой жертвенности здесь нет и речи. То есть сфера сексуальных отношений в принципе может стать ключом, открывающим путь к воссоединению с РОДОМ или даже ЖИЗНЬЮ, но для этого необходимо подняться от уровня тэта ритма, который управляет нашим сексуальным влечением, к уровню гамма ритма, который в принципе , даёт нам способность ЛЮБИТЬ, устанавливать связь с чем-то высшим и растворяться в нём. А сделать это гораздо сложнее, чем просто возлюбить какую-то высшую силу, отказавшись при этом от любых форм сексуальной активности.
Два основных инструмента обретения правильных гамма ритмов – ВЕРА и ЛЮБОВЬ. При этом ВЕРА – это только способ прорваться сквозь барьеры интеллекта или бета ритма. ВЕРА обозначает лишь формирование в своём описании мира постоянно расширяющейся области, не подчиняющейся законам разума и связанной с каким-то слогом истинного имени божественной сущности. Любая молитва по своей сути – это лишь повторение имён божества, насыщающее энергией ту самую «область веры». В некоторых случаях этого оказывается достаточным для того, чтобы барьер был прорван и только тогда ВЕРА заменяется ЛЮБОВЬЮ.
Человеку, достигшему уровня ЛЮБВИ нет необходимости ВЕРИТЬ, он ощущает соприкосновение, взаимосвязь с высшим непосредственно и постоянно. Поэтому служение высшему для него совершенно естественный акт: все собственные, природные желания человека принесены им в жертву, и у него не осталось никаких других мотивов для действия, кроме как служение БОГУ.
В обычной жизни редко кому удаётся удержаться на уровне БОЖЕСТВЕННОЙ ЛЮБВИ сколь либо длительное время, а уж тем более сделать его постоянным. Но даже кратковременное пребывание на этом уровне гамма ритмов сопровождается определённой кристаллизацией заключённой в нём энергии и образованием «островков» , которые после перехода могут стать основой ТЕЛА ЛЮБВИ, являющегося бессмертной формой существования на этом уровне. И вот тогда (и только тогда) у человека появляется шанс действительно попасть в «царствие небесное» и прожить там громадную и бесконечно счастливую жизнь, завершение которой есть полное соединение с БОГОМ. Очень красивый путь, но в сегодняшним мире он доступен только единицам.
На уровне ОМЕГА ритмов жертва становится абсолютной. Если для формирования «тела мудрости» необходима отказаться от собственного интеллекта, а для формирования «тела любви» – от собственных желаний, то обретения правильного уровня ОМЕГА ритмов требует полного отказа от собственного тела. То есть тело человека никуда не девается, оно просто передаётся под контроль внешней силы, силы абсолюта. Разница проста – на уровне гамма ритмов мы сами выбираем пути и средства СЛУЖЕНИЯ ВЫСШЕМУ, то есть проявляем здесь частичку свободы воли. А правильный ОМЕГА ритм делает все наши действия спонтанными, происходящими как бы помимо нашего контроля, но всегда оказывающимися наиболее эффективными. Нам уже не надо заботиться вообще не о чём, единственное, что от нас требуется – это наслаждаться жизнью, наслаждаться бесконечной и прекрасной игрой мировых сил.
Это не обязательно означает жизнь отшельника и скитальца. В некоторых, правда очень редких случаях, человек, достигший уровня правильных омега ритмов может вести обычный образ жизни. С единственной разницей – ему сказочно везёт во всех ситуациях, поэтому для него нет необходимости хоть сколько-нибудь обдумывать свои действия. По сути, он превращается в инструмент высшей силы, АБСОЛЮТА, которой ничто не может противостоять.
Разумеется, достичь этого состояния, а уж тем более сделать его постоянным – трудная задача. Но определённые проявления правильного омега ритма встречаются в жизни почти каждого человека. Этот тот период времени, когда у нас всё получается само собой, безо всяких усилий с нашей стороны, когда результаты превосходят наши ожидания и когда нам нет необходимости строить планы, потому что реальность оказывается гораздо лучше, чем все наши самые оптимистические прогнозы. И если такие периоды происходят достаточно часто, в нас формируется особое качество – ДОВЕРИЕ к окружающему нас миру. Мы убеждаемся, что с нами в принципе не может случиться ничего плохого, что всё происходящее происходит только во благо нам и что мы находимся под защитой могущественнейшей силы, которая не требует от нас ничего, кроме одного – не мешать ей беспрепятственно струится сквозь нас в реальность.
Возникновение и упрочнение чувства ДОВЕРИЯ и означает кристаллизацию внутри нас определённых элементов, «островков» тела ЦЕЛОСТНОСТИ, которые после перехода могут соединиться в единое целое. А это и означает воссоединение с БОЖЕСТВЕННЫМ СВЕТОМ или достижение НИРВАННЫ.
Это не просто слова. После смерти почти каждый человек воссоединяется с АБСОЛЮТОМ, что субъективно переживается как видение яркого белого света и вхождение в этот свет. Обычно этот этап занимает от нескольких часов до нескольких дней земного времени, после чего сознание человека переходит на другие уровни существования. Но в том случае, если человеку удалось сформировать внутри себя тело ЦЕЛОСТНОСТИ, он навсегда остаётся в СВЕТЕ. Все источники, описывающие другую сторону, сходятся в одном – нет никакой возможности вспомнить то, что происходило на уровне АБСОЛЮТА, поэтому данное достижение – всегда прыжок в неизведанное. Но безусловно, это высшее из «правильных» достижений человека, это завершение его пути.
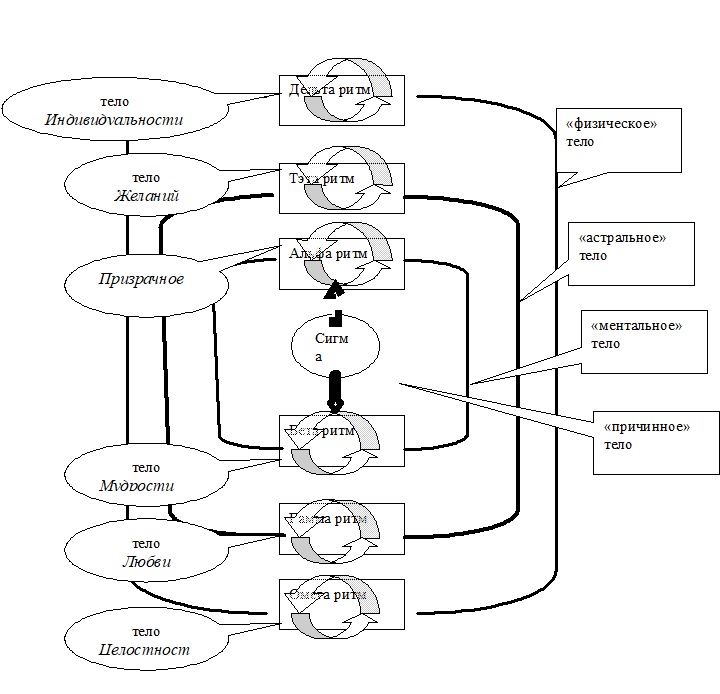
Таким образом, есть шесть форм существования человека, шесть форм правильных ритмов, которые раздвигают временные границы его жизни до громадных пределов. Но секрет в том, что эти формы связаны попарно между собой. И как раз их соединение образует то, что можно назвать четырьмя телами человека. Альфа-ритмы и бета ритмы формируют «ментальное» тело, тэта ритмы и гамма ритмы – «астральное» тело, дельта ритмы и омега ритмы – то, что обычно называют «физическим» телом, упуская из виду его важнейшую «святящуюся» составляющую.
Нет необходимости говорить о том, что все эти тела для человека существуют лишь потенциально. В обычных условиях, даже в лучшем случае человеку удаётся сформировать лишь крошечные «фрагменты» этих тел, о которых я говорил выше. При этом восполнение структуры каждого тела происходит за счёт внешних сил, внешних связей, которые и подчиняют себе полностью весь процесс существования человека как по эту сторону, так и по другую сторону. То есть идя обычным путём мы можем обрести фактическое бессмертие, но при этом останемся тем же кем и были раньше – беспомощной игрушкой в руках сил, цели и задачи которых нам непонятны.

Формирование каждого из «бессмертных» тел связано с разрывом связей, образующих структуру большого тела человека. Обретение тела
ЛЮБВИ или
тела ЖЕЛАНИЙ сопровождается разрушением «астрального» тела, тела МУДРОСТИ или ПРИЗРАЧНОГО тела – разрушением «метального» тела и так далее. То есть здесь мы вырываемся из рамок правил нашего мира, но наша свобода оказывается иллюзорной. Силы, которые действуют на каждом уровне и частью которых мы становимся – гораздо могущественнее чем мы, и у нас нет другого выхода, кроме как беспрекословное подчинение этим силам. У нас просто нет точки опоры, которая позволила бы нам хоть
как-то противостоять этим силам. И уже в силу этого факта мы не представляем никакой угрозы для СТРАЖЕЙ РЕАЛЬНОСТИ, поэтому обретение бессмертия таким путём обычно не встречает серьёзного противодействия с их стороны.
Но есть другой вариант. Можно идти не путём разрушения целостных энергетических структур человека – «астрального», «ментального» и «физического» тела, а путём их укрепления, путём объединения их верней и нижней половины в единое целое. И тогда мы обретаем нечто гораздо большее, чем просто бессмертие.

В данном случае энергетическая структура человека представляет собой ряд вложенных друг в друга восьмёрок, каждая из которых исходит из области Сигма ритмов, из ВОЛИ человека. И каждая из них обладает не только БЕССМЕРТИЕМ, но и способностью к постоянному развитию. Так, если нам удалось сформировать «восьмеричное ментальное» тело, то мы можем не только довести его форму до совершенства, но и начать формировать «восьмеричное астральное» тело и так далее. И на этом пути нет силы, которая может противостоять человеку, или контролировать его.
Есть ещё один момент, важный в плане нашего обыденного существования. «Восьмеричный путь» всегда ведёт к обретению и физического бессмертия. Это не значит, что вы навсегда оказываетесь прикованными к своему физическому телу, а значит лишь, что вы можете выбирать форму своего существования. А когда процесс перехода совершается по вашей собственной воли и при полном сохранении сознания, то это путешествие не имеет со смертью ничего общего.
Но здесь можно двигаться только от центра. Проще говоря, исходной точкой здесь является обретение знания – формирование правильного описания мира (гармонизация уровня бета ритмов) и воплощение этого знания в свою собственную жизнь – формирование правильной картины мира (гармонизация уровня альфа-ритмов). «Восьмеричный путь» – путь мудрости и путь магии и это единственный путь, который может вывести человека за все пределы. Проблема только в том, что это единственный «запретный» путь, поэтому пройти его очень сложно.
Книга, которая перед вами – это начала знаний о «восьмеричном пути». Для некоторых сказанного окажется достаточно , чтобы их описание мира и их картина мира обрели то качество цельности, которое делает его неуничтожимым. Есть множество дополнительных приёмов, которые позволят ускорить движение вперёд и сделать его гораздо более интересным. И некоторые из них мы обязательно рассмотрим позже. Но в принципе, эти люди могут дальше двигаться сами. Важно только, чтобы каждый шаг на этом пути был одновременно, шагом вверх и шагом вниз, чтобы знание сопровождалось конкретными действиями, направленными на изменение внешнего мира и себя самого.
Проблема в том, что таких людей даже среди читателей этой книги единицы. Мы живём по правилам ТЁМНОЙ СТОРОНЫ, искажающим не только все структуры нашего большого тела, но и наши усилия по их совершенствованию. Единственный способ противостоять ей – узнать истинные правила, которые смогут стать центром правильной картины мира. А здесь нам придётся вернуться к самому началу – к границам нашего мира или к ПРЕДЕЛАМ РЕАЛЬНОСТИ.
2. Пределы Реальности

В начале сотворил Бог небо и землю.
Земля же была безвидна и пуста, и тьма над бездною,
и Дух Божий носился над водою.
И сказал Бог: да будет свет. И стал свет.
И увидел Бог свет, что он хорош, и отделил Бог свет от тьмы.
Начнём с главного: мы привыкли считать, что наш мир бесконечен, в то же время мы знаем, что он ограничен по крайней мере двумя барьерами, которые мы не можем преодолеть.
Первый из них – это скорость света. Известно, что ни один объект, обладающий массой покоя, не может достичь скорости света, а тем более превысить её, оставаясь при этом в нашем мире. С другой стороны, объекты, не обладающие массой покоя, могут пребывать в реальности только перемещаясь с этой скоростью. То есть скорость света своего рода грань, разделяющая объекты, обладающих тем, что мы называем массой или материальностью и объектов, эти качеством не обладающих. Эта грань по сути своей является ВЕРХНИМ ПРЕДЕЛОМ РЕАЛЬНОСТИ.
ВЕРХНИЙ ПРЕДЕЛ РЕАЛЬНОСТИ находится в процессе постоянного взаимодействия с нашим миром. Частицы света, фотоны непосредственно воздействуют на любой объект, как бы «замерзая» в нём. Так, солнечные лучи, падая на наше лист растения превращаются, в конечном счёте в некую субстанцию, которая может быть пищей для многих существ нашего мира. С другой стороны, при определённых условиях любой материальный объект может быть аннигилирован, превращён в чистую энергию, в фотоны электромагнитного излучения, то есть стать элементом ВЕРХНЕГО ПРЕДЕЛА. Более того, любой объект реальности соприкасается с нею постоянно.
Мы знаем, что частица, движущаяся со скоростью света, обладает только одной характеристикой – длиной волны. Этим же качеством обладают и все объекты нашего мира, начиная с электрона, который в большей степени волна, чем частица и заканчивая звёздами и галактиками – все они могут быть представлены через их волновые характеристики. И именно эти характеристики являются «проекцией» любого объекта реальности на уровне ВЕРХНЕГО ПРЕДЕЛА.
Можно сказать по-другому. СВЕТ является «нулевым» измерением, первой формой существования реальности на уровне ВЕРХНЕГО ПРЕДЕЛА. Все остальные объекты нашего мира есть порождение энергии или СВЕТА, форма его существования в состоянии покоя. Единственный способ добиться этого – создать замкнутые структуры, энергетические кольца, вращаясь по которым СВЕТ мог бы сохранять свой главный атрибут – предельную скорость, оставаясь на месте, то есть приобретая пространственные координаты. Создание и сохранение таких форм и есть цель ВЕРХНЕГО ПРЕДЕЛА в нашем мире.
Основной атрибут ВЕРХНЕГО ПРЕДЕЛА РЕАЛЬНОСТИ – ВРЕМЯ. Мы знаем, что частицы света, электромагнитные волны могут свободно проникать друг в друга, одновременно существовать в одной точке реальности, то есть пространственные характеристики не имеют для них значения. Но если можно сделать «моментальную» фотографию материального мира, мира без времени, то существование волны вне времени невозможно. Жизненный цикл каждой волны требует определённого «кванта времени», а моментальном снимке любая волна превращается в точку. То есть ВЕРХНИЙ ПРЕДЕЛ определяет структуру ВРЕМЕНИ – тот минимальный «диаметр кольца» при котором могут существовать объекты реальности. И эта структура «расширяется» по мере удаления ВЕРХНЕГО ПРЕДЕЛА от некой исходной точки. В мире элементарных частиц «квант времени» составляет миллионные доли секунды, а в мире звёзд и галактик его продолжительность по нашему времяисчислению определяется миллионами и миллиардами лет.
Другой барьер – это ВАКУУМ. Если оградить какую-то часть пространства и начать убирать из него всё, то при наличии необходимых технологий на определённом этапе нам удастся убрать из него и все волны и все частицы. У нас останется нечто, обладающее пространственными характеристиками (длиной, шириной, высотой), но не проявляющее себя никаким иным образом. Современная физика исходит из того, что за вакуумом, за НИЖНИМ ПРЕДЕЛОМ есть целый мир, что если каким-то образом структурировать его, то можно извлечь из неё материю, вещество в неограниченном количестве. Но мы не можем заглянуть за барьер. Мир, который за ним, недоступен для нашего восприятия именно потому, что он не обладает теми качествами, которые мы воспринимаем.
Обычно ВАКУУМ отождествляют с ПУСТОТОЙ, но в действительности ВАКУУМ есть максимально плотная форма существования реальности, ТЬМА, в которую не может проникнуть ничего из существующего в нашем мире. Это выглядит парадоксальным, но только на первый взгляд. В действительности, именно такое представление в наибольшей степени соответствует современным научным взглядам.
В очень упрощённой форме существующие представления о развитии реальности можно представить следующим образом: субэлементарные частицы (кварки), элементарные частицы, атомы, молекулы, вещество и так далее. Известен тот факт, что плотность каждого следующего уровня гораздо меньше, чем плотность уровня нижележащего.
Так, с точки зрения уровня элементарных частиц атомов почти не существует. Основная масса атома более, чем на 99,9% сосредоточена в его ядре, размер которого составляет 10-13 см, то есть в 105 раз меньше размеров самого атома (10-8 см). То есть, если размеры атома представить в виде футбольного поля (с диаметром 100 м), то атомное ядро будет соответствовать дробинке с диаметром лишь 1 мм.
Но эта цепочка незакончена. В её начале стоит СВЕТ, кванты электромагнитного излучения, которые при определённых условиях могут превращаться во всё многообразие элементарных частиц. А поскольку СВЕТ является изначальной, «нулевой» формой существования реальности на уровне ВЕРХНЕГО ПРЕДЕЛА, то ей должна соответствовать «нулевая» форма пространственной структуры – ТЬМА, обладающая предельной плотностью и непроницаемая ни для каких иных объектов.
Нашему сознанию, привыкшему иметь дело только с материальными объектами, трудно представить себе ВАКУУМ как «бесформенность», существующую саму по себе, находящуюся в постоянном движении и как бы живущую собственной жизнью. К тому же этот аспект реальности пока находится почти за пределами научного знания. Хотя астрофизики уже убедились в существовании тёмной энергии – силы, растаскивающей галактики в пустом пространстве со всё возрастающим ускорением, они по-прежнему стараются обнаружить источник этой энергии в каких-то неизвестных им свойствах материи, а не пространства.
В действительности всё очень просто. ВАКУУМ – это не отсутствие материи, а отсутствие в ней воспринимаемой нами структуры, это предельно плотная форма реальности, в которой нет никаких промежутков. А любой объект нашего мира образован именно «промежутками», вкраплениями СВЕТА в бесконечный поток ТЬМЫ. И мы можем воспринимать только эти промежутки. То есть в действительности всё существующее, вернее, всё воспринимаемое нами – это лишь пустоты в непроницаемо-плотном теле реальности. А то, что мы называем ВАКУУМОМ в действительности есть реальность в её изначальной и самой плотной форме.
Я понимаю, насколько странно это звучит, но подтверждения этому факту буквально пронизывают всю ткань нашего существования.
БЕЛЫЙ ШУМ – звуковая гармония, включающая в себя весь спектр колебаний, которые может слышать человек уже через несколько минут воздействия воспринимается нами как ТИШИНА.
БЕЛЫЙ СВЕТ, содержащий в себе все цветовые оттенки, при должной интенсивности и однородности также быстро погружает человека в бессознательное состояние, во ТЬМУ.
Мы ощущаем малейший ветерок, но громадное давление атмосферного столба на наше тело совершено не ощущается нами. Мы не замечаем людей, которые ведут себя «как надо», но обращаем внимание на любого нарушителя правил. Мы не воспринимаем своё тело до тех пор, пока у нас что-то не заболит. И так во всех случаях: для нас существуют лишь «разрывы реальности», промежутки, паузы в однородном потоке восприятий.
То есть любой объект нашего мира на уровне НИЖНЕГО ПРЕДЕЛА существует как некое «пространственное кольцо», как пузырёк воздуха, плывущий в потоке изначальной реальности. И главное здесь – не сам пузырёк, а границы, разделяющие эти пузырьки. НИЖНИЙ ПРЕДЕЛ обеспечивает существование любого объекта, окружая его своего рода защитным слоем и отделяя его от любых других объектов. Вернее, толщина этого слоя определяет правила их взаимодействия. Так, атомы водорода, расположенные на определённом расстоянии образуют газ, на более близком – жидкость, ещё на более близком – твёрдое тело, а если сблизить их еще, то они превращаются в совершенно другой элемент – гелий, при этом часть вещества превращается во ТЬМУ, в результате чего выделяется огромное количество энергии СВЕТА – происходит термоядерная реакция.
Но НИЖНИЙ ПРЕДЕЛ не только разделяет объекты, он объединяет их в единое целое, превращая мир в совокупность однородных элементов, обладающих только одним качеством – способностью занимать какую-то часть пространства. И в этом плане весь наш многообразный мир превращается в однородный поток материи, разбитый на некие устойчивые формы – кванты пространства.
Это как в истории с АРХИМЕДОМ. Неважно, что именно погружено в ванну, сам АРХИМЕД или что-то другое, имеет значение только объем, только пространственные характеристики каждого объекта. И на определённом уровне взаимодействия объектов реальности основной становится только эта характеристика.
Представьте автобус с пассажирами. Пока их немного, каждый может думать о своём, то есть существовать как бы обособленно от других. В том случае, если между пассажирами возникают какие-то контакты, учитываются их индивидуальные качества – обаяние, остроумие, конфликтность и т.п.
Если число пассажиров увеличивается настолько, что они непосредственно соприкасаются друг с другом, то единственный фактор, который может заставить человека смириться с этой ситуацией – сексуальная привлекательность стоящего рядом. То есть уровень общения понижается до уровня биологической потребности.
Если же добавить ещё несколько человек, то вся потребность в общении пропадает полностью. Просыпается инстинкт самосохранения и каждый стремиться отвоевать кусочек пространства, дающий ему хоть некоторую безопасность. Единственное качество других пассажиров, заслуживающее внимания в этой ситуации – их физические параметры.
В современной научной и метафизической литературе сам факт существования пределов в той или иной форме признаётся, но верхний предел отождествляется обычно с ДУХОМ или ЭНЕРГИЕЙ, а нижний – с МАТЕРИЕЙ. И именно здесь лежат истоки той громадной ошибки, которая связана с представлением о материальном теле человека как о чём-то низшем, о чём-то, что должно быть преодолено. В действительности даже современная физика считает материю концентрированным сгустком энергии (Е=МС2), по своей потенциальной мощи превышающей объемы той лучистой энергии, с которой взаимодействует этот объект. Материя не противоположна СВЕТУ, это лишь форма пребывания его в реальности, причём высшая, концентрированная форма. Материя – это энергия, способная существовать в упорядоченном состоянии, это всегда проявление порядка. Даже самый бесформенный материальный объект, который можно вообразить обладает массой, а масса может стать энергией в любой момент времени. То есть масса – это всегда производное ВЕРХНЕГО ПРЕДЕЛА.
Материальность, масса объектов реальности определяется соотношением объема занимаемого ими пространства и сложностью его структуры. Сложность структуры в конечном счёте определяется диаметром соответствующих энергетических колец. Каждому временному кольцу соответствует определённое пространственное кольцо, вернее они представляют единое целое, соединённое в некое подобие восьмёрки. СВЕТ и ТЬМА – та «восьмёрка», которая объединяет всю нашу ВСЕЛЕННУЮ в единое целое. Это ИЗНАЧАЛЬНАЯ РЕАЛЬНОСТЬ. Только она находится в абсолютном равновесии. Вкрапления СВЕТА во ТЬМУ, то есть объекты нашего мира – это почти всегда нарушение равновесия, это «болезнь» реальности, поэтому есть силы, стремящиеся вернуть весь мир в первоначальное состояние.
Конец ознакомительного фрагмента.
Текст предоставлен ООО «ЛитРес».
Прочитайте эту книгу целиком, купив полную легальную версию на ЛитРес.
Безопасно оплатить книгу можно банковской картой Visa, MasterCard, Maestro, со счета мобильного телефона, с платежного терминала, в салоне МТС или Связной, через PayPal, WebMoney, Яндекс.Деньги, QIWI Кошелек, бонусными картами или другим удобным Вам способом.
Приобретайте полный текст книги у нашего партнера:

