
Ваша жизнь без тревоги

Анастасия Мальцева
Ваша жизнь без тревоги
Введение
Тревога может делать жизнь как просто дискомфортной, так и невыносимой. Чтобы её избежать, люди обкладываются ритуалами и избеганиями. Вы можете быть одним из тех, кто не особо страдает от тревожности, но хотел бы от неё избавиться, чтобы сделать свою жизнь ещё более комфортной. Или можете быть тем, кто всецело страдает от перманентной тревоги, висящей тяжёлым грузом или накатывающей сбивающими с ног волнами. В любом случае, надеюсь, что эта книга окажется для вас полезной и поможет снизить тревогу или избавиться от неё совсем. Вы непременно получите эффективные инструменты, с помощью которых научитесь её контролировать.
За основу предложенных в этой книге инструментов взяты проверенные методы. От десенсибилизации и переработки движением глаз (ДПДГ) до когнитивно-поведенческой (КПТ) и диалектической поведенческой (ДБТ) терапий. Эти методы имеют научное обоснование и доказали свою эффективность во множестве рандомизированных контролируемых исследований. В этой книге они подобраны так, чтобы наилучшим образом решить именно вашу проблему – повышенную тревожность.
Инструменты исключительно практические и направлены на изменение работы вашего мозга, который продуцирует неоправданную тревогу. Если её наличие не обусловлено эндогенными причинами, то всё дело в том, что когда-то он научился так себя вести, когда-то он решил, что это эффективно, и, возможно, в определённый период вашей жизни это так и было. Однако сегодня эта тревога вам мешает, а мозг продолжает ехать по накатанной колее. Наша задача – дать ему понять, что этого больше не требуется, что его действия неэффективны. Мозг – штука достаточно ленивая. Он заточен на то, чтобы экономить энергию. Поэтому, когда ему станет ясно, что он тратит энергию на тревогу зря, он перестанет это делать. Но исключительно на когнитивном уровне достучаться до него практически невозможно. Вам же знакома история, когда вы всё понимаете, что волноваться нечего, но всё равно не можете справиться с тревогой? И дело здесь именно в тех самых старых, уже не нужных программах вашего мозга.
Как пользоваться книгой
Я очень рекомендую сначала просто прочитать книгу целиком. Она небольшая, поэтому не займёт у вас много времени. Однако, такое ознакомление убережёт вас от того, что вы начнёте применять какую-то технику и не будете знать, что делать, если процесс пошёл не так, как вам хотелось.
Несмотря на то, что логика книги выстроена так, чтобы это минимизировать, психика человека может вести себя непредсказуемо даже для профессионала. Поэтому вам стоит заранее ознакомиться со всем материалом и техниками, которые смогут вам помочь.
Я понимаю, как прочитанное может выглядеть для тревожного человека. И вместе с тем, сделайте вдох и для начала просто прочитайте, чтобы решить, стоит ли вам переходить к практике. Готовы ли вы к ней. К тому же, вам как тревожному человеку может быть куда спокойнее, если вы всё будете знать заранее.
Также вам уже будет понятна логика работы с тревогой, и вы будете чувствовать себя более уверенными и лучше понимать то, что вы делаете.
Вместе с тем, отдельные практики, такие как практики расслабления и навыки осознанности вы можете применять прямо во время первого прочтения. Их можно найти в главе «Рутина по снижению тревожности».
В случае, если вы устали от тревоги настолько, что уже нет просто сил даже на прочтение, не то, что на рутину, а обратиться к специалисту возможности нет, вы можете попробовать сразу перейти к упражнениям из главы «Убираем негативные установки».
Стоит помнить, что наилучшего результата можно достигнуть, применяя предложенные в книге практики в комплексе. При этом даже отдельные практики могут внести качественные изменения в вашу жизнь, поэтому не стоит нагружать себя всем, если вы чувствуете, что не справляетесь с таким объёмом.
Некоторые практики, например, на основе ДПДГ дают быстрые результаты, другие, как большинство из раздела «Рутина по снижению тревожности», направлены на продолжительную работу и перспективу.
Для эффективной полномасштабной работы с тревожностью с помощью этой книги вам понадобится ручка и тетрадь или блокнот. Также возможно пользоваться текстовыми редакторами в телефоне или компьютере. Подберите подходящий для вас вариант.
Заведите электронный или бумажный ежедневник или планер. В него нужно будет записывать те упражнения и навыки, которые вы берёте себе в регулярную практику, и отмечать их выполнение.
Дисклеймер
Читатель должен помнить, что наиболее безопасно и эффективно будет обратиться к дипломированному специалисту и пройти соответствующую его запросу терапию. Он берёт всю ответственность на себя, используя предложенные в этой книге методы. Автор действует из лучших побуждений и не берёт на себя ответственность за возможные негативные результаты вследствие использования предложенных в книге методов.
Природа тревоги
Для начала остановимся на эндогенных причинах. Повышенную тревожность могут вызывать, например, проблемы с гормонами или нейромедиаторами. Обратите внимание на то, когда вы стали страдать от повышенной тревожности. Если она началась вне связи с какими-то внешними обстоятельствами, сопряжёнными с сильным или долговременным стрессом, вам стоит обратиться к врачу. Возможно, у вас есть и другие сопутствующие жалобы. Если ваша тревога имеет под собой эндогенную основу, то избавиться от неё с помощью даже самых эффективных психотерапевтических методов не получится.
При этом я не могу просто послать вас к врачу словами «встань и иди», если даже ситуация обращения к любого рода специалисту вызывает у вас сильную тревогу. Предложенные в этой книге методы могут способствовать снижению уровня тревоги и сделать поход к врачу менее проблематичным. Здесь будет полезна глава «Рутина по снижению тревожности». Если же вы готовы обратиться к специалисту безотлагательно, пожалуйста, сделайте это.
Как следует из сказанного выше, сильный и/или долговременный стресс могут сделать вас тревожным. Безусловно, стресс может так же приводить и к соматическим проблемам, но, если на здоровье вы не жалуетесь, а вот на тревожность – да, то вам стоит взять на вооружение методы из главы «Рутина по снижению тревожности». Вполне возможно, что этого для вас будет достаточно, если до упомянутого стресса тревогой вы не страдали. Имейте в виду, что, если у вас всплывают картинки, связанные с уже пережитым стрессом, и вы мысленно возвращаетесь в те события, вам стоит обратить пристальное внимание и на другие методы из этой книги. Например, описанные в главе «Разбираемся с корнями вашей тревоги».
Так же тревога может уходить корнями в детство. В таком случае рутина по снижению тревожности, конечно, тоже даст свой эффект, но, скорее всего, меньший и не такой быстрый, как у людей с тревогой, появившейся во взрослом возрасте.
Важно понимать, что не вся тревога – это тревога, с которой нужно бороться. Есть вполне обоснованная тревога. Да, она может быть неприятной, но в то же время она является естественной. Например, если плохо подготовились к экзамену, а он сложный и важный, то тут можно, конечно, применять все техники разом, но привести себя в полный дзен вряд ли удастся. В таком случае тревогу надо просто принимать как данность, а не тратить силы на борьбу с ней. Так вы только её усилите и сместите фокус внимания с более важных вещей, например, с того, чтобы уже открыть учебник и подготовить к экзамену хоть что-то. Как это сделать, вы прочитаете в главе «Принимаем тревогу».
Как видите, тревога может быть разной. И работать с ней нужно по-разному.
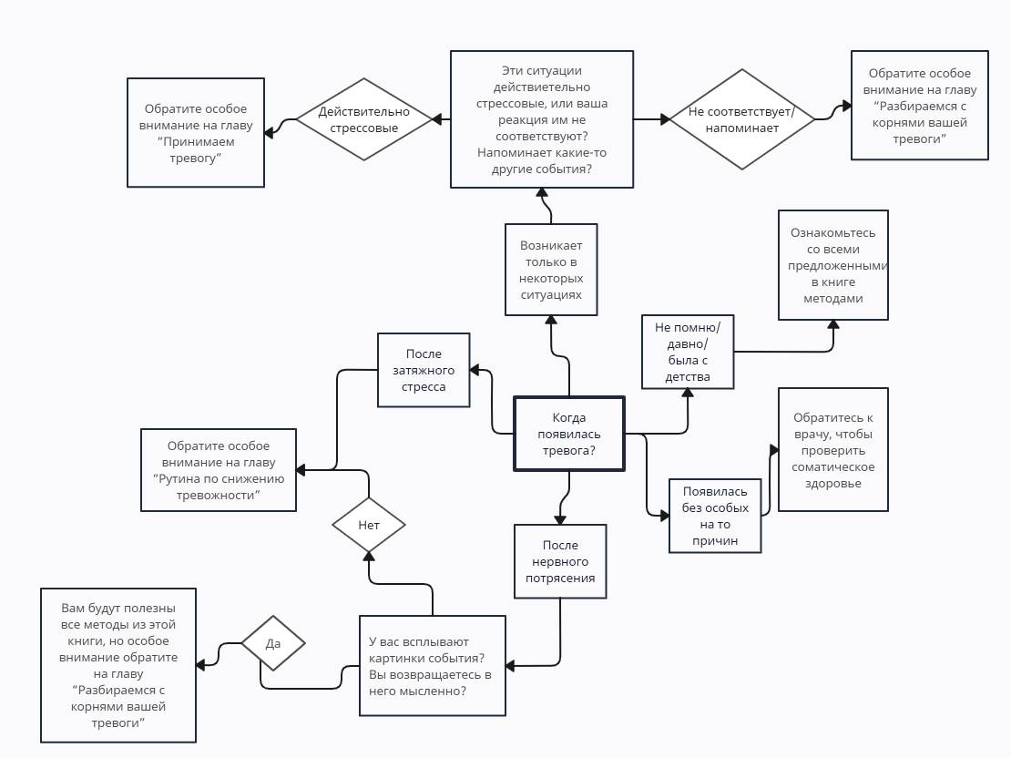
Как же понять, что нужно делать именно с вашей тревогой?
Ответьте на вопросы и получите готовое решение.

Этот алгоритм не даст вам стопроцентно верного ответа, но направит в нужную сторону. Если вы получили рекомендацию ознакомиться с той или иной главой, это не значит, что вам противопоказано читать всю книгу целиком.
Принимаем тревогу
Зачастую тревога вполне адекватна тому, что происходит в реальности. Как в упомянутой выше ситуации с экзаменом. Вопрос, конечно, может быть в уровне тревоги. И вот как этот уровень снижать, можно прочитать в следующей главе в разделе «Практики расслабления».
Но сначала стоит подумать о том, можете ли вы вообще выносить тревогу? Бывает такое, что при первых же её признаках человек тут же напрягается и провоцирует себя на ещё большее волнение. Он всеми силами пытается сдержать трясущиеся руки, отчего те трясутся ещё больше. Он начинает тревожиться, что кто-то это увидит, и тут уже на лбу выступает испарина, становится ещё более тревожно – и так по нарастающей. Все силы организма идут на поддержание этой борьбы с тревогой, которая только провоцирует её рост.
И я не предлагаю вам сейчас просто расслабиться. Вопрос в том, чтобы принять своё состояние как данность. Сказать себе: «Да, мне сейчас тревожно». Или страшно. Или «я волнуюсь». Да, это так.
Зачастую после такой констатации факта следует самопроизвольный вдох. И уже на этом этапе вам становится чуточку легче. Но важно помнить, что процесс принятия тревоги не призван к тому, чтобы её убрать. Это может быть приятным, так сказать, побочным эффектом. А может и не быть. Поэтому, даже если при этой практике ваша тревога не снизится, не стоит думать, что «всё это вот ваше» не работает. Наша задача – научиться проживать адекватную ситуации тревогу.
Простите за не самую приятную параллель, но она достаточно показательная. После потребления пищи происходит её переваривание, и в какой-то момент организму нужно избавиться от отходов пищеварения. Это не самый приятный факт нашей жизнедеятельности, но попробуйте начать с ним бороться и отрицать его. Что будет?
Как водится, ни к чему хорошему это не приведёт. Поэтому нам важно жить в гармонии со своим организмом как в этом вопросе, так и в вопросе соответствующей ситуации тревоги.
Поэтому первым делом и обозначаем её присутствие и констатируем её наличие как факт.
Теперь давайте поговорим о том, что тревога как-то проявляется в теле. В том же самом треморе рук, коленей – у кого что. Или возникают определённые ощущения в животе. Дыхание становится поверхностным. У кого-то – учащённым. Заметьте свои проявления тревоги.
И снова – не нужно с ними бороться. Отметьте их и примите, что они есть.
Иногда этого бывает достаточно, чтобы просто прожить вызывающий тревогу момент. Ну есть тревога и есть. Что в этом такого? Ведь возникающая в некоторых ситуациях тревога – это нормально. Это естественная реакция психики и организма.
Но кому-то полезным будет усилить физические проявления тревоги. Например, если у вас трясутся руки, увеличьте частоту и/или амплитуду. Вы уже почти не дышите? Дышите ещё меньше – в какой-то момент организм просто сам сделает глубокий вдох.
В общем, соединитесь со своей тревогой. И даже если она не уменьшится, она станет переносимой. Вы станете относиться к ней иначе.
Не переживайте, если с первого раза у вас не получится. Вашему мозгу и организму нужно привыкнуть к тому, что теперь тревога – это нормально. Практикуйте принятие тревоги в стрессовых ситуациях каждый раз, и увидите, насколько проще вы станете переживать такие моменты и проще к ним относиться.
Мало того, ваша тревога может стать вашим драйвером и вместо того, чтобы сковывать вас, как раньше, когда вы её пытались подавить, она будет подталкивать вас к решению возникающих по ходу проблем. Опять же, не ставьте это своей целью – это всё тот же возможный приятный «побочный эффект», но не обязательный.
Рутина по снижению тревожности
Чтобы что-то снизить, это что-то должно быть. Многие тревожные люди пытаются бежать от своей тревоги и отрицать её. Но первым шагом будет именно принятие факта наличия тревоги.
Как принять свою тревогу, мы поговорили в предыдущей главе. И теперь займёмся тем, чтобы, собственно, эту тревогу снизить.
Есть много техник и навыков, которые помогут в этом. Одни направлены на работу в тревожной ситуации, другие – с фоновой тревогой, третьи – подойдут в обоих случаях. Большинство предложенных в этой главе методов подойдёт большинству людей.
Сначала выберете одну или две техники и внесите их в свой планер для выполнения. Отмечайте выполнение и переносите на следующий день, если в запланированный выполнить не удалось. Не вините себя за пропуски.
Может случиться так, что вы возьмётесь за работу, а в какой-то момент всё забросите, даже если у вас были положительные результаты. Это нормально. Такое происходит со многими, потому что мозгу нужен отдых и возможность сравнить, как ему лучше. Большинство снова возвращается к практикам, потому что они действительно улучшают качество жизни.
Может случиться и так, что сначала вы не почувствуете результат или не совсем будете понимать, что делать. Это тоже нормально. Просто продолжайте практиковаться, и шаг за шагом сможете прийти к пониманию и положительному эффекту.
Практики расслабления
Для снижения тревоги очень хорошо подходят дыхательные практики и телесно ориентированная психотерапия.
Этих техник очень много, они имеют разную эффективность и каждый в праве выбрать то, что подходит именно ему. Также очень хорошо помогают занятия йогой и терапевтические медитации.
В этой книге мы рассмотрим несколько, считающихся наиболее простыми и эффективными. Вы можете выбрать одно или несколько для ежедневной рутины и внести их в список ежедневных дел.
Дыхание 4-7-8
Это очень простое дыхательное упражнение, которое можно делать как непосредственно в стрессовой ситуации, так и практиковать на постоянной основе. Так же оно может способствовать засыпанию.
Инструкция:
1
Сделайте вдох через нос, считая про себя от одного до четырёх.
2
Задержите дыхание, считая про себя от одного до семи
3
Сделайте выдох (желательно, через рот), считая про себя от одного до восьми
Повторяйте эти циклы, пока не почувствуете облегчение. Если же вы используете это дыхание в качестве ежедневной рутины, определите собственное комфортное количество таких повторов. Это может быть пять, десять или другое количество циклов.
Дыхание квадратом
Также простое дыхательное упражнение, использовать которое можно как для снижение уровня тревоги в стрессовой ситуации, так и для ежедневной рутины
Инструкция:
1
Считая от одного до четырёх, сделайте вдох
2
Считая от одного до четырёх, задержите дыхание
3
Считая от одного до четырёх, сделайте выдох
4
Считая от одного до четырёх, задержите дыхание
Повторите комфортное для вас количество раз.
Наблюдение за дыханием
Это немного более сложное упражнение в случае стрессовой ситуации, поэтому оно чуть больше подходит именно для рутины.
Инструкция:
1
Сядьте или лягте, можете закрыть глаза
2
Наблюдайте за своим дыханием, не пытаясь его изменить. Просто наблюдайте, как воздух входит в ваши ноздри, опускается вниз, как расширяется грудная клетка, живот. И так же наблюдайте за выдохом
3
Если приходят какие-то мысли, отметьте это, не ругайте себя за отвлечение, мягко верните внимание на дыхание
Начните с коротких сессий наблюдения и с каждым днём увеличивайте время практики до комфортного для вас. Если это упражнение не вводит вас в сон во время дневной практики, то она может доходить до десяти, пятнадцати минут. Также можно практиковать наблюдение за дыханием перед сном, для более быстрого и спокойного засыпания.
Когда вы полностью разобрались в этой технике, можете применять её в любой позе и месте, например, на прогулке.
Шавасана
Даже если вы не любитель «всех этих йог», то эта асана вам точно зайдёт. Она считается самой сложной, но при этом физически – очень простой. Её сложность состоит в том, чтобы так же, как и в наблюдении за дыханием, не следовать за мыслями, а концентрироваться на теле и дыхании.
Инструкция:
1
Лягте на спину, раскиньте ноги и руки (ладонями вверх) примерно под сорок пять градусов от туловища
2
Представьте, что ваши стопы делают вдох, затем – выдох и расслабляются
3
Теперь ваши щиколотки делают вдох, затем – выдох и расслабляются
4
Таким образом вам нужно пройти по всему телу по порядку: икры, колени, бёдра, таз, живот, грудь, спина, ладони, запястья, предплечья, локти, плечи, шея, волосяная часть головы и лицо)
Это упражнение прекрасно подходит для ежедневной рутины и практики для засыпания.
Релаксация по Джекобсону
Это очень эффективная релаксация, вариантов которой на сегодняшний день достаточно много. Вы можете попробовать приведённый в этой книге вариант или найти в открытых источниках более подходящий именно вам.
Суть этой релаксации заключается в том, что мы расслабляем возникшие в теле зажимы с помощью чередования напряжения и расслабления. Зажимы часто возникают из-за неотработанного импульса. Например, вас напугал резкий крик недовольного начальника, тело напряглось для того, чтобы бежать (или бить), но вы остались на месте и весь в напряжении продолжили слушать крики начальника. Неотработанная реакция законсервировалась в теле в виде мышечного зажима. Чем сильнее и чаще происходят подобные ситуации, тем больше зажимов в теле, тем они неприятнее. Во многом для избежания таких зажимов нам нужно принимать адекватную ситуации тревогу, потому что она никуда не уходит, даже если мы стараемся её игнорировать.
Такие зажимы сказываются как на физическом состоянии и вызывают дискомфорт, так и на психическом, так как не прожитые импульсы и эмоции остались зажаты. Они могут создавать фоновую тревогу, делать вас нервными и неспокойными.
Хорошая новость в том, что с помощью предложенной релаксации вы можете расслабить зажимы, допрожив не отработанный импульс и выпустив эмоцию.
Инструкция:
1
Встаньте или сядьте
2
Считая от одного до девяти постепенно сжимайте пальцы в кулаки, другие мышцы не напрягайте. На счёт девять напряжение должно быть максимальным
3
На счёт десять резко расслабьте напряжённые мышцы и посидите, наслаждаясь этим расслаблением. Можете посидеть так же секунд десять, или же дать себе на это несколько минут
4
Теперь, так же считая от одного до десяти, напрягите уже не только кулаки, но и предплечья, и снова расслабьтесь на счёт десять. Насладитесь расслаблением
5
Постепенно подключая другие группы мышц, задействуйте так всё тело. Не забывайте расслабляться
Также можно работать с отдельными группами мышц попеременно, а не включая всё тело целиком. Стоит уделить особое внимание мышцам лица, так как у тревожных людей они часто находятся в напряжении.
Навыки осознанности
Исследования доказали, что люди, на ежедневной основе применяющие навыки осознанности, разработанные для ДБТ, испытывают меньше стресса и тревожности. Поэтому я настоятельно вам рекомендую ввести их в свою ежедневную рутину и на первых порах стараться применять их как можно чаще, пока мозг не привыкнет к их выполнению и не встроит их в свой нормальный поведенческий паттерн.
Эти навыки направлены на то, чтобы возвращать вас в настоящий момент. Обычно мы тревожимся из-за чего-то в будущем или уже оставшемся в прошлом. Но не о том, что происходит прямо сейчас, в отдельно взятый момент времени. Возвращая себя в него, вы сможете значительно снизить свою тревогу.
Вводите навыки постепенно, не нужно пытаться сделать всё и сразу, чтобы выгореть или винить себя за нехватку сил или времени на выполнение. Будьте последовательны и позвольте себе осваивать навыки без насилия над собой. При этом, не забывайте вносить их в задачи дня и отмечать выполнение.
Безоценочность
Мы привыкли давать всему оценки и жить в мире оценок. Хорошо – плохо, дорого – дёшево, приятно – противно, красивый – уродливый. Конечно, есть полезные оценки, которые упрощают жизнь и дают нам ориентиры. Например, мы можем увидеть недозрелые яблоки с гнильцой в магазине и просто сказать, что они плохие. Этого достаточно для большинства людей, чтобы понять, что они не стоили покупки, а уж тем более, что их не нужно есть. Однако огромное количество оценок являются относительными и неполезными. Например, кто-то из ваших друзей съездил отдохнуть в какую-нибудь страну и остался в полном разочаровании. Он сказал вам, что страна просто омерзительная, и вы ему поверили, поэтому решили в неё не ездить. Но вот вас случайно туда занесло – командировка, например, или другой повод – и вы ощутили себя там так хорошо, что просто не поняли, что вашему другу могло здесь не понравиться.
Да, конечно, большинство знает, что вкусы разные, приоритеты тоже и так далее, так что нечего полагаться на то, что говорят другие, даже если это друзья. Но что, если даже ваши собственные оценки также могут быть неполезны? Бывало ли у вас такое, что, допустим, вы давно смотрели какой-то фильм, он вам очень понравился, вы были в полном восторге, всем его рекомендовали и оценивали его как классный и интересный, но спустя годы решили его посмотреть и вообще не поняли, что вас в нём так привлекало? Вы изменились. А фильм остался абсолютно тем же. Его для вас меняла только ваша оценка.
Так что, наша оценка чего угодно может зависеть не только от самого оцениваемого предмета, как, например, тех неспелых гнилых яблок, но и от нашего состояния. На большом отрезке времени – от наших ценностей, опыта, взгляда на жизнь и так далее. Но даже на коротком отрезке времени наши оценки могут зависеть просто от настроения и текущих событий. Ведь известно, что даже вкус одной и той же еды может восприниматься по-разному в зависимости от состояния человека. «Отвратительная еда» и «мне сейчас невкусно» – это две абсолютно разные вещи.
И что?
Если говорить относительно тревоги, то зачастую мы оцениваем нечто как тревожное и опасное сходу, просто по инерции, из-за и без того взволнованного состояния или по ассоциации. Например, в прошлом женщину мог обидеть бывший коллега с большими усами. И сегодня, увидев совершенно другого мужчину с похожими усами, она мигом начинает волноваться и считать его плохим человеком, от которого надо держаться подальше. Она сразу оценивает его как плохого и опасного. А ведь это просто человек с усами. Он может оказаться каким угодно: проявлять по отношению к ней симпатию, или тоже оказаться агрессивным, а также и быть абсолютно нейтральным. Но старая оценка, ярлык, навешанный по ассоциации с другим человеком, не даёт ей возможность увидеть того, кто на самом деле сейчас перед ней.
Так же ситуация обстоит, когда мы, наоборот, даём неоправданно завышенную оценку, просто ориентируясь на приятную внешность, например. Считаем человека хорошим просто из-за приятной улыбки. Давайте вспомним Теда Банди.
Нерелевантные и неполезные оценки усложняют нам жизнь и вызывают много тревоги, когда они расходятся с действительностью. Поэтому нам важно научиться безоценочности. Попробуйте подмечать, когда вы даёте чему-то оценку: плохо, уродливо, тупо, круто и так далее. Попробуйте заменять эти оценки более развёрнутыми объяснениями того, что вам понравилось или не понравилось. Отсутствие оценки не значит, что вы должны ко всему относиться нейтрально. Мы не пытаемся отказаться от наших чувств и мнения, а стремимся к тому, чтобы убрать неполезные обобщения.
Далее мы познакомимся с другими навыками осознанности, каждый из которых применяйте вместе с безоценочностью. То есть не оценивайте то, что вы будете рассматривать, описывать и ощущать.
Если на этом этапе вам не совсем понятно, что от вас требуется, то дальше картина должна проясниться, так как оценки и безоценочность не находятся в вакууме, они к чему-то прилагаются. К вещам, мыслям, явлениям, людям. Дальнейшие навыки будут иметь более явный характер, и применение безоценочности в рамках их использования станет более понятным.
Однонаправленность
Второй навык, который мы с вами изучим, называется однонаправленность. Возможно, вы замечали за собой, что пытаетесь делать одновременно несколько дел. Даже если вы чистите зубы, то либо включаете какое-то видео, либо строите планы на день, либо думаете о чём-то ещё. Если вас кто-то обидел, то к переживаниям по этому поводу добавляете и другие проблемы, которые сматываются в огромный клубок, и начинает казаться, что всё в этом мире ужасно. (Ужасно, кстати, – это оценка).

