
Мусульмане: подлинная история расцвета и упадка
В те времена среди населения Мекки было принято отдавать новорождённых детей кормилицам, и последние увозили детей в пустыню, в свои пристанища. Кормилицы, пришедшие в Мекку в поисках вскормленника, отказываются взять к себе ребёнка без отца, опасаясь, что за него будет выплачена маленькая сумма. Только одна из этих женщин по имени Халима берётся за уход новорождённого Мухаммада (с). По некоторым данным, Мухаммад (с) четыре года жил у Халимы вместе с её мужем ал-Хорисом и их детьми, которые вели бедуинский образ жизни, занимались животноводством в горных долинах к юго-востоку от Мекки. Кочевники в основном питались хурмой, верблюжьим и козьим молоком и приготовленными из них продуктами. Примерно в пятилетнем возрасте Мухаммада (с) отвозят в Мекку к его деду. В шесть лет Мухаммад (с) лишается матери, а в восемь лет умирает и его дед. Он остаётся на попечительстве у своего дяди по отцу Абуталиба.
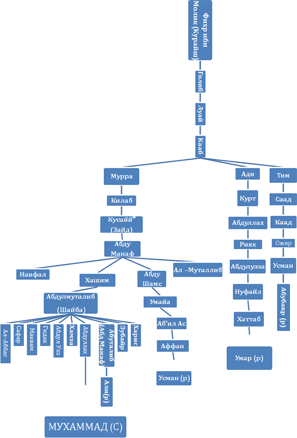
Ниже мы приводим генеалогическую таблицу родственных связей Посланника Аллаха (с), а также первых праведных халифов, составленную на основе мусульманских источников. Бану Курайш со времён Назра ибн Киноны – потомка Исмаила (а), Ибрахима (а), Сома ибн Нуха (а) управляли делами по благоустройству Каабы, следили за её порядком, кормили, поили паломников и владели ключами от дверей Каабы. Это переходило из поколения в поколение. Зайд, сын Килаба – продолжатель рода курайшитов – ещё ребёнком остаётся без отца. Его мать Фатима выходит замуж за другого и уезжает вместе с Куссайем из Мекки в Кузоа (Йемен)[36]. Повзрослев, Куссай принимает решение вернуть правление Меккой в свои руки и продолжить традиции предков. Вернувшись в Мекку, Куссай находит город под господством бану Хузоа. Куссай с ловкостью покупает у Сулеймана ибн Амра из бану Хузоа бразды правления Мекки и ключи от Каабы за бурдюк вина, впоследствии чего между двумя кланами, т. е. бану Кусайа и бану Хузоа, возникает стычка. С помощью своего брата – предводителя Кузоа, Рувоха Куссай одерживает победу над бану Хузоа и собирает воедино своё разбросанное племя. По Табари, «…до него [это племя] не называли Курайшем, и с того дня род Куссайа именовали Курайшем»[37].

Генеалогическая таблица племени Курайш
По преданию, Абуталиб, собираясь в Шам, берёт тринадцатилетнего Мухаммада с собой в поездку. Во время отдыха недалеко от Басры к ним подходит некий монах Бухайра и приглашает Абуталиба и его спутников на трапезу. По настоянию Бухайры Мухаммада (с), отдыхающего под деревом, тоже пригласили за стол. Именно Мухаммад (с) был причиной беседы Бухайры с Абуталибом и его любезностей. Бухайра распознаёт в юном Мухаммаде признаки последнего посланника Бога, упомянутые в священных писаниях. Он замечает облако, сопровождающее всю дорогу движущегося верхом на верблюде Мухаммада и дающее тень только над его головой. И во время привала это облако останавливается над деревом, под которым сидел Мухаммад (с), и покрывает густой тенью. После того как Мухаммад (с) присоединяется к остальным, священник, побеседовав с ним, ещё раз убеждается в том, что Мухаммад и есть тот самый обещанный Священным Писанием посланник Бога. Он просит Абуталиба вернуть племянника в Мекку, беречь его, ценить и почитать, так как он избранный и его ждёт большое будущее. Абуталиб, последовав настояниям Бухайры, возвращается в Мекку.
Мухаммад (с) ещё в двадцатилетнем возрасте начинает самостоятельную жизнь. Накопив хороший опыт в купеческом деле, он возглавлял караваны, но для развития собственного дела средств у него было недостаточно. Поэтому он трудился проводником и посредником, сотрудничая с опытными купцами. Мухаммад (с) в Мекке был известен своей предприимчивостью, добросовестностью, честностью, хорошими манерами поведения, и, исходя из этого, его называли Мухаммадом ал-Амином[38]. Немало состоятельных жителей и богатых купцов доверяли ему свой товар.
Мухаммаду (с) было двадцать пять лет, когда ему предлагает сотрудничество одна из богатейших женщин Мекки Хадиджа, которая будучи вдовой в то время успешно занималась торговлей. Хадиджа отправляет Мухаммада (с) со своим товаром вместе с мавалем Майсарой в Шам. По преданию, Майсару приводит в удивление облако, которое всю дорогу сопровождало караван и покрывало тенью Мухаммада (с). Когда в полдень они достигли Шама, караван останавливается недалеко от некоего монастыря, и путники, спасаясь от солнца, размещаются под деревьями, чтобы передохнуть. В том месте, где останавливается Пророк (с), «солнце достигает его, и то дерево, наклонившись к земле, протягивает свои ветви, закрывая солнце, чтобы Пророк (с) находился в тени»[39]. Послушник монастыря, увидев это, спросил у главного караванщика, кто этот человек. Услышав о том, что он наёмный работник, монах сказал: «Никогда впредь не смотрите на него как на подёнщика, потому что он посланник Бога Всевышнего и он лучший из всех созданий». По возвращении в Мекку Майсара докладывает об огромной прибыли от этой поездки и рассказывает обо всём, что происходило в пути, что побудило в Хадидже тёплые и нежные чувства к благородному, порядочному, предприимчивому, статному Мухаммаду Амину. Спустя некоторое время Мухаммад (с) и Хадиджа вступают в брак. В этом браке Мухаммад (с) становится отцом семерых детей: трёх сыновей – ал-Касыма, Абдуллаха, ат-Тахира, и четырёх дочерей – Ракайи, Зайнаба, Умм Кулсума и Фатимы, однако все трое его сыновей уходят из жизни ещё в младенчестве.
Между Мухаммадом (с) и Хадиджой (р) были такие отношения, которые в наше время могут послужить примером для тысячи семей. Окружающих поражали их искренняя любовь, неимоверное уважение друг к другу. Хадиджа стала Мухаммаду (с) не только женой, но и близким другом. «Сообщается, что ‘Али, да будет доволен им Аллах, сказал: «Я слышал, как посланник Аллаха, да благословит его Аллах и приветствует, сказал: “Лучшей женщиной (мира этого в своё время) была Марйам, дочь ‘Имрана, а лучшей женщиной (этой общины) является Хадиджа”».[40] Даже после смерти Хадиджи (р) Мухаммад (с) очень часто делился воспоминаниями о ней, и каждый раз, когда в Медину приезжала её родня, Мухаммад (с) проявлял к ним большое внимание и высокое почтение. Аиша (р) рассказывает, что это вызывало у неё ревность, и она выражала недовольство Пророку (с): разве кроме Хадиджы нет других женщин, что так много говоришь о ней? Пророк (с) в ответ говорил, что она (Хадиджа) была другой и она подарила ему детей.
Через несколько лет семейного союза в жизни Мухаммада происходит важное событие. Историки свидетельствуют, что бану Курайш со времён Назра ибн Киноны имели власть и величие в Мекке, были хранителями ключей Каабы, следили за её благоустройством и порядком. Это переходило из поколения в поколение. Дед Мухаммада (с) Абдулмуталлиб, продолжая традицию, обеспечивал паломников пищей и питьём. С детства Мухаммад (с) проводил много времени в Каабе, ночевал там с дедом, днём помогал ему и был свидетелем религиозных обрядов, совершавшихся в Каабе. Поэтому ещё в детстве в Мухаммаде (с) зародились особая любовь и привязанность к Каабе. После смерти Абдулмуталлиба почётная обязанность обеспечивать паломников пищей и водой переходит к его старшему сыну аз-Зубайру, а после него – Абуталибу. Поскольку Абуталиб сводил концы с концами, эту обязанность берёт на себя Ал-Аббас – другой сын Абдулмуталлиба.
Спустя годы в результате большого пожара, а позже от сильного наводнения в Каабе происходят значительные повреждения и разрушения. Бану Курайш начинают работы по восстановлению Каабы, где принимают участие представители четырёх ветвей этого племени – бану Хашим, бану Омайа, бану Зухра, бану Махзум. Было сооружено заграждение вокруг Каабы. Именно во время этой реконструкции впервые в Каабе здание было покрыто кровлей. Когда восстановительные работы подошли к концу и встал вопрос о закладывании Хаджара аль-асвада[41] на своё место, среди представителей всех ветвей бану Курайш возникают разногласия. Каждый из них пытался, чтобы это почётное дело досталось именно их племени. Чтобы решить вопрос, решили обратиться к старейшине рода – предводителю рода бану Махзум Валиду ал-Мугире. Валид ибн Мугира возлагает решение вопроса первому, кто войдёт в ворота Каабы. Волей Всевышнего в это время в ворота входит Мухаммад Мустафа (с). Он решает проблему следующим образом: постелив свой халат из касаба (тонкой полотняной ткани), он велит положить камень на халат и поднять его с четырёх сторон кому-то из всех четырёх племен. Каждое племя выбирает по представителю, и они, подняв полотно с четырёх сторон, заносят камень вовнутрь здания Каабы. Мухаммад (с) собственноручно устанавливает камень в предназначенное место. В этот момент Мухаммаду (с) было 35 лет[42]. Это происшествие в Каабе становится для бану Курайш почётным и важным событием.
В личной жизни Мухаммада (с) тоже происходят некоторые перемены. Из-за сложностей в малоимущей семье своего дяди Абуталиба Мухаммад (с) предлагает родственникам на время забрать к себе его детей до улучшения его материального состояния. Старший сын Абуталиба – Акил – остаётся со своим отцом, второго сына Абуталиба – Джафара – забирает к себе старший брат Аббас, его младшего сына – Али – забирает Мухаммад (с). Душевная привязанность к маленькому племяннику охватывает Мухаммада (с), и он воспитывает его как собственного сына[43].
В те дни Хадиджа дарит Мухаммаду (с) раба по имени Зайд ибн Харис. Позже, когда отец раба приезжает в Мекку, чтобы выкупить у Мухаммада сына и освободить его от рабства, Зайд отказывается уехать с отцом и заявляет, что остаётся с Мухаммадом (с). После этого Мухаммад (с) у Каабы торжественно освобождает Зайда от рабства и объявляет его своим приёмным сыном.

Здание Каабы и Хаджару-л-асвад в наше время Источник: www.islam-today.ru
Спустя несколько лет с Мухаммадом (с) происходит что-то необъяснимое: его охватывает непонятное состояние. Он иногда, без видимых причин чувствует слабость, недомогание, усталость, его охватывает некая дрожь. По ночам ему снится огромное существо, а днём, когда оставался один, он слышал разные голоса, исходящие из каждого камня, древесины или глиняного комка[44]. От этого состояния его охватывает страх и паника. Несмотря на настаивания Хадиджи, Али и Зайда, Мухаммад (с) отказывается от помощи лекаря, ссылаясь на то, что он здоров. Возможно, он уже чувствовал причину всего происходящего и предполагал, что его ожидает в будущем.
Мухаммад (с) в этот период больше задумывался о Едином Боге, хотел больше узнавать об этом в своих беседах с родственником Хадиджи Варкой ибн Науфалом, который был из людей Писания, и другими христианскими священниками.
Курайшиты имели традицию, согласно которой один раз в год, в месяце раджаб, щедрые и доброжелательные люди поднимались на гору Хира и находились там какое-то время и днём, и ночью. Суть этой традиции заключалась в уединении от людей и мирской суеты, в соблюдении тишины и молчания во имя религии. Мухаммад (с) тоже, как обычно, совершив затворничество на горе Хира, после обряда спускается с горы и, возвратившись, рассказывает Хадидже, что его охватило необъяснимое чувство: днём слышит голоса гор и камней, а ночью видит существо огромной величины. После этого Мухаммад (с) ежедневно ходил к Хире и возвращался оттуда грустным. В один из этих дней – в понедельник, на восемнадцатый[45] день месяца рамадан, на горе Хира к нему явился архангел Джебраил (а) и молвил: «Приветствую тебя, о Мухаммад, посланник Аллаха!» Архангел положил перед Мухаммадом свиток и, указав на него, велел: «О Мухаммад, читай!»[46] Имам ал-Бухари излагает это событие следующим текстом: «Сообщается, что мать правоверных ‘Аиша, да будет доволен ею Аллах, сказала: “Ниспослание откровений посланнику Аллаха, да благословит его Аллах и приветствует, началось с благого видения во сне, а никаких иных видений, кроме приходивших подобно утренней заре, он никогда не видел. Затем ему была внушена любовь к уединению, и он стал часто уединяться в пещере на горе Хира, где занимался делами благочестия, что выражалось в поклонении (Аллаху) в течение многих ночей, пока у него не возникало желание вернуться к семье. Обычно он брал с собой все необходимые для этого припасы, а потом возвращался к Хадидже и брал всё, что ему было нужно, для нового такого же уединения. Это продолжалось до тех пор, пока ему не открылась истина, когда он находился в пещере (на горе) Хира. К нему явился ангел и велел:
– Читай!
На что он ответил:
– Я не умею читать!
Пророк, да благословит его Аллах и приветствует, сказал: “Тогда он взял меня и сжал так, что я напрягся до предела, а затем он отпустил меня и снова велел:
– Читай!
Я сказал:
– Я не умею читать!
Он во второй раз сжал меня так, что я (опять) напрягся до предела, а затем отпустил и велел:
– Читай!
И я (снова) сказал:
– Я не умею читать!
Тогда он сжал меня в третий раз, а затем отпустил и сказал:
– Читай во имя Господа твоего, Который сотворил, сотворил человека из сгустка! Читай, а Господь твой – щедрейший…”»[47], [48].
Таким образом, в мире рождается религия, которая в будущем находит огромное количество последователей среди народов мира, религия, которая направляет людей к истине, справедливости, чистоте, добру и благодеяниям, религия, которая положит основу великой и развитой цивилизации в тогдашнем мире.
Первыми на призыв Мухаммада отзываются и принимают ислам его жена Хадиджа и племянник Али ибн Абуталиб. Согласно Ибн ал-Асиру, «…по мнению большинства учёных, Хадиджа была первой женщиной из творений Аллаха, принявшей ислам, а первым мужчиной, который обратился в ислам, был Али ибн Абуталиб»[49].
Существует и другая версия, по которой первым, кто обратился в ислам, был Абубакр (р). Об этом упоминается в стихах Хасана ибн Сабита:
«Фа узкур ахока Абу Бакра бимоБаъд ан-наби ва аворихо бимо ҳамала.Ва аввал ан-нос минҳум саддақа ар-Расула»[50].То есть: «Брат мой, прежде всего, упоминай Абу Бакра, который после Посланника Аллаха взял на себя эту ношу и был первым из людей, кто поверил пророку».
На призыв Пророка (с) к признанию ислама его родные и близкие реагировали неодинаково. Некоторые из них с лёгкостью принимали ислам, другая часть объединилась против Мухаммада (с) и его последователей.
«Когда Пророк хотел молиться, уходил с Али (р) в одно из ущелий Мекки. Они вместе там совершали намаз и возвращались обратно. Однажды Абуталиб увидел это. «О, сын моего брата, что это за обряд?» Пророк сказал: «Это обряд Аллаха, Его посланников и Его ангелов, обряд нашего прародителя Ибрахима. Всевышний послал меня с этими обрядами к людям»[51].
Религия, к которой призывал Мухаммад (с), побуждала людей к чистоте, доброте, милосердию, любви и верности, праведности и богобоязненности, запрещала ложь и обман, клевету, злословие и сплетни, гнёт, воровство, убийство и все деяния, которые могли причинить вред человеку. Осознавая всё это, люди без колебаний принимали ислам.
Однако было немало тех, кто преследовали Пророка (с) и его последователей, даже пытали их. На пятый год пророческой миссии Мухаммада (с) численность мусульман превысила триста человек. Чем больше людей принимали ислам, тем больше они подвергались мучениям и истязаниям со стороны своих врагов. По просьбе Пророка (с) часть последователей ислама оставляют свои жилища и мигрируют в Хабашу[52].
Примерно в 620-м г. н. э., в десятом году посланничества Пророка (с), уходят из жизни Хадиджа и Абуталиб, и жители Мекки, используя этот момент, причинили пророку (с) немало мук и страданий. И когда ситуация обострилась, Мухаммад просит сподвижников переселиться в Медину. Сам Пророк (с) вместе с Али (р) и Абубакром (р) остаётся в Мекке.
Спустя некоторое время пророку (с) сообщают, что на него готовится покушение. Посланник Аллаха (с) ночью перебирается к Абубакру, а Али просит пойти к нему домой и лечь в его постель. Язычники окружают дом Мухаммада (с), но, обнаружив в его постели Али (р), начинают поиски пророка (с). Той же ночью пророк (с) с Абубакром (р) оставляют Мекку и направляются в Медину. В пути, спасаясь от язычников, они скрываются в пещере.
По преданию, приведённому Табари, по воле Всевышнего вход в пещеру зарастает колючим кустарником, покрываясь огромной паутиной, там же голубь вьёт гнездо и выносит птенцов. Увидев эту картину и решив, что беглецы не могли быть в пещере, преследователи возвращаются в Мекку[53]. Надо отметить, что информация, приведённая в «Таърихи Табари» версии Бал’ами (Тегеран, «Алхудо», «Замон», 1380/2001), несколько отличается от записей в «Таъриху-р-русули ва-л-мулук» (перевод с арабского на персидский Абулкасима Поянда, Душанбе, 2014), точнее, информация приведена в сжатом виде.
По более подробной версии, пророк (с) с Абубакром (с) вышли из дома Абубакра «и направились в сторону пещеры на Савре – на горе в нижней части Мекки (у В. Ф. Пановой и Ю. Б. Вахтина это момент описан так: «…на юг, к известной им пещере…»[54]), и вошли туда. И Абдуллах, сын Абубакра, ежедневно приносил известия из Мекки, Омир ибн Фухайра пригонял овец, чтобы обеспечить молоком, а Асма, дочь Абубакра, приносила им пищу. Пророк (с) пробыл в пещере три дня, и Абубакр был с ним»[55]. Через некоторое время Али (р) также направится в Медину. Жители Медины встречают Пророка (с) с великой радостью и большими почестями. Это событие, именуемое в истории Хиджрой Пророка Мухаммада (с), произошло в 622 г. н. э. «Ибн Аббас (р) повествует: “В то время когда посланнику Аллаха (с) было ниспослано первое откровение, ему было сорок лет, спустя тринадцать лет в Мекке было принято решение о хиджре (переселении), в связи с чем он переехал в Медину, и прожил он там десять лет, после чего скончался”»[56].
После хиджры Пророка (с) призыв к исламу возобновляется в широких масштабах, численность мусульман увеличивается в десятки раз, жители Хиджаза, Неджда, Шама, Йемена всё больше интересуются исламом. Было много препятствий, немало трудностей, появились лжепророки, но всё это не смогло стать преградой на пути посланника Аллаха (с) в достижении целей своей пророческой миссии.
В начале 11 г. хиджры (в конце мая 632 г. н. э.) Пророка (с) овладевает болезнь. Начало болезни пророка Табари указывает в «зульхидже десятого года хиджры», а продолжительность болезни описывает так: «Как начался месяц мухаррам, в одиннадцатом году от хиджры, тяжесть болезни охватила его»[57].
Однако информация, приведённая Ибн ал-Асиром, немного отличается от Табари: «Болезнь посланника Аллаха (с) началась в конце сафара, когда он находился у Зейнаб, дочери Джахша. Он, [как и прежде] посещал своих жён, пока ему не стало хуже в доме Маймуны»[58]. Несмотря на тяжесть болезни, охватившей его полностью, он не прекращал молиться в мечети, более этого, он регулярно навещал всех своих жён. Он переносил боль и страдания с особой выносливостью, будто бы знал о последствиях этих мук. Пророк (с) отказывался принимать лекарства и не хотел лечиться.
Когда боль усилилась, Мухаммад (с), извиняясь перед другими жёнами, попросил своих близких отвезти его к его любимой, избранной жене, близкому другу и советчице Аише, дочери Абубакра (р). Посланник Аллаха (с) «… положив одну руку на плечи Али, а другую – на плечи Фазла ибн Аббас, на подкосившихся ногах дошёл до жилища Аиши, лёг в постель, его охватил жар, что продолжалось до конца сафара, и он не мог выйти в мечеть»[59]. Из-за того, что был сильно ослаблен, он поручает Абубакру руководить молебном.
Спустя некоторое время состояние Пророка (с) улучшается, он даже приходит на утреннюю молитву и садится рядом с Абубакром. Но вскоре болезнь опять берёт верх. В следующий раз, когда ему становится лучше, он подходит к дверям и оттуда наблюдает за ходом моления своих последователей под руководством Абубакра. Увидев это, находившиеся на молебне приверженцы очень обрадовались. Абубакр (р) и те, кто все эти дни был рядом с Пророком (с), уходят по своим домам, а с Пророком (с) остаётся Аиша (р). Через некоторое время Пророк (с) просит Аишу усадить его. «Аиша, сидя, облокотила его на себя и прислонила его голову к своей груди…»[60]. В этом положении Посланник Аллаха (с) уходит из жизни. Сообщается, что Аиша (р) часто говорила: «К числу благодеяний, (оказанных) мне Аллахом, (относится то, что) посланник Аллаха, да благословит его Аллах и приветствует, скончался в моём доме и в мой день, покоясь у меня на груди…»[61].
Таким образом, в 11 г. хиджры, 632 г. н. э., основатель религии ислам, посланник Аллаха Мухаммад саляллаху алайхи васаллам покидает этот мир.
Что касается даты смерти Пророка (с), авторы преподносят различные версии. И мы считаем более достоверными данные, приведённые Табари: «Все единым словом говорят, что он умер в понедельник, двенадцатого раби ул-авваля. Некоторые говорят, что умер на третий день раби-ул-авваля (досл.: прошло два дня от раби ул-авваля). И достовернее то, что умер двенадцатого»[62].
По поводу жизни посланника Аллаха следует сказать много слов и написать немало книг. Мы можем только подчеркнуть, что великое и бесподобное дело Посланника Аллаха (с) как призыв всего человечества к вере в Аллаха, как создание величественной и нерушимой крепости ислама, которые удались именно благодаря беспрецедентной чистоте души и самоотверженности, его верности по отношению к своим друзьям и сподвижникам, неимоверной любви к своим последователям, храбрости, отважности и непоколебимости и вере во Всевышнего, останутся в мире ислама навсегда.
Хадисы Пророка (с)
Хадисы посланника Аллаха Мухаммада (с) в исламском мире были как огромное дерево, ветви которого день ото дня, год за годом, из поколения в поколение всё больше расширялись среди мусульманских народов и легли в основу духовного и нравственного воспитания людей.
Хадисы – это повествования о словах и действиях Пророка (с). Первоисточниками хадисов считаются близкие Пророка (с) – Абубакр, Умар, Усман, Али, Аиша, Абдуллах ибн Мас’уд и другие. Древнейшими письменными хадисами, дошедшими до наших времён, являются: «Сахих» Имама аль-Бухари, «Аль-Муватта’» Молика ибн Анаса, «Муснад» Ахмада ибн Ханбаля.
Абуабдуллах Мухаммад ибн Исмаил ибн Ибрахим ибн Мугира ибн Бардазбех Бухари, известный как Имам аль-Бухари, родился в Бухаре в 194 г. хиджры по лунному календарю. С детства он проявлял большой интерес к изучению хадисов и в 11 лет начал собирать хадисы у учёных Бухары. В 16 лет, совершая паломничество, какое-то время с целью обучения остаётся в Мекке. После он в поисках новых знаний отправляется в города Хорасана, Шама, Египта, в Багдад и некоторые города Ирака.
Аль-Бухари среди учёных своего времени прославляется своими большими и глубокими знаниями в области изучения хадисов. О величии его знаний и мудрости Абдурахим Фируз Хирави – переводчик «Мухтасара Сахиха аль-Бухари» Имама Зайнуддина Ахмада Зубайди с арабского на персидский – в своём предисловии приводит следующие слова исламских учёных из «Фатху-л-бари» Имама ибн Хаджара (р): «Если изложу похвалу всего народа об Имаме аль-Бухари, не хватит бумаг, а дыхание остановится, так как он это река, у которой нет берегов, конца и края» (слова Абуахмада Хакима) или же: «Если бы я мог, я бы увеличил жизнь Имама Бухари за счёт своей жизни, так как моя смерть – это смерть одного человека, а смерть Имама Бухари станет причиной исчезновения науки»[63].
Свой «Сахих», который считается «по единому мнению всех мусульманских улемов второй книгой после Книги Аллаха, т. е. Великого Корана»[64], Имам аль-Бухари (р) составил в течение 16 лет. Эта книга содержит 7397 достоверных хадисов, выбранных из шестисот тысяч хадисов[65].
Мусульмане признают подлинность и достоверность шести сборников хадисов – «Кутуба-с-ситты», которые впервые были официально собраны в XI в. со стороны факиха ислама Ибна Кайсаранги. Эти шесть сборников – «Сахих» Имама аль-Бухари, «Сахих» Имама Муслима, «Джами’» Имама ал-Тирмизи, «Сунан» Имама Абу Довуда, «Сунан ал-Сугра» Имама аль-Насаи, «Сунан» Ибна Моджаро.
Коран, толкования Корана, хадисы посланника Аллаха (с) легли в основу сунны исламской религии, образа жизни, правила жизни мусульман. Каждый мазхаб, существующий в исламе, имеет свои собственные законы и правила. Но для всех них были почти одинаковы единые требования и правила мусульман, в том числе чистота и опрятность, совершение намаза (моление), закят (налог), пост, совершение хаджа (паломничества), благодеяние, обрезание, никох (брак по мусульманскому обряду), нормы поведения человека, преступление и наказание, взаимоотношения мусульман с представителями других религий, правление государством и политика.
Секты и направления в исламе

