
Учебник инженера ПТО в строительстве
15. Переписка (письма, RFI);
16. Нормативно-техническая литература;
17 Прочее.
3. Система контроля качества строительных работ.
Нужно различать требование к качеству работ, который определяется стандартом СТО НОСТРОЙ 2.35.122-2013, который говорит о конкретных показателях и Система менеджмента качества, которая относится к процессам строительного бизнеса и их оптимальным взаимодействиям, которое регламентируется стандартами ИСО серии 9000.
Согласно СТО НОСТРОЙ 2.35.122-2013 Система контроля качества «НООСТРОЙ»:
«Система контроля качества (СКК) – это внутренняя система взаимосвязанных управляемых процессов, результаты которых сохраняются в организации в виде записей. Она является важной и неотъемлемой частью системы менеджмента организации. Ее внедрение в строительной организации рассматривается, как первый шаг к созданию системы менеджмента полного формата, не требующий затрат, аналогичных затратам по внедрению и сопровождению систем менеджмента».
Система контроля качества «НОСТРОЙ» состоит из 9 элементов:
Общие обязательства и ответственность руководства по системе контроля качества.
Квалификация и компетентность персонала.
Управление нормативно-технической, проектной и технологической документацией.
Управление техническими средствами для выполнения работ и контроля.
Связь с заказчиками, субподрядчиками и работа по претензиям.
Взаимодействие с поставщиками материалов, конструкций, услуг.
Контроль производства работ и сохранности собственности заказчика, в том числе готовой строительной продукции.
Охрана труда.
Охрана окружающей среды.
Как видим к системе контроля качества входит много элементов. Все критерии, которые к ней относятся прописано в данном стандарте и расписывать их не будем.
Здесь ниже мы определим критерии, которые относятся к компетенции отдела ПТО, а именно:
пункт 3 – Входной контроль проектной, рабочей документации;
пункт 4 – Лабораторный контроль;
– Геодезический контроль;
пункт 6 – Входной контроль конструкций, изделий, материалов и оборудования;
пункт 7 – Строительный контроль:
– внутренний операционный контроль;
– приемочный контроль по видам выполняемых работ и строй контроль заказчика;
– авторский надзор.
4. Планирование.
Календарный план строительства объекта является частью проекта производства работ (ППР) и проекта организации строительства (ПОС).
Как же составляется календарный план?
По состоянию на сегодняшний день базовыми методами сетевого планирования считаются метод критического пути, метода критической цепи и метод оценки и пересмотра планов (PERT), метод графической оценки и анализа (метод GERT).
В указанных методах учитывается вероятность выполнения работ в определенный срок.
Может быть это и хорошо, но на практике я такого не встречал, в лучшем случае просто в календарном плане расписывается очередность работ как приложение к договору и ника его практически не используют.
В планировании человечество ничего лучше не придумало, чем диаграмма Ганта. Пусть даже называется это по-другому: сетевой график планирования, Канбан или другие зарубежные слова, но все равно это одно и тоже.
Диаграмма Ганта представляет собой горизонтальную линейную диаграмму, при помощи которой задачи проекта представляют как отрезки, протяженные во времени и характеризующиеся конкретными временными параметрами (датами начала, окончания, задержками и др.).
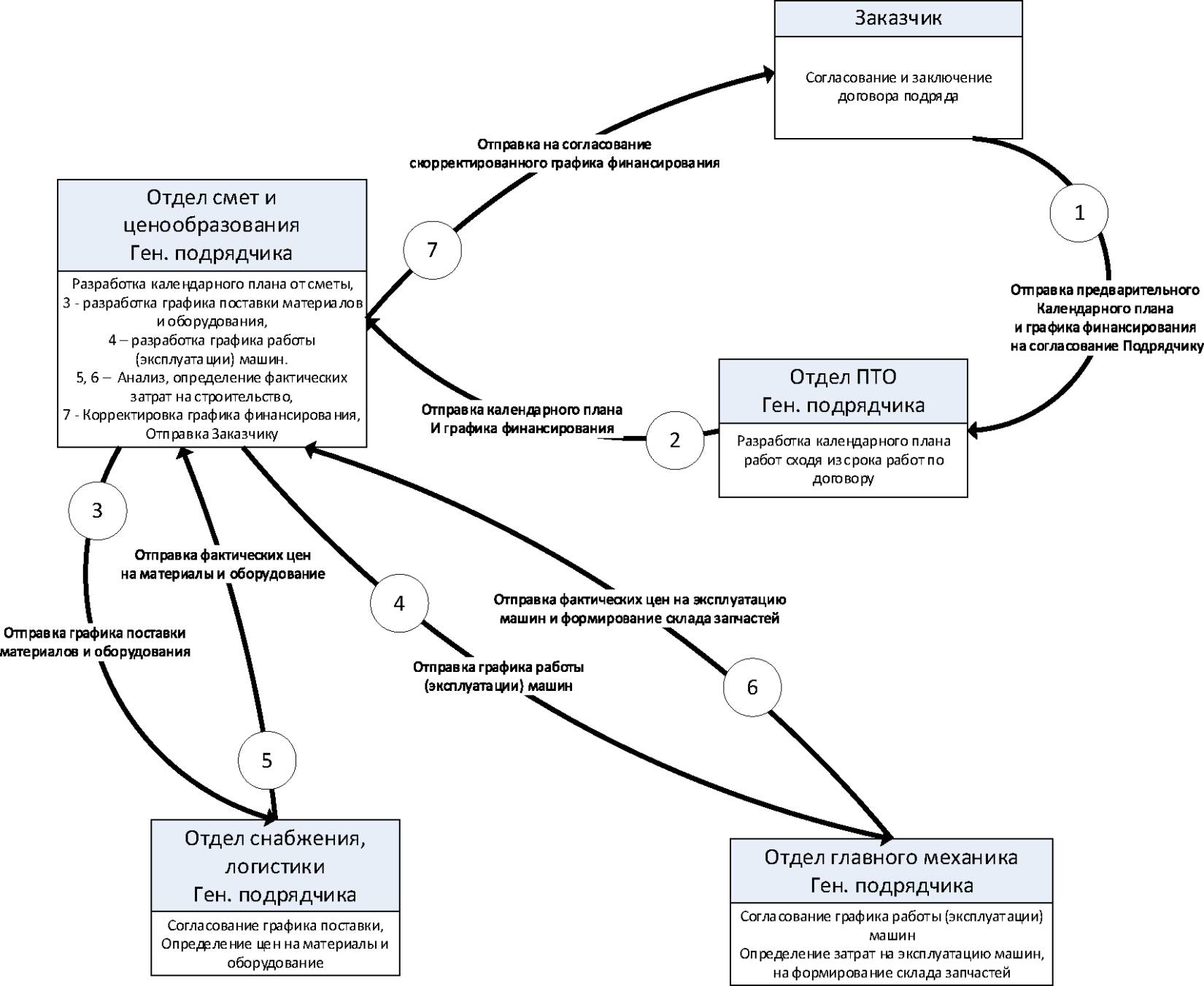
Календарный план составляется отделом ПТО генерального подрядчика исходя из сроков строительства, которые прописаны в Договоре подряда.
Далее календарный план отправляется на согласование Заказчику. Заказчик же согласовывает со своими финансистами на момент финансирования выполнения работ и составляет график финансирования, который согласовывается подписывается с подрядчиком.
На основании календарного плана от ПТО делается «календарный план от сметы».
Сейчас функция «календарный план» есть в любой сметной программе. Календарный план от сметы позволяется распланировать затраты, затраты на приобретение материалов и оборудование, на ФОТ, на эксплуатацию машин.
Календарный план (график) поставки материалов передается в отдел снабжения (логистики). Отдел снабжения (логистики) определяет затраты на приобретение ТМЦ и согласовывает сроки поставки, так как нужно учитывать, что поставка материалов и оборудования должно быть осуществлено до начала выполнения работ, поэтому в графике поставки, дата может быть сдвинута назад на пару недель по причинам: сложность доставки до объекта, долгий срок изготовления материалов, прочие риски.
Календарный план работы (эксплуатации) машин передается в отдел главного механика. Отдел главного механика определяет затраты на эксплуатацию машин и на формирование склада запчастей и ГСМ и согласовывает сроки поставки.
Вышеуказанные данные передаются в отдел Смет и ценообразования, где проводят анализ – хватит ли у нас средств в данный момент и определяют график финансирования. Скорректированный график финансирования согласовывают с Заказчиком
Как спланировать ресурсы, когда нет смет. Отчет брать данные с аналогичных выполненных ранее объектах, то есть из опыта. Конечно, нужно вести базу данных о ранее выполненных объектах, нужно проводить анализ данной базы, чтобы использовать выводы для будущей работы. Увы, о я пока не в одной организации такого не видал. Возможно, в будущем, когда произойдет «цифровизация» строительства это будет осуществимо. Считается, что составление календарного плана на основе данных опыта имеет более высокую точность.
Основные правила составления календарного плана графика:
1. Не нужно обманывать заказчика, нужно ставить реальные сроки.
2. Исходным является наличие ресурсов в наличии у нас или у привлеченных подрядчиков. Нужно определять срок работы исходя из наших возможностей по наличию ресурсов (людей, финансов и прочее). Например, невозможно выполнять работы если у нас на сейчас на стройке пару «инвалидов», не может капать яму в трех местах одновременно, если у нас один экскаватор. Нужно определить хватит ли у нас аванса, своих или кредитных средств на снабжение объекта.
3. После согласования календарного плана работ можно объединить график поставки материалов и оборудования с календарным планом работ для проверки. Сначала снабжение, потом работы.
3. Не нужно делить стройку или календарный план на этапы. Потому что есть объект, и он строится не прерывно.
4. Возможна корректировка календарного плана, если существенно отстали или что-то поменялось, чтобы в дальнейшем календарным планом пользоваться и иметь практическую значимость для работы прораба и снабжения. Прораб должен знать, что он будет делать «завтра» и это должно быть по четко установленному плану. Корректировка календарного плана лучше делать в программах для управления проектами.
Схема взаимодействия при согласовании календарного плана.

Мониторинг процесса взаимоотношений при согласовании календарного плана.

5. Участие отдела ПТО в учете товарно-материальных ценностей (ТМЦ)
Учетом ТМЦ занимается бухгалтерия. Но в бухгалтерию подаются данные чтобы она правильно провела правильно проводки. В первую очередь это касается списания материалов, потому что когда происходит необоснованное списания материалов, то у организации будут большие проблемы с налоговым органом. Потому что списание материалов – это расходы организации, расходы влияют на прибыль, которая влияет на размер налога на прибыль.
ТМЦ Строительной компании подразделяются на следующие виды:
–
основные материалы
– перечень материалов, изделий и конструкций, приведенных в технических частях, вводных указаниях или приложениях к соответствующим сборникам на монтаж оборудования, расход которых зависит от проектных решений, включается в объем строительно-монтажных работ;
–
оборудование
– к оборудованию, требующему монтажа, относится оборудование, которое может быть введено в действие только после сборки его частей и прикрепления к фундаменту или опорам зданий и сооружений, а также комплекты запасных частей такого оборудования. При этом в состав оборудования включается и контрольно-измерительная аппаратура или другие приборы, предназначенные для монтажа в составе установленного оборудования, и другие материальные ценности, необходимые для строительно-монтажных работ;
–
вспомогательные материалы
– материалы, необходимые для выполнения работ по технологическим требованиям (нормативам), не составляющие основу изготовляемой продукции, а содействующие производственному процессу. Вспомогательные материалы входят в расценку сборников (ФЕР, ТЕР), в отличие от МБП полностью используются в процессе производства, эксплуатации (чаще всего единовременно);
–
давальческие материалы
– это материалы, принятые организацией от заказчика для переработки (обработки), выполнения иных работ или изготовления продукции без оплаты стоимости принятых материалов и с обязательством полного возвращения переработанных (обработанных) материалов, сдачи выполненных работ и изготовленной продукции. Давальческие материалы учитываются принявшей их организацией на забалансовом счете «Материалы, принятые в переработку».
Стоимость давальческих материалов, в стоимость договорной цены не включается;
–
малоценные и быстро изнашивающиеся предметы (МБП)
– предметы, служащие в производстве менее одного года независимо от их стоимости, а также стоимостью на дату приобретения не более 40 000,00 независимо от срока их службы – инструменты и приспособления, амортизация которых входит в состав накладных расходов (отвертки, ключи, молотки и др., технологическая оснастка и сменное оборудование (сверла, диск отрезной, режущий инструмент, штампы, приспособления, калибры), расходные материалы для инструмента и машин (кислород, растворитель), кроме ГСМ);
Конец ознакомительного фрагмента.
Текст предоставлен ООО «Литрес».
Прочитайте эту книгу целиком, купив полную легальную версию на Литрес.
Безопасно оплатить книгу можно банковской картой Visa, MasterCard, Maestro, со счета мобильного телефона, с платежного терминала, в салоне МТС или Связной, через PayPal, WebMoney, Яндекс.Деньги, QIWI Кошелек, бонусными картами или другим удобным Вам способом.
Приобретайте полный текст книги у нашего партнера:

