
Происхождение алфавита. Взгляд со стороны

Таблица 4. Угаритский алфавит.
Северносемитские алфавиты


Таблица 5. Северносемитские алфавиты.

Таблица 5. Окончание.
Финикийское письмо
Этноним «финикийцы» придумали древние греки. Они называли Финикией узкую полоску земли, зажатую между Средиземным морем и Ливанскими горами, которые и стали ее естественной границей на востоке. Что касается южных и северных рубежей, то древние авторы определяли их по-разному. Доходило до того, что к финикийским городам относили также Угарит и Пальмиру. Сами же финикийцы не выделяли себя из общей массы жителей Плодородного Полумесяца – хананеев. К ним древние евреи, судя по Библии, должны были испытывать чувство непримиримой вражды: «А в городах сих народов, которых Господь Бог твой дает тебе во владение, не оставляй в живых ни одной души, но предай их заклятию: Хеттеев и Аморреев, и Хананеев, и Ферезеев, и Евеев, и Иевусеев, [и Гергесеев,] как повелел тебе Господь Бог твой, дабы они не научили вас делать такие же мерзости, какие они делали для богов своих, и дабы вы не грешили пред Господом Богом вашим»7. Но это только с точки зрения левитов – касты священнослужителей, которые составляли и редактировали тексты Ветхого Завета. Простые же люди поддерживали добрые отношения со своими соседями и даже вступали с ними в близкородственные связи, о чем с негодованием пишут библейские авторы. Добрые контакты поддерживались и на межгосударственном уровне. Так, Соломон для постройки Первого Храма привлекал специалистов из финикийского Тира. И это само по себе говорит о недюжинном мастерстве местных ремесленников. Им славились не только финикийские строители, но и литейщики, чеканщики, ювелиры, гончары, ткачи и стеклодувы. Живя возле самого моря и обладая на его побережье множеством удобных бухт, финикийцы стали также искусными мореходами, корабелами и рыбаками. Финикийские купцы на своих деревянных суденышках под парусом избороздили вдоль и поперек все Средиземное море, выходили в Атлантику, достигнув Британских островов и обогнув Африку водным путем. Разумеется, не романтика морских странствий и новых открытий влекла их в столь далекие и опасные путешествия. Жажда наживы двигала ими. Финикийские торговые колонии располагались во многих частях Средиземноморья: Бирса, Гиппон, Хадрумет, Лептис и Утика в Африке, Мотия в Сицилии, Сульх, Каралис, Нора и Таррос в Сардинии, Гадес, Эбузус и Новый Карфаген в Испании. Наибольшая слава из всех выпала на долю Бирсы. Она больше известна как Карфаген. Это широко распространенное название является производным от финикийского Картхадашт (Новый город). После потери самостоятельности метрополией именно вокруг него сплотились все западные колонии. Карфаген продолжительное время доминировал в Средиземноморском бассейне, по могуществу и богатству соперничая с Римом. Серия войн за сферы влияния между ними, получившие название Пунических, закончилась безоговорочной победой последнего. Карфаген был разрушен, а место, на котором он располагался, распахали и посыпали солью, чтобы ничего здесь больше не выросло, и никто уже не жил. Одно это красноречиво свидетельствует о том, каким опасным соперником для Рима был этот город.
Финикийцы долгое время считались изобретателями алфавита. Однако после обнаружения других древнейших видов звукового письма этот постулат был поставлен под сомнение. Самым ранним образцом финикийского письма до сих пор считалась надпись, сделанная на крышке саркофага царя Ахирама, которая обычно датируется X веком до н. э. (есть и другие версии). По содержанию она довольно обычна для погребальной: автор обещал все кары земные и небесные возможным грабителям. Но, к сожалению, все эти угрозы на них не возымели никакого действия. Может, Ахираму попались совершенно неграмотные мародеры?
Как видно из таблиц, представленных ниже, финикийские знаки довольно логично укладываются в русло моей теории о происхождении всей буквенно-звуковой письменности из угаритского алфавита. Все они, за исключением айна, подразделяются на четыре группы: основанные на элементе КоТ, основанные на элементе ГПШ, основанные на элементе ГКШ и графемы вторичного образования – те чьими прототипами стали буквы этого же алфавита.

Таблица 6. Происхождение формы знаков финикийского письма (схематизации на основе элементов типа КоТ).

Таблица 6. Продолжение (схематизации на основе элементов типа ГПШ).

Таблица 6. Окончание (схематизации на основе элементов типа ГКШ).

Таблица 7. Графемы вторичного образования в финикийском алфавите.

Моавское письмо
Очень близким по форме к финикийскому является письмо моавское, известное нам по двум надписям: пространной стеле царя Меши и небольшом фрагменте, обнаруженном в Вади Эль-Кераке. На стеле царя Меши повествуется о победоносных войнах этого правителя против Израиля. Имя это ученым уже было известно из четвертой книги Царств: «Меса, царь Моавитский, был богат скотом и присылал царю Израильскому по сто тысяч овец и по сто тысяч неостриженных баранов. Но когда умер Ахав, царь Моавитский отложился от царя Израильского»8. Далее рассказывается о военной экспедиции, организованной царями Израиля, Иудеи и Эдома против этого мятежного монарха. Запертый в осажденной врагами крепости Кир-Харешет, Меша в отчаянии принес в жертву богам своего старшего сына. Странно, но после этого израильтяне действительно отступили.
Различия между финикийским и моавитским алфавитами минимальны. Наблюдаются лишь некоторые нюансы в написании знаков.
Палеоеврейское письмо


Арамейское письмо
Арамеи – кочевой народ, вторгшийся в Месопотамию в середине II тысячелетия до н. э. Основав несколько небольших государств и утвердившись на троне Вавилона, они стали играть важную роль в политической жизни древнего Ближнего Востока. Опасность такого возвышения быстро осознали в Ассирии. Постоянная борьба между этими двумя центрами силы закончилась полной и безоговорочной победой ассирийцев. Утратив независимость, арамеи, тем не менее, сохранили гегемонию в культурной сфере. Арамейский язык на долгие годы стал языком межнационального общения. На нем велась деловая и межгосударственная переписка. Сохранилось даже письмо египетскому монарху, написанное по-арамейски. Этим языком написаны некоторые из книг Ветхого Завета. И он был родным для Иисуса. Арамейское письмо считается предком для значительного числа звуковых систем письма. Из ныне существующих можно упомянуть: арабское, еврейское, девангари, монгольское и т. д.
Южносемитские системы письма
Южносемитские системы письма использовались в основном на территории Аравийского полуострова и в Сирии. Различия между ними куда более значительны. Но, тем не менее, общность происхождения видна невооруженным глазом. И первоисточником, вне всякого сомнения, является письмо южноаравийское (минеосабейское).

Таблица 8. Южносемитские алфавиты.

Таблица 8. Продолжение.

Таблица 8. Окончание.
Южноаравийское (минеосабейское) письмо
Оно использовалось в государствах юга Аравийского полуострова. Богатство и могущество этого региона продолжительное время держалось на монопольной торговле индийскими и доморощенными благовониями. Аравийские купцы снабжали этим продуктом не только Египет и Ближний Восток, но также Элладу и даже Рим. Переселенцы из Аравии занесли южноаравийский алфавит в Эфиопию. И в знаках эфиопского силлабария это его происхождение просматривается без особого труда. По названию двух самых значительных из государств, использовавших южноаравийское письмо, Маин и Саба, оно получило второе название – минеосабейское. Наиболее известным из этой пары является конечно же Саба. Из Библии мы знаем о визите царицы Сабейской (Савской) в древнеизраильское государство. Услышав легенды о мудрости царя Соломона, она лично приехала в Израиль с целым караваном, груженым подарками, чтобы посмотреть на него «…и беседовала с ним обо всем, что было у нее на сердце»9. Этот визит, лишь вскользь упомянутый в священном писании, оброс множеством домыслов и всевозможных толкований. Встреча красивой и умной Сабейской правительницы с любвеобильным израильским монархом по мнению поздних толкователей никак не могла пройти лишь за одними разговорами. Она непременно должна была закончиться где-то в опочивальне. И уж, само собой, последствием этой встречи должно было стать не совместное коммюнике и не подписание договора о дружбе, а куда более весомый результат – рождение дитя. Эфиопские монархи, например, до сих пор уверены, что являются прямыми потомками этого ребенка.
Самыми древними образцами южноаравийского письма до сих пор считались фрагменты, сделанные в VIII или IX веках до н. э. Как и финикийские, минеосабейские знаки можно разделить на четыре группы: основанные на элементе КоТ, основанные на элементе ГПШ, основанные на элементе ГКШ и графемы вторичного образования.

Таблица 9. Происхождение знаков южноаравийского (минеосабейского) письма (схематизации на основе элемента КоТ).

Таблица 9. Продолжение (схематизации на основе элемента ГПШ).

Таблица 9. Окончание (схематизации на основе элемента ГКШ).

Таблица 10. Графемы вторичного образования в южноаравийском алфавите.
Из-за желания авторов древних алфавитов по мере возможности унифицировать, сделать похожими графемы для близких по артикуляции (положению речевых органов) звуков, некоторые из них образовывались путем модификации уже существующих букв. По этой же причине другие сближались по форме. Результатом становилось появление нескольких групп знаков подобных и по звучанию и внешнему виду. Как я уже говорил, такой подход существенно облегчал запоминание, делая обучение письму более простым и комфортным.

Таблица 11. Сравнение формы некоторых знаков южноаравийского алфавита.
Лихьянское письмо
В оазисе Дедан (совр. Эль-Ула в Саудовской Аравии) минейскими переселенцами было основано государство Лихьян. О нем известно очень мало, в основном из надписей, выполненных местным лихьянским письмом. Самые ранние образцы его осторожно относят к IV – V векам до н. э. (возможно на 200—300 лет старше). Знаки его – те же что в южноаравийском алфавите, но слегка видоизмененные, что неудивительно, учитывая разницу в пол тысячелетия, лежащую между ними.

Самудское письмо
Оно получило свое название от племени самуд, с которым ученые связывали его использование. О нем мы знаем из ассирийских и античных источников, но более всего – из Корана. Самудяне как-то совсем плохо поддавались проповедям пророка Салиха и для доказательства существования единого Бога потребовали явить чудо. Салих выполнил эту просьбу и превратил скалу в верблюдицу, сказав, что теперь дальнейшее благополучие народа будет зависеть от того, как они будут о ней заботиться. Недоверчивые самудяне подрезали ей поджилки, решив поэкспериментировать, так ли страшна будет кара Господа за это. И землетрясение почти полностью стерло с лица земли это племя. Возможно, поэтому самудские надписи (III―IV вв. н. э.) находят на обширной территории от Синайского полуострова до Сирии. Буквы его демонстрируют дальнейшее развитие лихьянского алфавита.
Сафаитское письмо
Аналогично по происхождению и сафаитское письмо. Образцы его в большом количестве находят в районе Ас-Сафа (Сирия). Самые ранние из них датируются I – II веками н. э.
Протосинайское письмо


Рисунок 2. Слово «госпожа» в протосинайских надписях.
Ранние палестинские надписи
Письменные фрагменты II тысячелетия до н. э., найденные в Палестине, обычно объединяют под обобщающим термином протоханаанское письмо. Самые древние относят к XVIII—XVII векам до н. э. Все они до сих пор не имели общепризнанной, устраивавшей всех дешифровки, благодаря чему эта глава может стать моментом истины для моего предположения. Ведь если нам с помощью гипотезы об угаритском письме как предке всей буквенно-звуковой письменности удастся прочесть хотя бы одну из них, то этот факт станет веским аргументом в пользу его. И тогда можно будет считать, что оно по крайней мере имеет право на жизнь. По логике с этого места к работе требовалось бы, конечно, привлечь профессионального семитолога или лингвиста, но среди моих знакомых таковых не оказалось, так что пришлось обходиться своими силами. Согревает душу мысль – если повезет, и книга привлечет внимание значительного числа читателей, то критики обязательно найдутся и на ошибки мне укажут.
Лахиш
Лахиш являлся крупным городом уже в III тысячелетии до н. э. Его упоминают некоторые из писем Эль-Амарнского архива. Нам известно, что он входил в союз пяти аморейских городов, которые сразились с еврейским войском под Гаваоном и были на голову разбиты там, «Когда же они бежали от Израильтян по скату горы Вефоронской, Господь бросал на них с небес большие камни до самого Азека, и они умирали; больше было тех, которые умерли от камней града, нежели тех, которых умертвили сыны Израилевы мечом»10. За неповиновение город был разрушен, но позже восстановлен. Окончательно его уничтожили уже ассирийские воины в 701 году до н. э.
Раскопки на холме Тель-Лахиш очень богаты находками письменных фрагментов. Здесь обнаружены многочисленные остраконы с образцами палеоеврейского письма (не путать с еврейским квадратным!) а также более древние, оставленные хананейским населением. Все они, кроме первой, относятся к XIII веку до н. э. Их я пронумеровал в произвольном порядке.

Рисунок 3. Надписи из Лахиша.



Рисунок 4. Надписи из Лахиша.
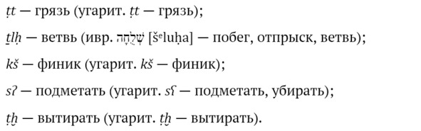
Третий фрагмент (Лахиш III), также выцарапанный на чаше, сохранился очень хорошо (см. рис. 4). Как стало понятно позже, он исполнен тремя различными видами письма. По этому признаку я разделил его на три части: левую, центральную (заключена в рамку) и правую. Правая читается довольно просто:


Попробуем опознать оставшиеся символы:



Надпись откровенно бытовая. Видимо, это часть какой-то поговорки или родительское наставление: «Грязь веткой финиковой подмети (и) вытри».
Еще одна надпись, найденная в Лахише (Лахиш V), была когда-то выцарапана на крышке курильницы (привожу две разные зарисовки). Сохранилась она плохо, и прочесть здесь что-либо будет очень трудно.
Заканчивая обзор надписей из Лахиша, мы можем утверждать, что здесь до прихода евреев использовалось по крайней мере три системы письма. Обозначим их так: Лахиш А, Лахиш В и Лахиш С. Все они присутствуют во фрагменте Лахиш III. По всей видимости, автор этой надписи поставил за цель задействовать в ней знаки всех ему известных письменностей. Первые два знака в ней и фрагмент Лахиш II выполнены письмом Лахиш А. Данных о нем очень мало, нам известно лишь пять знаков, тем не менее, с большой долей вероятности можно утверждать, что оно является буквенно-звуковым и некоторые буквы напрямую происходят от угаритских прототипов. С письмом Лахиш В (см. табл. 12), что содержится во фрагментах Лахиш III (правая часть) и Лахиш IV, нам повезло больше. Тексты, прописанные им, более пространные. Соответственно, и знаков выявлено больше.


Таблица 12. Происхождение формы лахишских знаков (письмо Лахиш А).

Таблица 12. Окончание (письмо Лахиш В).
Письмо Лахиш С, знакомое нам по фрагментам Лахиш III (средняя часть) и Лахиш I, никаких родственных связей с угаритским алфавитом не обнаруживает.
Сихем
Древний город Сихем неоднократно упоминаем в Библии. В его окрестностях останавливался патриарх Авраам. Сюда же позже пришел Иаков-Израиль с сыновьями. Выкупив участок земли, он, также как и дед, возвел на нем жертвенник Богу. Здесь произошла довольно неприятная история, описанная в книге Бытия. Началась она с того, что сын местного князька Еммора Сихем, положил глаз на дочь Иакова Дину. Силой овладев ею, он, тем не менее, был согласен и жениться, о чем немедленно сообщил отцу. Еммор начал переговоры с евреями. Те согласились, но потребовали, чтобы насильник – будущий жених был обрезан, как и все они. Более того, этой процедуре должны были подвергнуться и остальные жители города. Посовещавшись, сихемцы согласились. И зря! Воспользовавшись их болезненным состоянием на третий день после обрезания, братья Дины Симеон и Левий, вооружившись мечами, убили всех мужчин города, присвоив их имущество и взяв в плен женщин с детьми. После такой резни оставаться здесь было небезопасно, и семейство Иакова поспешило в город Вефиль. Позже возле этого многострадального города был похоронен прах Иосифа. Колодец, по преданию, вырубленный в скале самим Иаковом, сохранился там до сих пор. Он почитается представителями трех великих религий мира: иудеями, мусульманами и христианами.


Рисунок 5. Надпись на каменной пластинке из Сихема.
Гезер
Первое постоянное поселение на холме Телль эль-Джезер археологами зафиксировано в начале III тысячелетия до н. э. В середине второго Гезер превращается в крепость со стенами, сложенными из больших грубо обработанных камней. Он сгорит до тла в результате сирийского похода египетского фараона Тутмоса III. Однако позже цитадель восстановят и даже расширят примерно на треть. Новое разрушение города уже связывают с войнами Мернептаха, о которых сообщается на знаменитой стеле, названной его именем. Но Гезер вновь возрождается подобно Фениксу из пепла. Во времена израильского нашествия под предводительством Иисуса Навина местный царь Горам придет на помощь жителям осажденного Лахиша, потерпит полное поражение и погибнет. Однако сам город все же удалось отстоять, о чем скупо сообщает Библия: «Но не изгнали Хананеев, живших в Газере…»11 Позже город все-таки завоюют, но не евреи, а их извечные враги – филистимляне. К Израилю этот город перейдет уже после захвата его египтянами в качестве приданого дочери фараона, отданного им в жены Соломону. Перечень разрушений и завоеваний, которым подверглось это селение, можно продолжать и дальше, но сейчас нас больше интересуют письменные артефакты, найденные здесь. Надо заметить, что холм Телль-эль-Джезер очень богат на подобные находки. В основном это памятники палеоеврейского письма: древний календарь и межевые камни, но есть и один крохотный черепок, относящийся к XVI веку до н. э., с тремя знаками – явно логографическими. Разумеется, при большом желании можно квадрат (внизу) принять за бет
Конец ознакомительного фрагмента.
Текст предоставлен ООО «ЛитРес».
Прочитайте эту книгу целиком, купив полную легальную версию на ЛитРес.
Безопасно оплатить книгу можно банковской картой Visa, MasterCard, Maestro, со счета мобильного телефона, с платежного терминала, в салоне МТС или Связной, через PayPal, WebMoney, Яндекс.Деньги, QIWI Кошелек, бонусными картами или другим удобным Вам способом.
Примечания
1
А. и Г. Вайнеры, Эра милосердия.
2
Буквенно-звуковой называют систему письма, где каждому знаку соответствует один звук.
3
Палеогра́фия (от греч. παλαιός – древний и γράφω – пишу) – историко-филологическая дисциплина, изучающая создание знаков письменности и их развитие; теоретическая палеография устанавливает закономерности исторически изменившихся особенностей письма, практическая и описательная исследует индивидуальные особенности писцов или отдельных рукописей с целью определения времени и места создания этих рукописей, участия писавших их лиц и границ работы писцов. – Лингвистический энциклопедический словарь.
4
Тацит, Анналы, XI-14.
5
Диодор, V-74,1.
6
Цитируется по: Георгиев В., Происхождение алфавита // Вопросы языкознания., 1952, №6.
7
Второзаконие 20:16‒18.
8
4-я Книга Царств, 3:4‒5.
9
3-я Книга Царств 10:2.
10
Книга Иисуса Навина 10: 11.
11
Книга Иисуса Навина 16: 10.
Приобретайте полный текст книги у нашего партнера:

