
Создаем робота-андроида своими руками
Чтобы обеспечить функционирование робота от солнечных батарей, его размеры должны быть минимальны при сохранении необходимого спектра функций. Соответственно, должны использоваться легкие и высокопрочные материалы и электронные схемы, потребляющие незначительную энергию.
Чем меньше вес конструкции и потребление электрической энергии, тем более перспективным представляется использование солнечных батарей. Однако небольшой вес и экономичное энергопотребление являются важными при изготовлении любого робота. Такие легкие, маломощные роботы способны проработать дольше при заданной емкости источника питания, чем их более тяжелые и энергетически «прожорливые» собратья.
Солнечные элементы могут служить для робота источником вторичного электропитания, подзаряжая его аккумуляторы. Такой комбинированный источник питания снижает требования к мощности солнечных элементов по сравнению с непосредственным питанием робота от солнечных батарей. Однако в этом случае робот будет активно функционировать только часть времени, а в остальное подзаряжать свои аккумуляторы.
Также мы можем использовать солнечные элементы комбинированно: как источники непосредственного и вторичного питания. Мы попробуем изготовить устройство, которое обычно называют солнечным двигателем. Функциональная схема очень проста. Основными компонентами ее являются: солнечная батарея, накопительный конденсатор и триггерная схема. Солнечная батарея под действием света начинает заряжать накопительный конденсатор большой емкости. Система «батарея/конденсатор» обеспечивают электроэнергией остальную часть схемы. По мере заряда конденсатора напряжение на нем возрастает и в какой-то момент начинает превышать заданный порог срабатывания триггерной схемы. Как только триггер сработал – конденсатор начинает разряжаться через основную нагрузку. Затем цикл повторяется. Устройства типа солнечного двигателя могут быть использованы в различных робототехнических конструкциях.
Строим солнечный двигатель
Солнечный двигатель часто используется в качестве бортового источника тока, применяемого в BEAM-роботах, которых часто называют «живущими» роботами (см. обсуждение BEAM-роботов в главе 8). Свое распространение солнечные двигатели получили благодаря работам Марка Тилдена, который сконструировал первый подобный двигатель. Другим изобретателем был Дэйв Хранкив из Канады, который построил свою версию солнечного двигателя для питания «танцующего» робота. Мне так понравились эти разработки, что я решил сделать свой вариант солнечного двигателя. В процессе работы мне удалось придумать новый вариант схемы, который увеличил его эффективность по сравнению с оригинальным вариантом.
На рис. 3.1 изображена электрическая схема солнечного двигателя. Рассмотрим ее работу. Солнечная батарея заряжает конденсатор емкостью 4700 мкФ. По мере заряда конденсатора, напряжение на нем возрастает. Однопереходный транзистор входит в режим колебаний и посылает импульс, отпирающий тиристор. Когда тиристор открыт, вся запасенная в конденсаторе энергия разряжается через двигатель с высоким КПД. Во время разряда конденсатора двигатель вращается. Потом происходит остановка и цикл повторяется.

Рис. 3.1. Схема солнечного двигателя
Схема солнечного двигателя проста и некритична к используемым деталям. Она может быть собрана на макетной плате, выводы элементов при этом соединены проводниками. Для желающих собрать двигатель на печатной плате – чертеж платы представлен на рис. 3.2. Печатная плата входит в набор для создания солнечного двигателя. На рис. 3.3 показана схема расположения деталей на печатной плате. На рис. 3.4 помещена фотография двигателя в сборе.

Рис. 3.2. Чертеж печатной платы

Рис. 3.3. Размещение деталей на печатной плате

Рис. 3.4. Солнечный двигатель в сборе
Список деталей солнечного двигателя
• транзистор 2N2646 (1)
• тиристор 2N5060 (1)
• конденсатор электролитический 22 мкФ (1)
• конденсатор электролитический 4700 мкФ (1)
• двигатель постоянного тока
• элемент солнечной батареи (2)
• печатная плата
• резистор 200 кОм 0,25 Вт
• резистор 15 кОм 0,25 Вт
• резистор 2,2 кОм 0,25 Вт
Двигатель с высоким КПДДалеко не все электродвигатели имеют высокий КПД. Например, небольшие моторчики постоянного тока из радионаборов, как правило, имеют низкий КПД. Для определения этого существует простая процедура. Повращайте пальцами ось двигателя. Если ротор вращается плавно и продолжает вращение, когда вы отпустите ось, то, возможно, это двигатель с высоким КПД. Если ось ротора поворачивается рывками, и вы чувствуете сопротивление, то, скорее всего, КПД такого двигателя невелик.
Особенности конструкции солнечного двигателяСолнечные элементы, использованные в устройстве, имеют высокий КПД и высокое выходное напряжение. Для солнечных элементов типично выходное напряжение в пределах 0,5–0,7 В при различных токах, которые зависят от размеров элемента. Солнечный элемент, использованный в данной схеме, дает паспортное напряжение порядка 2,5 В, но без нагрузки он заряжает конденсатор до уровня 4,3 В.
Я уверен, что некоторые из тех, кто захочет построить подобную схему, уже думают о возможности более быстрого заряда емкости через увеличение количества солнечных элементов. Данной вещи делать не следует. Дополнительные элементы действительно увеличат ток заряда и, соответственно, сократят его время, но только в первом цикле. Для того чтобы тиристор закрылся и начался новый цикл, необходимо, чтобы ток, протекающий через тиристор, прекратился (или стал очень малым). А в случае, если солнечная батарея будет отдавать достаточно большой ток, то тиристор «залипнет» в открытом состоянии. Соответственно, вся энергия батареи будет через открытый тиристор рассеиваться на подключенной нагрузке. Конденсатор не будет заряжаться, и схема выйдет из циклического режима.
Для правильной работы детали схемы специальным образом подобраны. Единственный компонент, допускающий вариации в значительных пределах, это накопительный конденсатор. Меньшие значения емкости приведут к более быстрому циклу «заряд-разряд». Большие значения емкости или использование нескольких конденсаторов приведут к запасанию большего количества энергии и, соответственно, совершению большей работы, однако следует помнить, что при использовании подобных емкостей цикл «заряд-разряд» может сильно удлиниться.
ПрименениеСхема солнечного двигателя может находить массу новых и неожиданных применений, например, как бортовой источник энергии солнечного гоночного автомобильчика, источник питания реле, бакена, собранного на светодиодах, моторчика для передвижения робота или, как показано на рис. 3.5, устройства поворота американского флага.

Рис. 3.5. Поворот флажка с помощью солнечного двигателя
Привлекательность солнечного двигателя в том, что он может работать «вечно», пока не выйдет из строя какая-то из его частей, что может произойти через годы.
Батареи
Батареи вне всяких сомнений являются наиболее часто используемыми источниками питания роботов. Батареи настолько привычны, что все находят это само собой разумеющимся. Понимание устройства батарей поможет вам выбрать оптимальный тип батареи для вашей конструкции. Вся эта глава посвящена описанию различных типов батарей.
Емкость батарей
Емкость любой батареи, независимо от ее типа, измеряется в ампер-часах, что означает произведение силы тока в амперах или миллиамперах и времени, выраженном в часах, в течение которого батарея способна отдавать данный ток. Данное понятие имеет очень простой физический смысл. Допустим, емкость батареи составляет 2 Ач. Это означает, что батарея способна поддерживать ток в 2 А в течение 1 часа. Если мы уменьшим силу тока до 1 А, то батарея «проживет» 2 часа. Если уменьшить ток до 500 мА, то время увеличится до 4 часов соответственно. Таким образом, время «жизни» батареи оказалось обратно пропорционально силе протекающего тока.

Не составляет труда написать арифметическое выражение, определяющее период жизни батареи в зависимости от определенной силы тока. Для примера предположим, что робот потребляет 0,35 А (350 мА). Если использовалась батарея, о которой мы уже говорили (2 Ач), то просто поделим ее емкость на силу тока (0,35 А) и получим время «жизни» конструкции 5,7 часов. На самом деле не все так просто. Батареи максимально полно отдают мощность в прерывистом режиме, что позволяет им химически восстанавливаться в паузах. Постоянная нагрузка эффективно использует батарею только в случае, когда она невелика. В робототехнике, особенно при использовании мощных моторов или иных подобных компонентов, характер нагрузки далек от оптимального. В этом случае приходится применять батареи большей емкости.
Напряжение батареи
В течение срока эксплуатации напряжение батареи изменяется. Если вы измерите напряжение свежего щелочного элемента типа D (элемент 373), то оно окажется порядка 1,65 В. По мере разряда элемента напряжение падает. Элемент считается «севшим», когда напряжение на нем снизится до 1 В. Типичные кривые разряда для угольно-цинковых, щелочных и никель-кадмиевых элементов батарей показаны на рис. 3.6.

Рис. 3.6. Кривые разряда стандартных гальванических элементов
Заметим, что напряжение нового никель-кадмиевого элемента батареи составляет около 1,35 В. Хотя начальное напряжение ниже, кривая разряда такого элемента по сравнению с угольно-цинковыми и щелочными элементами является более пологой, удерживаясь на уровне порядка 1,2 В.
Гальванические элементы
Гальванические элементы являются батареями одноразового использования. Здесь мы рассмотрим класс батарей, имеющих напряжение на элементе порядка 1,5 В. Батареи сконструированы таким образом, что после отработки своей емкости они должны быть утилизированы. При конструировании роботов частая замена «севших» батарей может быть достаточно дорогим удовольствием. Однако преимущество таких батарей в том, что, как правило, они имеют большую удельную электрическую емкость, чем аккумуляторы. При «одноразовом» использовании устройства (например, «бойцы» в войне роботов) применение гальванических батарей может оказаться предпочтительным, т. к. они отдают большую мощность.
Классификация гальванических батарейКак вы уже догадались, существует несколько типов гальванических батарей. Различие между батареями заключается в типе химических веществ, используемых для производства электричества. Выбор типа батареи основывается на критериях отношения отдаваемой мощности к цене батареи, времени «жизни» батареи, температурному интервалу использования, кривой разряда и максимально отдаваемому току.
Угольно-цинковые элементы. Угольно-цинковые элементы находятся на «нижнем» конце батарейного ряда. С момента их изобретения Жоржем Лекланше в 1868 г. они не претерпели существенных изменений. Угольно-цинковый элемент имеет низкую удельную емкость (порядка 0,05-0,1 Вт-ч на куб. см), не выдерживает больший токов, имеет покатую кривую разряда и «боится» низких температур. Такие элементы достаточно дешевы, но являются морально устаревшими.
Щелочно-марганцевые элементы. Такие элементы в обиходе называются щелочными батарейками. Их удельная емкость выше (0,1–0,15 Вт-ч/куб. см), они имеют улучшенные температурные характеристики, более пологую кривую разряда и умеренную цену.
Литиевые элементы. Литиевые элементы являются на сегодняшний день самыми лучшими. Их удельная емкость составляет 0,5 Вт-ч/куб. см, они имеют отличные температурные характеристики как для высоких, так и для низких температур, очень долго сохраняют заряд (порядка 15 лет) а также имеют малый вес. Недостатком является достаточно высокая цена такого элемента.
Аккумуляторные батареи
Аккумуляторные батареи обладают свойством перезарядки. Наиболее широко используются кислотные и никель-кадмиевые (NiCd) аккумуляторы. Мы начнем рассмотрение с последних.
Одним из недостатков NiCd батарей является достаточно низкое напряжение – 1,2 В на элемент (банку), что ниже обычного напряжения гальванических элементов – 1,5 В. Эффект становится еще более заметным, когда несколько элементов соединены последовательно. Для примера 6-ти элементная NiCd батарея на «9В» на самом деле может выдать не более 7,2 В.
Автомобильные кислотные аккумуляторы малопригодны для использования в робототехнике. Причина в том, что в таких аккумуляторах разряд до «нуля» технологически недопустим. Такие аккумуляторы могут отдавать большой ток в течение короткого времени (запуск автомобиля стартером) и после этого должны быть немедленно подзаряжены.
Остаточная электрическая энергия, содержащаяся в аккумуляторе после его полного разряда, называется глубоким разрядом. Существуют кислотные аккумуляторы, выдерживающие глубокий разряд, они используются, например, в комбинированных системах питания на основе солнечных батарей, но цена таких аккумуляторов высока. При конструировании роботов рекомендуется использовать аккумуляторы, выдерживающие циклы глубокого разряда.
Хотя аккумуляторы более дороги, но при длительной эксплуатации их использование приносит существенную экономию. Обычно аккумуляторы допускают от 200 до 1000 циклов «заряд-разряд». Во многих случаях небольшое зарядное устройство может быть встроено в робота, что делает ненужным вынимать аккумуляторы из устройства для зарядки.
Классификация аккумуляторных батарейNiCd аккумуляторы. Наиболее часто используются герметичные кислотные и NiCd аккумуляторы, причем последние более популярны. Производители утверждают, что NiCd аккумуляторы выдерживают от 200 до 1000 циклов «заряд-разряд», однако эти батареи быстро выходят из строя, если не соблюдается режим зарядки. Время «жизни» этих батарей лежит в пределах 2–4 лет. Полностью заряженные NiCd аккумуляторы сохраняют заряд 30–60 дней.
NiCd аккумуляторы требуют зарядный ток порядка 10 % от их электрической емкости. Это означает, что для зарядки NiCd батареи емкостью 1 Ач необходим ток 100 мА (1А / 10 = 100 мА). Величина зарядного тока обозначается для этого случая «С/10».
NiCd батареи конструктивно требуют постоянного тока зарядки на уровне С/10. В силу неэффективности этого процесса потребное время зарядки для этих батарей составляет 14 часов. Хотя производители утверждают, что не следует опасаться перезаряда батареи при уровне тока С/10, многие инженеры рекомендуют после 14 «штатных» часов зарядки при уровне С/10 переходить к более легкому режиму. Легкий режим определяется из соотношения 1/30 от емкости батареи. Легкий режим для зарядки батареи емкостью 1 Ач составит 33 мА (1А/30 = 33,3 мА).
Эффект памяти. Недостатком NiCd батарей является наличие эффекта памяти. Если несколько раз начать перезаряжать батарею до момента ее полного разряда, то этот уровень будет «запомнен». После этого возникнут проблемы с разрядкой батареи ниже этого уровня, что может привести к резкому уменьшению ее емкости. Для устранения этой проблемы к батарее необходимо подключить на несколько часов специальную нагрузку. После того, как батарея будет полностью разряжена, она заряжается обычным способом и восстанавливает свои характеристики.
Кислотные аккумуляторы. Аккумуляторы с электролитом в виде геля (гелевые элементы) аналогичны автомобильным аккумуляторам. Они представляют собой герметичные, необслуживаемые кислотные аккумуляторы. Заметим, что таких аккумуляторов популярных размеров D, C, AA, AAA и 9 В «Крона» в продаже не бывает. Они обычно имеют увеличенные размеры и могут применяться в больших роботах.
Гелевые элементы имеют широкий диапазон выходных напряжений от 2 до 24 В и большой диапазон токов. Они могут заряжаться постоянным напряжением при условии ограничения тока или постоянным током аналогично NiCd аккумуляторам. Типичное значение зарядного напряжения для каждого гелевого элемента лежит в пределах 2,3–2,6 В. Первоначально через батарею протекает значительный ток, который уменьшается в процессе зарядки. Для поддержания батареи в полностью заряженном виде после окончания процесса основной зарядки через нее пропускают небольшой «поддерживающий» ток (примерно С/500).
Гелевые батареи отличаются у различных производителей, поэтому для грамотной зарядки необходимо ознакомиться с соответствующей инструкцией. Простое зарядное устройство общего назначения можно изготовить на базе регулятора напряжения LM317. К элементу прикладывается фиксированное напряжение (2,3 В) при значении постоянного тока С/10. После полной зарядки батареи источник постоянного тока отключается, и подключается регулируемый источник напряжения.
Многие гелевые аккумуляторы плохо «переносят» глубокий разряд. Чтобы не допустить этого, необходимо контролировать напряжение аккумулятора под нагрузкой. Когда напряжение падает ниже рекомендованного изготовителем – батарея нуждается в зарядке.
Обобщение
Большинство изготовителей роботов использует в качестве гальванических элементы щелочного типа и NiCd в качестве рабочих аккумуляторов.
Изготовление зарядного устройства (ЗУ) для NiCd аккумуляторов
Зарядные устройства для NiCd аккумуляторов достаточно дешевы. Обычно изготовление внешнего зарядного устройства под популярные размеры аккумуляторов, таких как ААА, АА, C и D, не отнимет много сил и времени. Умение сконструировать подобное устройство окажется полезным и тем, кто захочет встроить ЗУ в робота. В отличие от большинства дешевых ЗУ, которые продолжают заряжать аккумулятор током порядка C/10 даже после его полной зарядки, наше устройство уменьшает зарядный ток до порядка С/30 после того, как батареи оказались полностью заряженными. Такая процедура рекомендована для NiCd аккумуляторов и поможет обеспечить их длительную работоспособность.
Следующая информация позволит вам самостоятельно изготовить ЗУ для стандартного NiCd аккумулятора.
Зарядное устройство представляет собой отдельный блок, схема его подключения приведена на рис. 3.7 в иллюстративных целях. Такую схему легко разместить в корпусе робота, при этом потребуется разъем для соединения с ЗУ. Кроме того, необходим двухполюсный двухпозиционный переключатель, помещенный между разъемом и остальной схемой. Этот переключатель соединяет источник питания (аккумулятор) либо с остальной схемой робота, либо с ЗУ. Обесточивание робота необходимо потому, что в противном случае ток заряда аккумулятора уменьшится (см. рис. 3.7).

Рис. 3.7. Двухпозиционный переключатель, управляющий зарядом АКБ
Питание зарядного устройства можно осуществлять, используя либо обычный трансформатор, либо портативный блок питания, совмещенный со штекерной вилкой (типа используемых для питания плееров). Я предпочитаю последний, поскольку он дает на выходе постоянный ток. Если вы используете трансформатор, то вам дополнительно потребуются сетевой предохранитель, диодный мост, сглаживающий конденсатор и соединительные провода.
В любом случае вы должны подобрать характеристики трансформатора или выпрямителя под тип заряжаемой батареи. Подбор выпрямителя по выходному напряжению и току снизит рассеиваемую мощность на регуляторе LM317; например, не стоит использовать трансформатор на 12 В для зарядки 6-вольтовых батарей.
На рис. 3.8 показана схема блока питания ЗУ. Выходное напряжение может равняться 6, 12, 18, 24 или 36 В в зависимости от типа используемого трансформатора, диодного моста и конденсатора.

Рис. 3.8. Сетевой трансформатор и выпрямительный блок
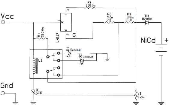
Схема зарядного устройства приведена на рис. 3.9. Она включает в себя регулятор напряжения LM317 и ограничивающий ток резистор. Величина сопротивления ограничительного резистора зависит от силы тока, необходимого для зарядки аккумуляторной батареи.

Рис. 3.9. Схема зарядного устройства
Ограничительный резистор
Большинство производителей NiCd аккумуляторов рекомендуют заряжать их током, равным 1/10 от их емкости, что обозначается C/10. Таким образом, батарея размера АА емкостью 0,85 Ач необходимо заряжать током C/10 или 85 мА в течение 14 часов. После полной зарядки батареи производители рекомендуют снизить ток до уровня порядка C/30 (1/30 емкости батареи) для поддержания батареи в полностью заряженном состоянии без риска перезаряда или иных повреждений.
В нашем случае рассчитаем характеристики ЗУ для зарядки аккумулятора, состоящего из 4 последовательно соединенных элементов С-типа. Емкость каждого элемента составляет 2000 мАч. Таким образом, ток C/10 составит 200 мА. Стандартное напряжение каждого элемента составляет приблизительно 1,3 В, следовательно, напряжение батареи 4 х 1,3 = 5,2 В. Следовательно, можно использовать 6-вольтовый трансформатор, поддерживающий ток не менее 200 мА.
Для расчета сопротивления ограничивающего ток резистора используется формула:
R=1,25/Icc
Где Icc необходимый ток. Подставляя в формулу 200 мА (0,2 А) получаем:
1,25/0,2=6,25 Ом
Таким образом, сопротивление ограничительного резистора должно быть порядка 6,25 Ом. На схеме (рис. 3.9) этот резистор обозначен R2. Заметим, что на схеме резистор R2 имеет номинал 5 Ом. Это ближайший стандартный номинал резистора по отношению к рассчитанному.
C/30 резисторЧтобы уменьшить силу тока до значения C/30, мы последовательно включаем еще один резистор, номинал которого составляет 2R или около 12,5 Ом. На схеме этот резистор обозначен как R3. Также подбирается резистор ближайшего стандартного номинала. В нашем случае его значение равно 10 Ом.
Принцип работы ЗУВ ЗУ в качестве источника постоянного тока используется регулятор напряжения LM317. Ограничительный резистор для значения тока C/10 обозначен на схеме R2 (см. рис. 3.9). Значение R2 равно 5 Ом в сравнении с расчетным значением 6,25 Ом. Использование стандартного резистора близкого номинала не нарушит правильную работу ЗУ. Резистор для значения тока C/30 обозначен как R3. Стандартный номинал этого резистора также близок к расчетному и не нарушает нормальной работы ЗУ. Позже вы увидите, что ЗУ способно осуществлять и «быструю» зарядку аккумуляторов, поскольку имеет устройство контроля выходного потенциала.
V1 представляет собой переменный резистор номиналом 5 кОм. Он предназначен для отпирания тиристора после полной зарядки NiCd батареи. Тиристор в свою очередь переключает двухпозиционное реле, имеющее две группы контактов.
При подаче напряжения на схему ток протекает через регулятор LM317, заряжая батарею током порядка C/10. Резистор R3 при этом закорочен одной из групп контактов реле. Ток также протекает через резистор R1, ограничивающий ток светодиодов D1 и D2. После включения питания загорается красный светодиод D1, который сигнализирует о том, что происходит зарядка.
В процессе зарядки напряжение на потенциометре V1 возрастает. После 14 часов напряжение оказывается достаточным для отпирания тиристора. Через открытый тиристор напряжение поступает на обмотку двухпозиционного реле. Реле включается, красный светодиод гаснет и зажигается зеленый светодиод. Зеленый светодиод показывает, что батарея полностью заряжена. Другая группа контактов реле размыкает закороченный резистор R3. Включение резистора R3 уменьшает зарядный ток до порядка C/30. Диод D3 блокирует протекание тока из аккумулятора в схему ЗУ.
Определение напряжения срабатывания V1Для нормальной работы схемы необходимо, чтобы тиристор отпирался только после полной зарядки NiCd батареи. Наиболее просто это сделать следующим образом: вставить полностью разряженную батарею в ЗУ, заряжать ее в течение 14 часов, а потом подрегулировать V1. После завершения процесса зарядки медленно поворачивать движок потенциометра V1 до срабатывания реле. При этом должен зажечься светодиод зеленого цвета.

