
Эксплуатация и управление на промышленном железнодорожном транспорте. Учебное пособие для студентов сред. проф. образования

Эксплуатация и управление на промышленном железнодорожном транспорте
Учебное пособие для студентов сред. проф. образования
Е. А. Любицкая
Рецензент:
Чебаков И. В. – преподаватель спец. дисциплин 1 категории ГБПОУ Иркутской области Профессиональный колледж
г. Железногорск-Илимский
© Е. А. Любицкая, 2020
ISBN 978-5-0051-3584-1
Создано в интеллектуальной издательской системе Ridero
Предисловие
«Промышленный транспорт является составной частью единой транспортной системы. Но, в отличие от магистрального, не функционирует как единое хозяйство в масштабе всей страны ни в технологическом, ни в организационном отношении, находясь, как правило, в ведении обслуживаемого предприятия.
По территориальному признаку и связи с технологическим процессом производства промышленный транспорт разделяется на внешний и внутренний (межцеховой и внутрицеховой).
Внешний промышленный транспорт предназначен для доставки сырья, топлива, материалов, оборудования и других грузов, а также вывоза с территории предприятий готовой продукции в пункты передачи ее на магистральный транспорт или непосредственно на другие предприятия, стройки и организации.
Внутренний промышленный транспорт осуществляет перевозки между цехами и складами, между карьерами (разрезами), отвалами, обогатительными (дробильными) фабриками. Если эти перевозки входят в технологический процесс производства готовой продукции, то этот транспорт называется внутренним технологическим. В зависимости от принадлежности предприятия к определенной отрасли внутренний промышленный транспорт может быть внутризаводским, карьерным и др.
Промышленный транспорт предприятий, как внешний, так и внутренний, бывает различных видов: железнодорожный широкой и узкой колеи, автомобильный, водный, конвейерный, канатно-подвесной, трубопроводный, а также других специализированных видов». (8)
Промышленный железнодорожный транспорт располагает сетью железнодорожных путей, грузовым хозяйством. Подвижным составом, ремонтной базой, сортировочными устройствами и техническими средствами.
На станциях и узлах промышленного железнодорожного транспорта осуществляется прием поездов или передач; подборка вагонов и обслуживание грузовых фронтов, пунктов и маневровых районов; подготовка подвижного состава к грузовым операциям и отправление на магистральный транспорт; приемо-сдаточные, технические и коммерческие операции с составом; техническое обслуживание и ремонт локомотивов и вагонов и другие операции.
На долю железнодорожного транспорта в промышленности приходится около трети всего объема перевозок промышленным транспортом. Развернутая длина железнодорожных путей промышленного транспорта составляет 75% развернутой длины магистральных железных дорог, а объем перевозок грузов превышает почти в 3 раза объем перевозок магистральным железнодорожным транспортом.
Протяженность железнодорожных путей крупных промышленных предприятий (металлургических и горнорудных комбинатов, предприятий открытой разработки угля) превышает 500 км. На подъездных путях предприятий грузится 93—95% и выгружается более 90% грузов, перевозимых магистральным железнодорожным транспортом.
На промышленном транспорте предприятий металлургии, кроме стационарных (постоянных) путей, имеются передвижные (или переукладываемые) железнодорожные пути в карьерах (разрезах) на отвалах вскрышных пород, а также отвалах металлургических предприятий, которые по мере разноса бортов карьеров и заполнения отвалов передвигаются или переукладываются в новое положение.
«На карьерном транспорте максимальный руководящий уклон железнодорожных путей установлен 60‰. Минимальный радиус промышленных железнодорожных путей равен 100 м, а в тяжелых условиях – 80 м». (8)
Характерным в конструкциях локомотивов является сравнительно низкая конструктивная скорость (до 30—35 км/ч), а также возможность вписывания экипажа в кривые малых радиусов.
Локомотивный парк предприятий металлургии представлен тепловозами, электровозами и тяговыми агрегатами. Тяговые агрегаты состоят из электровозов управления, секций автономного питания, моторных думпкаров в различных сочетаниях и предназначены для работы на электрифицированных железнодорожных путях открытых горных разработок с руководящими уклонами до 40‰.
Применяются тяговые агрегаты постоянного и переменного тока серий ПЭ2М, ПЭ3Т, ОПЭ1, ОПЭ1А, ОПЭ1Б, ОПЭ2, ЕЛ10 и ЕЛ20. На предприятиях металлургии находят применение промышленные и маневровые тепловозы серий ТГМ4, ТГМ6, ТЭМ7, ТЭМ2 всех модификаций.
«Современный парк вагонов промышленного железнодорожного транспорта характеризуется многообразием типов и конструкций вагонов, вызванным необходимостью учета разнообразных требований сохранности перевозимого груза, механизации и автоматизации погрузки и выгрузки, взвешивания и дозировки груза, взаимодействия с технологическими агрегатами основного процесса производства на предприятии и т. д. В свою очередь по особенностям своего применения они подразделяются на специальные вагоны технологического назначения, специализированные вагоны и вагоны общего назначения. Специальные и специализированные вагоны относятся к вагонам промышленного типа.
К специальным вагонам технологического назначения относятся шлаковозы, чугуновозы, трансферкары, коксотушильные вагоны, вагоны-весы и др. К специализированным относятся вагоны, предназначенные для перевозки определенного рода груза, который из-за специфических его особенностей и свойств или условий выполнения погрузочно-разгрузочных операций не может быть перевезен в вагонах общего назначения. К ним относятся вагоны для горячего агломерата, думпкары для горячего шлака, платформы для перевозки чушкового чугуна, хопперы-цементовозы, лесовозы, думпкары (вагоны-самосвалы) типов 6ВС-60, 7ВС-60, 2ВС-105 и др.
Отличительной особенностью вагонов промышленного типа является повышенная прочность конструкции в связи с тяжелыми условиями работы (перевозки грузов с температурой до 400—800° С, горной массы с крупногабаритными включениями и др.)». (8)
В данном учебном пособии более подробно будет рассмотрена и изучена технология работы промышленного транспорта на ПАО «Коршуновский горно-обогатительный комбинат» – это одно из самых больших горно-обогатительных предприятий России, единственное в Восточно-Сибирском регионе. С собственной сырьевой базой, обогатительным комплексом, широкой сетью автомобильных и железных дорог, ремонтно-электромеханическим цехом, современными социальными объектами, с собственной инфраструктурой. Сырьевая база предприятия включает Коршуновское и Рудногорское железорудные месторождения. На предприятии используется российская и мировая горно-транспортная техника.
Глава I. Подвижной состав
1.1. Общие требования
«Понятие «подвижной состав» включает в себя локомотивы (электровозы, тяговые агрегаты, тепловозы, мотовозы), вагоны, самоходные единицы на железнодорожном ходу (самоходные путевые машины, дрезины, краны на железнодорожном ходу) и специальный подвижной состав (чугуновозы, шлаковозы, тележки для перевозки изложниц, тележки для перевозки мульд).
Подвижной состав является составной частью технических средств железнодорожного транспорта.
Качество подвижного состава, правильность выбора его характеристик, соответствие условиям на данном предприятии и участке во многом определяют эффективность работы всего транспорта и его влияние на стоимость продукции предприятия». (8)
Парк локомотивов, эксплуатируемый на предприятиях металлургии, состоит из тепловозов, мотовозов, электровозов и тяговых агрегатов.
«Электровоз представляет собой локомотив, для движения которого используется электрическая энергия, подводимая от тяговой подстанции по контактной сети, подвешенной вдоль железнодорожных путей. Кроме электровозов, питающихся только от контактной сети, на промышленном железнодорожном транспорте применяют электровозы с вспомогательными автономными источниками питания в виде дизель-генератора или аккумуляторной батареи. В этом случае электровозы называют контактно-дизельными, или контактно-аккумуляторными. Питание электрической энергией от автономных источников позволяет этим электровозам работать часть времени на участках пути, не оборудованных контактной сетью.
Промышленные электровозы (рис.1.1.), предназначенные для работы на промышленном транспорте, имеют ряд конструктивных отличий от магистральных. Их тяговые характеристики приспособлены к условиям промышленного транспорта, т.е. к работе с малыми скоростями, частыми троганиями, остановками и изменениям направления движения. Они имеют, как правило, одну центральную кабину, приподнятую над кузовом для хорошего кругового обзора, с двумя пультами управления для движения вперед и назад. Ходовая часть приспособлена для работы в кривых участках пути малого радиуса. Карьерные электровозы имеют повышенные нагрузки от колесных пар на рельсы и обладают, наряду с большой силой тяги, высокими тормозными свойствами, позволяющими работать на крутых уклонах». (8)

Рис.1.1. Промышленный электровоз Д94

Рис.1.2. Тяговый агрегат ОПЭ1АМ
«Разновидностью электровозов являются тяговые агрегаты (рис.1.2.), предназначенные для транспортировки горной массы на открытых горных разработках. Тяговые агрегаты состоят из электровоза управления, соединенного с одним или несколькими моторными вагонами (думпкарами) и (или) дизельной секцией. Тяговые электродвигатели, размещенные на всех колесных парах тягового агрегата, позволяют развивать высокую силу тяги, необходимую для вывозки горной массы из карьеров по подъемам выездной траншеи 40—60 ‰.» (8)
«На электровозе управления, имеющем кабину машиниста, размещены вся основная электрическая аппаратура и вспомогательное оборудование, необходимое для питания всех тяговых двигателей агрегата. Моторные думпкары служат как для создания тягового усилия, так и для перевозки горной массы, т.е. выполняют не только часть функций локомотива, но и функции вагона.
Для эффективной работы на участках передвижных путей забоев и отвалов, где содержание контактной сети затруднено, некоторые типы тяговых агрегатов вместо одного из моторных думпкаров в своем составе могут комплектоваться дизельной секцией.
Тепловоз – это локомотив, который приводится в движение двигателем внутреннего сгорания, как правило, дизельного типа. На железнодорожном транспорте предприятий металлургии применяются в основном тепловозы с дизелем мощностью от 550 до 1470 кВт.» (8)
На транспорте предприятий металлургии, как правило, используют маневрово-промышленные тепловозы, предназначенные для выполнения маневровых, вывозных и специальных технологических перевозок. Наибольшее применение на предприятиях металлургии получили 6-осные маневровые тепловозы с электрической передачей серий ТЭМ1 и ТЭМ2, ТЭМ 2УМ (рис.3.1.), 8-осные маневрово-вывозные тепловозы с электрической передачей серии ТЭМ7, а также 4-осные промышленные тепловозы с гидропередачей серий ТГМ6 и ТГМ4 различных модификаций. Эти тепловозы имеют технико-эксплуатационные характеристики, наиболее подходящие для специфических работ на предприятиях металлургии, включая специальные технологические перевозки горячего металла и шлака, заезд в закрытые помещения цехов и складов, работу с саморазгружающимися вагонами и др.
Вагоном принято называть не самодвижущуюся единицу подвижного состава, предназначенную для перевозки грузов и пассажиров. Современный парк вагонов отличается многообразием типов и конструкций, что обусловлено необходимостью перевозок различных грузов. На железнодорожных путях предприятий металлургии используются универсальные вагоны, выпускаемые для железнодорожной сети общего пользования – крытые, платформы, полувагоны), специализированные, а также специальные вагоны промышленного типа, созданные для транспортировки специальных металлургических грузов – окатышевозы, коксовозы, платформы для горячего чушкового чугуна, думпкары (рис.1.5.). вагоны хоппер-дозаторы (рис.1.4.), мульдовые (от немецкого слова «корыто») тележки 2-х осные для подачи шихтовых материалов (подготовленный к переплавке лом) в мульдах к сталеплавильным объектам; платформы для совков со скраппом (стальной лом) применяются в сталеплавильном производстве; коксотушильные вагоны для доставки кокса (название ряда веществ, получаемых промышленным способом) в горячем состоянии к установкам тушения; трансферкары (рудные, угольные, коксовые) для перевозки дозированного количества продукции по эстакадам с разгрузкой в приемные бункера доменных (выплавка чугуна) и коксовых печей; вагоны-весы и электровозные тележки для загрузки необходимого количества шихты в печи; чугуновозы ковшового и миксерного типов (вес от 150 т до 400 т) и др.
Сохранность перевозимого груза – основное требование, предъявляемое к вагонам. При применении универсальных вагонов для массовых перевозок металлургических грузов часть груза теряется, просыпается через неплотности кузова или выдувается сверху.
Конструкция подвижного состава должна обеспечивать необходимую надежность, долговечность и ремонтопригодность.

Рис.1.3. Тепловоз ТЭМ 2УМ

Рис.1.4. Вагон хоппер-дозатор

Рис.1.5. Вагон-самосвал 2ВС-105
1.2. Качественные показатели использования грузовых вагонов
Для характеристики работы вагонного парка и оценки эффективности его использования рассчитываются качественные показатели эксплуатационной работы. Качественные показатели работы подвижного состава отражают степень научно-технического развития материально-технической базы железных дорог, уровень организации труда, технологические параметры производства.
В системе управления эксплуатационной деятельностью железных дорог важнейшую роль играет техническое нормирование эксплуатационной работы.
Целью технического нормирования является обеспечение выполнения месячного плана перевозок.
Учет вагонов ведут в физических единицах.
Принято различать инвентарный и наличный парки вагонов. Все приписанные к дороге вагоны составляют ее инвентарный парк.
Наличный парк состоит из вагонов, находящихся в распоряжении дороги и вне ее. К первым относятся все вагоны, находящиеся на путях дороги и на примыкающих к ним путях предприятий. Они подразделяются на две группы: рабочий парк и нерабочий (вагоны, изъятые из рабочего парка).
К рабочему парку относятся все исправные вагоны, которые используются и могут быть использованы для выполнения перевозок.
В нерабочий парк входят: запас и резерв ОАО «РЖД» исправные вагоны РЖД; неисправные, находящиеся в ремонте и ожидающие его; вагоны для специальных и технических нужд, занятые под жилье и служебные помещения.
В целях обеспечения регулирования рабочего парка вагонов между дорогами и их отделениями подвижной состав разделяется по состоянию на порожний и груженый.
Качественные показатели: оборот вагона, участковая и техническая скорости движения поездов, нормы простоя вагонов на технических и грузовых станциях, полный рейс вагона, среднесуточный пробег и производительность локомотива и вагона, коэффициент порожнего пробега.
Полным рейсом называется пробег вагона в груженом и порожнем состоянии за время оборота. Полный рейс определяется делением общих вагоно-километров пробега на работу.
L = ∑ns/u = ∑nsгр / u + nsпор= Lгр + Lпор, (1.1.)
где Lгр – рейс вагона в груженом состоянии (груженый рейс); Lпор – рейс вагона в порожнем состоянии (порожний рейс).
Коэффициентом порожнего пробега называется отношение пробега вагонов в порожнем состоянии к пробегу в груженом состоянии или отношение порожнего рейса к груженому):
α = ∑nsпор / ∑nsгр = Lпор / Lгр, км, (1.2.)
Ускорение оборота вагона с повышением производительности вагона – важнейшая задача эксплуатационной деятельности железных дорог.
Производительностью вагона называется число тонно-километров нетто, приходящееся в среднем на один вагон рабочего парка в сутки [(т×км) / (ваг. – сут.)]:
ω = ∑pl /n = pд × s, (1.3.)
где pд – динамическая нагрузка груженого вагона, т/ваг.
Производительность вагона является обобщающим показателем использования вагона грузового парка. Под этим показателем понимается количество продукции в тонно-километрах нетто, приходящееся в среднем на каждый вагон рабочего парка за сутки:
Следовательно, чем больше динамическая нагрузка груженого вагона и среднесуточный пробег вагонов, тем, при прочих равных условиях, выше производительность вагона. Порожний пробег оказывает отрицательное влияние на производительность вагона.
Важную роль в сокращении порожнего пробега играют планирование и регулирование парков порожних вагонов. Например, более широкое использование возможностей взаимной замены вагонов различных типов, в частности, путем увеличения числа сдвоенных операций (загрузка вагона, освобождаемого из-под выгрузки, на той же станции). Использование вагонов под сдвоенные операции характеризуется коэффициентом сдвоенных операций, который показывает среднее число операций, приходящееся на один вагон,
Ксдв = Uп + Uв / Uм = Uп + Uв / Uв+ Uпор, (от 1 до 2) (1.4.)
где Uм – число вагонов, участвующих в грузовых операциях;
Uп – погрузка;
Uв – выгрузка;
Uпор – число порожних вагонов, дополнительно подаваемых под погрузку.
Статическая нагрузка показывает, какое количество груза приходится в среднем на вагон при погрузке. Ее определяют делением числа тонн погруженных грузов ΣPпогр на число загруженных вагонов ΣUпогр.
Рст = ∑Р / ∑Uпогр × Т, (1.5.)
где Т – 1440 минут,
∑P – общая погрузка, т.
Статическая нагрузка зависит от структуры грузооборота и вагонного парка, качества регулирования вагонного парка, выполнения технических норм нагрузки, применения методов уплотненной погрузки вагонов и др.
С учетом особенностей перевозимого груза, его удельной и объемной массы, грузоподъемности вагонов установлены технические нормы нагрузки вагонов, которые являются обязательными для клиентуры и железных дорог.
Динамическая нагрузка груженого вагона показывает, какое количество тонн груза приходится в среднем на груженый вагон на всем пути следования. Ее определяют делением эксплуатационных тонно-километров нетто Σ (Pl) н на вагоно-километры груженые Σnlгр:
P = ∑ (Pl) н / ∑ nlгр, (1.6.)
Динамическая нагрузка груженого вагона зависит также от соотношения дальности перевозки отдельных родов грузов. Если тяжеловесные грузы следуют на более дальние расстояния, чем легковесные, то динамическая нагрузка груженого вагона будет выше статической нагрузки, если наоборот, то ниже.
Полный рейсом называется пробег вагона в груженом и порожнем состоянии за время оборота (или пробег, приходящийся в среднем на один вагон, участвующий в работе). Полный рейс определяется делением общих вагонокилометров пробега на работу. Поскольку общие вагонокилометры пробега подразделяют на груженую и порожнюю части, полный рейс включает в себя груженый и порожний рейсы, км:
L = ∑ns / u = ∑nsгр / u+∑nsпор = lгр + l пор, (1.7.)
где lгр – рейс вагона в груженом состоянии 9груженый рейс);
l пор – рейс вагона в порожнем состоянии (порожний рейс).
Груженый рейс прямо пропорционален средней дальности перевозки грузов. Порожний рейс вагона характеризует расстояние, которое проходит вагон от пункта выгрузки до пункта погрузки.
Среднее время нахождения вагона под грузовой операцией определяют делением вагоно-часов простоя под грузовыми операциями на число грузовых операций. Число грузовых операций определяется как сумма погруженных и выгруженных вагонов:

Средний простой вагона под одной грузовой операцией включает все время нахождения вагона на станции и состоит из времени, затрачиваемого собственно на грузовую операцию, и времени на технические операции (подача под погрузку, выгрузку и уборка вагонов от грузовых фронтов, расформирование, накопление, формирование).
На величину среднего простоя оказывает влияние количество сдвоенных операций (выгруженный вагон поступает под погрузку на этой же станции). При сдвоенных операциях время на каждую операцию уменьшается. Для каждой станции в соответствии с технологическим процессом ее работы устанавливается норма простоя вагона с одной операцией и с двумя операциями. При сдвоенных операциях, кроме того, устраняется порожний пробег вагона после его выгрузки до станции погрузки.
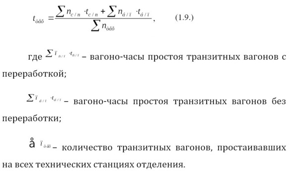
Средний простой вагона на технических станциях включает простой транзитных вагонов без переработки и с переработкой и рассчитывается по формуле:

Время простоя транзитных поездов (без переработки) определяется графиком движения поездов и планируется по станциям.
Время простоя транзитных вагонов с переработкой планируется на основе норм технологического процесса, который разрабатывается на каждой сортировочной и участковой станциях.
Универсальным показателем работы железнодорожного транспорта является оборот вагона (время, которое затрачивается на полный цикл работы вагона). Ускоряя оборот вагона и используя один и тот же парк вагонов, можно перевезти большее количество грузов, что значительно сокращает эксплуатационные расходы и снижает себестоимость перевозок.
Оборот вагона является одним из важнейших качественных показателей работы отделения, который устанавливается дорогой и планируется методом технико-экономических расчетов.
Под оборотом вагона понимается время, затрачиваемое на выполнение цикла операций от начала (окончания) одной погрузки вагона до начала (окончания) следующей погрузки.
Полный оборот вагона складывается из следующих элементов времени:
• простой на станции погрузки – от момента прибытия на эту станцию до отправления с этой станции;
• время в пути следования в груженом состоянии – с момента отправления поезда со станции погрузки до момента прибытия на станцию выгрузки;
• простой на станции выгрузки – от момента прибытия на станцию выгрузки до момента отправления с этой станции;
• время в пути следования в порожнем состоянии – с момента отправления поезда со станции выгрузки до момента прибытия на станцию погрузки.
На железной дороге и отделении дороги не все вагоны совершают полный цикл работы (от погрузки до погрузки). Поэтому время оборота вагона на отделении рассчитывают, как средние затраты вагоно-часов или вагоно-суток, приходящиеся на один погруженный или принятый вагон. Эти затраты определяются в соответствии с техническими и технологическими нормативами, заложенными графиком движения поездов, технологическими процессами работы станции и подъездных путей, планом.


Среднесуточный пробег вагона на планируемый год определяется по формуле:
Sв= ln / U, (1.14.)
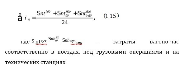
Рабочий парк вагонов дороги и отделения может быть определен умножением работы дороги (отделения) на среднее время оборота вагона или делением вагоно-километров груженых и порожних за сутки на среднесуточный пробег вагона.
Рабочий парк может быть рассчитан также исходя из затрат вагоно-часов во всех видах работы по формуле:

Вагоно-часы в поездах равны вагоно-километрам груженым и порожним, деленным на среднюю участковую скорость.
Вагоно-часы под грузовыми операциями подсчитывают исходя из количества местных вагонов с одинарными (погрузка или выгрузка) и сдвоенными операциями и норм времени на выполнение этих операций.
Вагоно-часы нахождения на технических станциях вагонов с переработкой и без переработки подсчитывают умножением соответствующего числа переработанных на станции или прошедших транзитом вагонов на норму простоя с переработкой и без переработки.

