
Правовое воспитание в современном российском обществе. Учебное пособие
Следует отметить, что большое значение имеют исследования процесса социального действия права, анализ факторов как правового, так и социально-психологического, информационного, морально-этического характера, влияющих на реализацию правовых норм.
В последнее время необходимость и полезность заимствования новых для российского общества либеральных принципов, правовых норм и институтов, и тех ценностей и идеалов, что признаны мировым сообществом, вызывает некоторые сомнения лишь потому, что, как представляется, правовоспитательная деятельность в российском обществе носит фрагментарный характер. Действенность же системы правового воспитания является необходимым условием внешнего заимствования или качественного восприятия в рамках так называемой правовой селекции, процесса, хотя и крайне противоречивого для российского общества, но по своей природе изначально нацеленного на соответствующее благотворное преобразование правовой реальности.
И сегодня движение России к правовому государству вызывает потребность вновь обратиться к достижениям мировой юридической культуры. Становится абсолютно очевидно, что «государственная власть России, вынужденная следовать мировым интеграционным процессам, из-за крайне низкого правосознания граждан страны оказалась в чрезвычайно трудном положении»45. Пятый параграф преамбулы к Конвенции о защите прав человека и основных свобод46 содержит ключевое для понимания всей важности ратификации Россией этого документа положение, согласно которому государства, «…движимые единым стремлением и имеющие общее наследие политических традиций, идеалов, свободы и верховенства права…», подписали данную Конвенцию. Сомнения в целесообразности и своевременности принятия Россией на себя соответствующих обязательств, выполнение которых зачастую невозможно в силу многочисленных пробелов и недоработок в правовой системе, как представляется, полностью опровергается приведенной формулировкой Конвенции.
Очевидная неготовность российского общества к восприятию новых передовых «правовых технологий» на фоне неудовлетворительного усвоения собственных правовых достижений замедляет процессы государственного развития в целом. Исправление имеющихся недостатков и пробелов в адекватном восприятии национального права требует детального анализа процессов перевода абстрактных идей в правомерную практику.
Весьма важным и сложным является вопрос внутреннего организационного строения механизма правового воспитания и внешнего выражения и степени воздействия на правовоспитательную среду. Систему мер правового воспитания необходимо конструировать с особой четкостью, не допускающей постановки пространных задач и заведомо недосягаемых целей, устанавливая и используя не случайные, а их закономерные зависимости, придавая ей, с одной стороны, – четкость, с другой, – творческий практицизм, что позволяло бы говорить не только о существовании собственно самого механизма правового воспитания, но и о его эффективности. Известный немецкий правовед Рудольф фон Иеринг писал: «Для государства, которое желает быть почитаемым извне, непоколебимым и твердым внутри, нет более драгоценного блага, о котором следует заботиться, как народное правовое чувство. Эта забота должна быть одной из высших и важнейших задач политической педагогики»47.
Как отмечено в Основах государственной политики Российской Федерации в сфере развития правовой грамотности и правосознания граждан, участие в ее реализации принимают федеральные и региональные государственные органы, органы местного самоуправления, профессиональные юридические сообщества и общественные объединения юристов, а также другие организации во взаимодействии между собой.
Учитывая межведомственный и комплексный характер проводимой государственной политики в обозначенной сфере, необходимо обеспечить активное участие в ней всех институтов публичной власти и социальных структур общества. К ним прежде всего относятся:
• законодательные и исполнительные органы государственной власти, органы местного самоуправления;
• судебные и правоохранительные органы, прокуратура;
• Уполномоченный по правам человека в Российской Федерации;
• Уполномоченный при Президенте Российской Федерации по правам ребенка;
• Общественный примиритель на финансовом рынке (Финансовый омбудсмен);
• профессиональное сообщество адвокатов;
• образовательные учреждения различных типов и уровней;
• политические партии;
• бизнес-сообщество;
• общественные объединения, преследующие различные общественно-полезные цели, в том числе и духовно-нравственное воспитание граждан;
• религиозные организации, осуществляющие культурно-просветительскую деятельность;
• средства массовой информации.
При построении системы правового воспитания важен баланс между обязательными требованиями, предъявляемыми к субъектам правового воспитания, и теми вариативными правомочиями, реализация которых зависит от степени их активного участия в правовоспитательной деятельности.
Органам государственной власти принадлежит особое место среди субъектов правового воспитания, что обусловлено наделением их такими политико-правовыми и организационно-юридическими средствами воспитательного воздействия, какими не обладают иные социальные институты.
В данном контексте необходимо отметить, что в процессе правового воспитания значительна и роль общественных объединений. Это обусловлено их местом в политической системе общества, а также уровнем и характером участия во всех сферах общественных отношений. Основами государственной политики Российской Федерации в сфере развития правовой грамотности и правосознания граждан предусмотрено выделение грантов и иных мер материального содействия, а также нематериального поощрения негосударственных организаций.
В правовоспитательной деятельности должны принимать участие все общественные объединения (общественные организации, движения, фонды, учреждения, органы общественной самодеятельности, политические партии и другие), цели и задачи которых корреспондируются с реализацией государственной политики в данной сфере. Однако, как представляется, не лишним будет определить конкретный перечень таких объединений48 (в соответствии с рекомендациями Общественной палаты Российской Федерации, советов при полномочных представителях Президента Российской Федерации в федеральных округах и т. д.), что позволит оказывать адресную финансовую и научно-методическую поддержку проведения ими правовоспитательных мероприятий и осуществлять контроль за качественным и своевременным выполнением запланированных проектов.
Органы местного самоуправления непосредственно связаны с населением, поэтому целесообразно сосредоточить внимание и на их роли в правовоспитательном процессе. Согласно Федеральному закону от 6 октября 2003 г. № 131-ФЗ «Об общих принципах организации местного самоуправления в Российской Федерации»49, к компетенции органов местного самоуправления отнесены все вопросы повседневной жизни населения территориального образования – жилищные, транспортные, коммунального обслуживания и т. п. Кроме того, заслуживает внимания ст. 4 Европейской хартии местного самоуправления от 15 октября 1985 года, которая относит к отличительным признакам местного самоуправления его максимальную приближенность к жителям территориального образования50.
Представляется, что механизм правового воспитания должен быть построен на основе вертикальных и горизонтальных линий взаимосвязи субъектов правового воспитания. Вертикальные линии взаимосвязи устанавливаются между следующими субъектами правового воспитания: специальный координирующий орган государственной власти (организующий правовоспитательную деятельность); федеральные органы государственной власти, органы государственной власти субъектов Российской Федерации, органы местного самоуправления, общественные объединения и другие организации. В функциональном взаимодействии между данными субъектами особую роль имеет его информационная составляющая. Так, одновременно с трансляцией (передачей) правовой информации названные субъекты принимают определенные правовоспитательные меры, вместе с тем осуществляя сбор и систематизацию «сигнализирующей» социальной информации, поступающей от объекта правового воспитания. В свою очередь, на основе анализа и апробации «сигнализирующей» социальной информации осуществляется преобразование всего объема информации (социальной и правовой), формирующей сознание и поведение людей в правовой сфере, что в конечном итоге способствует принятию скорректированных правовоспитательных мер по отдельным формам правового воспитания.
Накопление и систематизация «сигнализирующей» информации являются результатом целенаправленной деятельности субъектов правового воспитания по сбору любой информации, необходимой для эффективного функционирования механизма правового воспитания и его совершенствования (при мониторинговых исследованиях, социальных опросах и т. д.). В данном случае «сигнализирующей» информацией будет любая информация, как непосредственно связанная с правовоспитательной деятельностью (ее плюсами и минусами), так и связанная со всеми без исключения сферами жизнедеятельности общества, опосредованно (косвенно) задавая ориентиры правового воспитания.
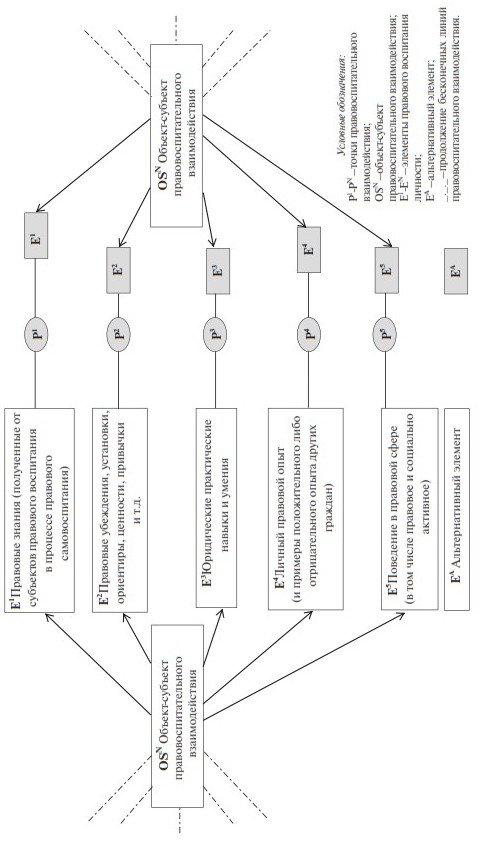
В рамках правовоспитательного процесса горизонтальные линии взаимосвязи возникают между гражданами, выполняющими роль своеобразного проводника правовоспитательного воздействия субъектов правового воспитания и правовоспитательного влияния объектов правового воспитания, являющихся в данном случае одновременно субъектами такого влияния. Таким образом, происходит процесс взаимодействия между различными гражданами (объектами-субъектами правовоспитательного взаимодействия), имеющими определенный уровень правовой культуры (см. рис. 1).

Рис. 1. Система отношений «объект – субъект правовоспитательного взаимодействия»
Граждане как объекты-субъекты правовоспитательного взаимодействия (OSn), обладающие определенным объемом правовых знаний (полученных от основных субъектов правового воспитания, а также в процессе правового самовоспитания), имеющие правовые убеждения, установки, ориентиры, ценности и привычки, юридические практические навыки и умения, личный правовой опыт (положительные или отрицательные примеры соответствующего опыта других граждан), проявляющие свою правовую и социальную активность (E1-E5;ЕА – альтернативный элемент), находятся в тесной коммуникативной связи с другими гражданами, также являющимися объектами-субъектами правовоспитательного взаимодействия и обладающими указанными показателями уровня правовоспитанности. В результате данного процесса образуются так называемые точки пересечения – воспитательного взаимодействия (P1-P5), характеризующие изменение уровня правовой воспитанности (или способности и готовности к правовому воспитанию) граждан. И следует особо подчеркнуть, что такие горизонтальные линии, исключающие отношения соподчиненности и построенные лишь на принципе равноправия, имеют бесконечное продолжение.
Для различения субъекта и объекта правового воспитания, установления их внутренних и внешних взаимосвязей особый интерес представляет разработанная одним из самых крупных социологов-теоретиков XX века Т. Парсонсом концепция социального действия, главным предметом рассмотрения которой являются социальные системы, системы личности и культурные системы51.
Обращение к социологии при конструировании механизма правового воспитания оправдано в той же степени, что и его обоснование юридической наукой, поскольку «социальное действие» как онтологическая единица и стержневое понятие для всех гуманитарных наук является определяющим в ходе реализации государственной политики в сфере развития правовой грамотности и правосознания граждан.
В правовоспитательной деятельности, должной быть четко скоординированной и согласованной, самое активное участие обязаны принимать институты как публичной власти, так и гражданского общества – органы государственной власти (федеральные и региональные), органы местного самоуправления, общественные объединения, профессиональные юридические сообщества, а также средства массовой информации, которые, будучи связующим звеном всех субъектов правового воспитания, выступают основным, наиболее доступным и востребованным проводником информации правового характера (что включает в себя, собственно, правовую информацию, а также любую информацию, способную в определенной степени определять глубину восприятия и объективность оценки правовой информации). Как справедливо отмечал B.C. Нерсесянц «действие права заключает в себе, прежде всего, информационное начало. Право содержит многообразную информацию, и не просто правовую информацию, а знание о самых разных сторонах жизни общества»52. В настоящее время средства массовой информации во многих отношениях оказывают большое воздействие, сопоставимое с традиционными институтами воспитания (семья, школа, религиозные организации и т. д.), которые сами находятся под сильнейшим влиянием массовых коммуникаций.
Только четкая организация совместных усилий субъектов правового воспитания придают этой деятельности качественную определенность, а также позволяют устанавливать и поддерживать необходимое равновесие и целенаправленность. Особенно важной в этой связи представляется координационная составляющая совместной деятельности субъектов правового воспитания, обеспечивающая наиболее эффективные результаты при соответствующем планомерном и согласованном объединении, упорядочении и соподчинении решений и действий таких субъектов.
Организующее начало любой деятельности во многом определяет эффективность последней. Если функциональная общность звеньев субъектов правового воспитания не подкрепляется соответствующими организационно-структурными связями, если их работа слабо координируется из единого центра системы, последняя не сможет достаточно полно использовать заложенные в ней преимущества и возможности с должной результативностью. Для максимальной эффективности правового воспитания наиболее верным подходом следует считать создание некого организующего центра, применительно к российской модели правового воспитания, представленного одним из федеральных органов государственной власти.
В прошлом при Министерстве юстиции СССР функционировал специальный межведомственный орган – Координационно-методический совет по вопросам правовой пропаганды, в который входили представители основных субъектов правового воспитания: органов юстиции, внутренних дел, прокуратуры, профсоюзов, комсомола, культуры, просвещения, высшего и среднего специального образования, средств массовой информации и пропаганды и другие53.
Сегодня Указом Президента Российской Федерации от 19 мая 2011 г. № 653 «О внесении изменений в Положение о Министерстве юстиции Российской Федерации, утвержденное Указом Президента Российской Федерации от 13 октября 2004 г. № 1313»54 расширены полномочия министерства. В частности, за ним закреплена новая функция по выработке и реализации государственной политики и нормативно-правовому регулированию в сфере оказания бесплатной юридической помощи и правового просвещения населения, а также по координации деятельности органов и организаций, оказывающих юридическую помощь и осуществляющих правовое просвещение населения. Учитывая специфический круг полномочий Министерства юстиции Российской Федерации55 и прошлый исторический опыт, в настоящее время организующим центром, выполняющим координационные и контрольные функции по реализации государственной политики в сфере развития правовой грамотности и правосознания граждан, целесообразно определить именно данный федеральный орган исполнительной власти.
Кроме того, представляется возможным и необходимым формирование при Президенте Российской Федерации специального консультативного органа – Совета по правовому просвещению, основными целями деятельности которого являлись бы содействие главе государства в реализации государственной политики в сфере развития правовой грамотности и правосознания граждан, информирование главы государства о положении дел в этой области, обеспечение взаимодействия между федеральными органами государственной власти, органами государственной власти субъектов Российской Федерации, институтами гражданского общества и общественными объединениями, а также подготовка соответствующих предложений56.
Период распада СССР, знаменующий политические и экономические перемены в нашем государстве, провозглашенного правовым, сопровождался сменой не только политической власти, но и общественного сознания57. Н.И. Матузовым было отмечено, что «смена социальных и идеологических ориентиров для большинства граждан оказалась неожиданной и болезненной. Отсюда – эклектика, «мешанина» в сознании. Таким оно по сути и остается до сих пор – брожение умов продолжается»58.
Утверждение о переходном периоде в развитии российского государства постепенно утрачивает свою актуальность. М.П. Чубинский отмечал, что в переломные моменты правовой уклад дает трещины и разрушается, авторитет права падает, и мы видим перед собой более или менее длительное «великое ослушание»59. Но упущенные возможности, непродуманная государственная политика, иллюзорные цели и задачи являются характерными признаками не переходного периода, а такого состояния общества, при котором оно безуспешно стремясь к развитию, с трудом сдерживает регрессное течение, как результат случайных или халатных просчетов действующей власти.
Председатель Конституционного Суда Российской Федерации В.Д. Зорькин назвал современную Россию «обществом модерн», указав на важность соблюдения живущими в одной стране людьми общих правил «игры», то есть жизни в государстве60. И все же вопрос о том, насколько в действительности российское общество можно назвать «обществом модерн», остается открытым. Любое общество должно не только и не просто называться или претендовать на название модернистского типа общества, но и проявлять и укреплять свой «модернистский характер» во всех без исключения сферах жизни общества, чего пока применительно к России с должной убедительностью не наблюдается.
§ 3. Правовое воспитание и формирование правовой культуры
Правовая культура – это неотъемлемая часть культуры того или иного общества и мировой культуры в целом.
Под общим понятием культуры обычно подразумевают совокупность созданных людьми материальных и духовных ценностей, признаваемых в определенной общности и передаваемых другим общностям и индивидам, а также поколениям61.
В настоящее время современной юридической науке известно большое количество определений правовой культуры62. Правовая культура, характеризуемая необычайной широтой и многоаспектностью содержания составляющих ее понятий «право» и «культура», рассматривается как: деятельность по производству, распределению, потреблению ценностей правового характера63; идейно-правовое состояние общества, определяемое через категории «правовая жизнь», «правовая организация», «правовой прогресс» и подобные правовые явления64; система овеществленных и идеальных культурных элементов, относящихся к сфере действия права, их отражение в сознании и поведении людей65; система взглядов, оценок, убеждений, установок, которые опосредуют отношение личности к правовой жизни общества, определяют его правовое поведение66; совокупность всех позитивных компонентов правовой действительности в ее реальном функционировании, воплотившая достижения правовой мысли, юридической техники и юридической практики67; исторически сложившаяся, обусловленная экономическим, политическим, социальным и духовным уровнем развития общества разновидность общечеловеческой культуры, которая материализуется в формировании, передаче, сохранении правовых ценностей, служащих ориентиром юридически значимого поведения, и представляет собой качественное состояние правовой системы, степень правового развития личности и общества68 и др.
Особенной оригинальностью отличается образное определение правовой культуры одного из известных американских ученых-правоведов Л. Фридмэна, по мнению которого, «правовая культура – это барометр общественной жизни, являющаяся одновременно и общественной силой, которая определяет, как часто тот или иной закон применяется на практике, как его избегают или как им злоупотребляют. Правовая система без правовой культуры не действует – так уснувшая рыба лежит в корзине, тогда как живая рыба плавает в океане»69.
Правовая культура – это продукт исторического развития. В понимании гражданами права должен интегрироваться опыт прошлого и настоящего, причем не только своего государства, но и других стран. Имеется не только теоретическая, но и сугубо практическая потребность тщательного анализа опыта зарубежных стран при той глубине преобразований, которые происходят в нашей политической и правовой системе.
Отвечающим концептуальному подходу к исследованию правового воспитания и правового нигилизма может быть следующее определение правовой культуры – это обусловленная экономическим, политическим, социальным и духовным уровнем развития общества разновидность общей культуры, представляющая собой меру освоения и использования накопленных человечеством правовых ценностей, передаваемых в порядке преемственности от поколения к поколению70.
Основы государственной политики Российской Федерации в сфере развития правовой грамотности и правосознания граждан определяют, что построение правового государства, формирование гражданского общества и укрепление национального согласия в России требуют высокой правовой культуры, без которой не могут быть в полной мере реализованы такие базовые ценности и принципы жизни общества, как верховенство закона, приоритет человека, его неотчуждаемых прав и свобод, обеспечение надежной защищенности публичных интересов.
Правовая культура предполагает наличие, прежде всего, правовых ценностей, без которых она невозможна. В правовых ценностях сконцентрирован опыт предшествующих поколений, который позволяет обществу выбрать оптимальные пути своего дальнейшего правового развития. Следует отметить, что в постсоциалистической России проблематика, связанная с подходом к праву как к ценностной категории, приобрела особую актуальность71.
В рамках данного вопроса особого внимания заслуживают работы В.И. Крусса, полагающего, что в основе единства ценностного мира применительно к праву (юридическая аксиология) должно быть конституционное «форматирование» системы ценностей. По мнению ученого, «с учетом положений о высшей юридической силе и прямом действии Конституции, а равно и о непосредственно действующих в России правах и свободах человека и гражданина (ч. 1 ст. 15, ч. 1 ст. 17, ст. 18 Конституции), категория конституционной ценности с необходимостью должна занять свое место в системе средств и в механизме конституционно-правового упорядочения социальной жизни»72
Конец ознакомительного фрагмента.
Текст предоставлен ООО «ЛитРес».
Прочитайте эту книгу целиком, купив полную легальную версию на ЛитРес.
Безопасно оплатить книгу можно банковской картой Visa, MasterCard, Maestro, со счета мобильного телефона, с платежного терминала, в салоне МТС или Связной, через PayPal, WebMoney, Яндекс.Деньги, QIWI Кошелек, бонусными картами или другим удобным Вам способом.
Приобретайте полный текст книги у нашего партнера:

