
Некоторые технологические аспекты в цветной металлургии

Мулява Г.С., к.т.н.
Мулява Г.С., к.т.н.
Некоторые
технологические
аспекты
в цветной
металлургии
Некоторые
технологические
аспекты
в цветной
металлургии
2015 г.
2015 г.
ВВЕДЕНИЕ
Настоящая книга составлена по материалам исследований, выполненных в отраслевом НИИ цветной металлургии. Часть статей (по виброкипящему слою) является кратким изложением диссертационной работы автора. Другие работы – в основном о процессах обжига, построены на данных рукописных трудов, где автор является руководителем и ответственным исполнителем НИР. Почти все из них в своей основе содержат результаты исследований процессов методом математического планирования эксперимента и могут быть полезны начинающему исследователю.
В своей практике автору приходилось быть изобретателем. Тогда появлялись несколько необычные способы получения металлургических солей или проведения металлургических технологических процессов. В книге, так или иначе, затрагиваются такие способы, но суть их не излагается. Как правило, новые способы не защищены (они отмечены в тексте курсивом) и работа по их выводу в свет может быть продолжена, но для этого требуется участие заинтересованного читателя этой книги.
Большая часть материала ранее опубликована в научных журналах и сборниках – республиканского и союзного значения. В книге даны отражение и анализ главных составляющих таких публикаций. Принятый выбор и построение апробированного материала, соответственно, не потребовали для pdf – книги рецензии специалиста сторонней организации.
Если необходимо, читатель может комментировать полученную в книге информацию и связаться с автором этой книги для продолжения совместных работ в выбранном направлении.
Книга будет полезна практикам и теоретикам цветной металлургии – от инженеров действующего предприятия до студентов – металлургов.
Объём книги – 123 стр., в ней помещены 32 таблицы и 57 рисунков.
Списки использованных источников содержат 23 ссылки – на сторонние и собственные работы.
1. ОТ ВАКУУМНОЙ СУШКИ К ОКИСЛИТЕЛЬНОМУ ОБЖИГУ
В ЦВЕТНОЙ МЕТАЛЛУРГИИ
1.1 Гидродинамические особенности и теплообмен вибрируемого в вакууме слоя полидисперсного материала
Одним из перспективных и экологически безопасных способов извлечения ртути из ртутно-сурьмяного концентрата (производится, как промпродукт, на Хайдарканском ртутном комбинате) является вакуум-термическая технология.
Она обеспечивает высокое ( 99%) извлечение ртути, резкое сокращение объема отходящих газов (в 70-100 раз) и сводит к минимуму потери сурьмы. Внедрение этой технологии в опытно-промышленном масштабе осуществлялось на Хайдарканском комбинате в аппарате непрерывного действия, в котором обжиг концентратов проводится в виброкипящем слое. Эксплуатация такого аппарата, как и проектирование подобных большей производительности, требует обоснования принятых параметров технологии.
Проведены исследования по кинетике возгонки киновари в вакууме, изучен теплообмен и транспорт вакуумированного вибрируемого сдоя огарка концентрата и показано влияние вакуума на процессы очистки от пыли горячих ртутьсодержащих газов. Однако этих данных недостаточно для обоснованного выбора параметров технологии, обеспечивающих ведение процесса в условиях, близких к оптимальным.
Нет рекомендаций по выбору амплитуд и частот вибрации, при которых нагрев слоя проводится при удовлетворительных тепло – и массообменных характеристиках, не определено влияние манометрического режима на величину энергозатрат процесса переработки, отсутствуют данные по зависимости времени пребывания слоя концентрата в зоне переработки от содержания в нем влаги и киновари. Известные результаты исследований теплообмена на огарке требуют подтверждения своей применимости к концентрату, а особенности поведения вакуумированного виброслоя могут быть объяснены после изучения его гидродинамики. Необходимо было определить влияние А и f вибрации на
продолжительность удаления влаги и киновари из слоя концентрата в вакууме,
также исследовать гидродинамику и теплообмен сухого вакуумированного слоя
концентрата в условиях вибрации, что представляет как научный, так и практический интерес и может быть применено в других областях металлургии.
1.1.1 Виброкипящий слой. Статический перепад давления газа

Слой мелкодисперсного материала в газовой среде под воздействием вибрационных колебаний содержащего его сосуда испытывает в поле сил тяжести периодические воздействия, что приводит к возникновению ряда газодинамических эффектов. В частности, под слоем возникает статический перепад давления газа относительно внешней газовой среды (над слоем). Возникновение статического перепада признано открытием, [1] , а эффект подробно описан в [2].
Замеры на слоях из монодисперсных частиц показали наличие отрицательного статического перепада давления газа для всех исследованных диапазонов параметров вибрации, высот слоёв и крупностей частиц, [2].
Мы провели исследования, выполнив измерения статического перепада на слое полидисперсного материала, когда распределение частиц по крупности приближается к нормальному логарифмическому. В качестве такого материала применили сухой, практически без масел и влаги, флотационный ртутно-сурьмяный концентрат (далее – полидисперсный материал). Для сравнения, в опытах применили также слои из монодисперсного кварцевого песка и порошка сульфида ртути β– модификации (метацинабарит).
Предварительно определили для исследуемых материалов: плотность частиц, плотность и порозность свободно насыпанного слоя, средний диаметр частиц, удельные поверхности частиц (шарообразной формы и действительную), а также их фактор формы. Применили известные методики [3 – 8]. Результаты измерений физических и структурных характеристик частиц и слоёв материалов изложены в таблице 1.1.
Схема экспериментальной установки для измерения статического перепада давления на вибрируемом слое мелкодисперсных материалов при давлении воздуха (газов) меньше атмосферного (в низком вакууме) приведена на рисунке 1.1.
Установка включает вакуумный масляный насос 1 (тип – ВН-461М),
дифференциальный жидкостный манометр 4 и ртутный вакуумметр 5, каждый с ценой деления шкалы – 1 мм. Материал помещали в вертикальный стеклянный


цилиндр 6 (внутренним диаметром 54 мм) с пористым ложным дном 7. Цилиндр
крепили на стол вибростенда с регулируемыми частотой и амплитудой
вибрации. Эти параметры после их установки (частоты – с точностью +– 0,5 Гц, амплитуды – +– 0,01 мм) фиксировали и проводили измерения. В манометр 4 заливали дибутиловый эфир фталевой кислоты (плотность при 25 0С-1,04 г/см3, температура кипения – 300 0С).
Краны 3 служат для герметизации установки, создания требуемого разрежения и отсоединения от атмосферы при проверке на герметичность. Кран 9 является байпасным и был открыт при задании необходимого разрежения в установке и закрыт при проведении замеров статического перепада манометром.
При измерении статического перепада на виброслое при температурах до 500 0С цилиндр 6 с материалом нагревали в трубчатой электропечи, установленной над столом вибростенда осесимметрично цилиндру. Температуру в центре слоя измеряли термопарой ХК, показания которой преобразовывали на потенциометре с точностью +– 5 0С.
Измерения статического перепада проводили в следующей последовательности. Засыпав в цилиндр заданное количество материала (формирующее слой требуемой высоты) и, установив необходимые параметры вертикальной вибрации цилиндра, давления газовой среды и температуры слоя, включали вибростенд, периодически закрывали байпасный кран на манометре и фиксировали установившийся во времени статический перепад. Замеры проводили 3 – 4 раза и данные усредняли.
Частоту и амплитуду вибрации во всех опытах принимали из расчёта, обеспечивающего виброкипящее состояние слоя. Если это специально не указано, все измерения проводили при температуре 25 0С и в воздухе.
Результаты измерений статического перепада давления газа (воздуха) в вакууме при разных условиях и для разных материалов приведены на рисунках 1.2 – 1.7.
На рисунке 1.8 измерения ∆Рст проведены, кроме воздуха, в водороде и аргоне.












1.1.2 Виброкипящий слой. Структура

При определении статического перепада давления газа (воздуха) на виброкипящем слое мелкодисперсных материалов было замечено, что структура слоя зависит от знака (и величины) статического перепада.
Исследование структуры слоя проводили на установке, схема которой приведена на рисунке 1.9. Основная часть установки – прозрачный вертикальный цилиндр 6 (пирекс, диаметр – 54 мм), жёстко прикреплённый к столу электромеханического вибратора 11 с регулируемыми частотой и амплитудой вибрации. В цилиндр засыпали необходимое количество материала и накрывали вакуумным колоколом 2. На колокол устанавливали крышку 3, в центр которой был ввинчен преобразователь колебаний слоя 4 с штоком 7, к которому был прикреплён шарик-зонд 8 из пенопласта. В шарик вмонтировали три фотодиода 8/ под углом друг к другу – 120 град. Длину штока выбирали такой, чтобы зонд находился в средине слоя.
Линия замера динамического и статического перепадов давления газа состоит из ложного дна (фильтра) 9, вакуумной эластичной трубки для компенсации вибраций 10, преобразователя колебаний давления газа под слоем 14, дифференциального жидкостного манометра 15 (заполнен дибутилфталатом; плотность ДБФ – 1,04 г/см3, температура кипения – 300 0С) и крана байпасной линии 16.
Преобразователь колебаний слоя в электрический сигнал 4 (точнее, как ниже будет отмечено, скорости колебаний соя), как и преобразователь колебаний давления газа под слоем (14) изготавливали на основе сейсмоприёмника СПЭД-56М. При этом его катушку в торцевой части закрывали лёгкой глухой перегородкой для восприятия колебаний давления газа или, если нужно было фиксировать колебания слоя, к центру перегородки крепили шток с зондом. а в перегородке создавали отверстия для свободного протекания газа.
Систему: цилиндр, герметичная пробка с трубкой 21 и преобразователь колебаний слоя со штоком и зондом применили затем для измерения собственных колебаний свободно насыпанного слоя мелкодисперсного материала в разных газовых средах в низком вакууме (см. рис. 1.9, справа).


Сигналы с преобразователей колебаний слоя, давления газа под слоем и фотодиодов выводили на клеммы прибора Н – 327 – 3. ( С фотодиодов сигнал
суммировали, увеличивали в усилителе тока и затем преобразовывали в
напряжение на магазине сопротивлений. На рис. 9 не показаны).
От преобразователей получали осциллограммы скорости колебаний – слоя и давления газа под слоем. Отметим, что согласно принципу своего действия, преобразователь – сейсмоприёмник формирует электрический сигнал, величина которого пропорциональна не значению смещения катушки, а скорости её смещения. Однако при определении частоты колебаний виброкипящего слоя (как и свободно насыпанного, см. в следующей записи), давления газа под слоем (в динамике) и декрементов их затухания это не вносит существенной ошибки, так как колебания и их производная по времени (скорость) идентичны по частоте и форме, [9]. Разрежение под колоколом создавали вакуум-насосом ВН – 461М и измеряли вакуумметром 17.
Результаты записей осциллограмм виброкипящих слоёв полидисперсных материалов и прохождения пузырей газа в слоях при атмосферном давлении воздуха и в низком вакууме при положительном и отрицательном статических перепадах давления газа (воздуха) на слое приведены на рисунках 1.10 – 1.12.
1.1.3 Виброкипящий слой. Собственные колебания свободно насыпанного слоя

При изучении гидродинамики вибрируемого слоя концентрата экспериментально обнаружено неизвестное ранее явление возникновения упругих свойств у свободно насыпанного слоя мелкодисперсного материала. Обусловленные этими свойствами собственные колебания слоя возникают при кратковременном вертикальном динамическом воздействии на слой и характеризуются частотой fc и декрементом затухания ϑc.



Для их определения разработана методика, заключающаяся в получении и обработке осциллограмм скорости собственных колебаний слоя.
Установка для получения осциллограмм включала прозрачный цилиндр (что позволяло определять высоту слоя между ударами), датчик – шарик на штоке и преобразователь колебаний датчика, который изготовлен на основе сейсмоприемника, расположенного вне слоя. Электрический сигнал подавали на прибор Н-327/1. Цилиндр герметизировали и, соединив с вакуумным насосом, создавали в слое контролируемую по составу и давлению газовую среду. Схема установки приведена на рисунке 1.9. Разработаны и другие способы измерения собственных колебаний слоя, [10].
Примеры собственных колебаний свободно насыпанных слоёв полидисперсных материалов приведены и на рисунках 1.13 и 1.14.
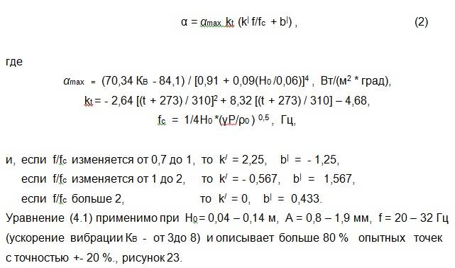
Обработка большого числа экспериментальных данных, приведенных на рисунке 1.15, показала, что для слоев полидисперсного кварца, метацинабарита, флотоконцентрата и его огарка в воздухе, водороде и пропан – бутановой смеси частота собственных колебаний fc в зависимости от порозности слоя ε равна:
fc = 1/4H0 (1 – ε )/(1 – ε0) √γP/ρ0 , Гц, (1)
(1 –ε )/(1 – ε0) = a – blgP,
где Н0 – начальная, до ударов, высота свободно насыпанного слоя; у нас
Н0 = (0,03 – 0,14 ) м;
ε0 – порозность свободно насыпанного слоя, до удара;
ε – порозность слоя текущая, перед очередным ударом;
Р – давление газовой среды; измерения проводили при Р = (3,3 – 95) кПа;
ρ0 – плотность свободно насыпанного слоя дисперсного материала; у нас
ρ0 = (800 – 2600) кг/м3;
γ – коэффициент политропы сжатия газа; γ = 1,2 – 1,4;
а = 2,57, b = 0,284.





Декремент затухания колебаний ϑc в незначительной степени зависит от высоты слоя, материала частиц и рода газа и увеличивается при уменьшении давления:
ϑc = d – с lgP, (1а)
где d = 0,93, с = 4,68.
Для слоёв с порозностью, меньшей 0,48, собственные колебания не зафиксированы.
Несоответствие расчёта с экспериментом не более +-10%, рисунок 1.16.
Анализ экспериментальных данных показал, что нами обнаружено неизвестное ранее свойство упругости у слоя дисперсного материала, которое заключается в том, что свободно насыпанный слой мелкодисперсного, преимущественно полидисперсного, материала повышенной порозности ε0 (0,48 < ε0 < 0,80), сформированный стенками, например, цилиндрического сосуда, проявляет упругость, причём модуль упругости слоя Есл больше модуля упругости газа Е, насыщающего слой, асимптотически приближается к нему и становится равным при увеличении порозности слоя до величины ε ≈ 0,80:
Есл = [(1 – ε0)/(1 – ε)]*Е.
Вследствие этого при вертикальном ударе слоя о неподвижную твёрдую поверхность в cлое возникают собственные затухающие колебания. Это приводит к появлению непрерывного ряда основных частот собственных колебаний слоя. Наибольшая из этого ряда частот при постоянных, кроме порозности, параметрах слоя ( Н0, ρ0 , Р, γ) превышает наименьшую примерно в 1,6 раза. Опубликовано впервые в диссертационной работе [11].
Визуальные наблюдения слоя полидисперсного материала в вертикально-вибрируемом прозрачном цилиндре при давлении газа в слое, меньшем атмосферного, позволили установить четыре гидродинамических режима: виброожижение (уплотнение), сегрегацию (переход к виброкипению),
виброкипение и, при давлении, меньшем 2кПа, «послойное» виброперемещение частиц слоя. Понижение давления уменьшает (при А = const) частоту и относительное ускорение вибрации, когда наступает виброкипение.

Обработкой кривых, разграничивающих виброожиженное состояние слоя от виброкипящего, получено, что при относительном ускорении вибрации Кв ~ I частота вибрации для перевода слоя концентрата в режим виброкипения равна частоте собственных колебаний слоя fc при порозности слоя ε > 0,6.
Из экспериментальных данных также следует вывод, что положительный статический перепад в слое концентрата возникает, если частота вибрации совпадает с частотой собственных колебаний виброслоя (рисунки 1.4 – 1.6). Давление газа, при котором существует такой перепад,
определяется по формуле:
Р = 16Н02ρ0 f2с [(1 – ε0 )/(1 – εв)]2 / γ ,
где ε0 – порозность свободно насыпанного слоя,
εв – порозность слоя в состоянии виброкипения, 0,724 > εв > 0,488.
Максимальная величина положительного статического перепада равна:
∆PСТ+max = (1 – 1,3) Н0 ρт ( 1 – ε0 ) g.
Результаты, полученные при исследовании гидродинамики вибрируемого в вакууме слоя ртутно-сурьмяного концентрата, позволили объяснить особенности тепло – и массообмена в слое при его пирометаллургической переработке и были применены для выбора оптимальных условий технологии, [11].
1.1.4. Виброкипящий слой. Теплообмен между поверхностью и слоем

При определении коэффициента теплообмена использовали
нестационарный метод, в основу которого положены закономерности регулярного теплового режима, [12].
α - калориметр представлял собой медный никелированный шар,
расположенный на 25 мм от дна вертикально-вибрируемого цилиндра и жестко соединенный с герметизирующей пробкой, рисунки 1.17 – 1.19. Быстрый нагрев шара 14 в неподвижном слое осуществляли высокочастотным электромагнитным полем катушки 4, коаксиальной боковой поверхности цилиндра. Включив вибростенд с заранее установленными параметрами вибрации затем регистрировали убывающую во времени разность температур в центре охлаждаемого шара и в слое θ = ψ (τ). Коэффициент теплообмена определяли по формуле [12]:
α = (τ2 – τ1)-1 ln[θ(τ1)/ θ(τ2)] * Ск /(Sк * z),
где Ск и Sк – полная теплоёмкость и поверхность α – калориметра,
z – коэффициент, учитывающий величину градиента температуры по
сечению α – калориметра.






Данные по значениям коэффициента теплообмена в слое монодисперсного кварца (Но = 0,06м, f = 20Гц и А = 0,7-1,8 мм в воздухе, а также f = 35 Гц и А = 0,75 мм в воздухе, водороде, аргоне и пропан-бутановой смеси при t = 35 – 40 °С) показали следующее, рисунки 1.20 и 1. 21. В вакууме,
Р = (0,3 – 95,0) кПа, существуют условия, когда на интенсивность переноса тепла влияют противоположные факторы – степень перемешивания и прижимающее действие газовой среды, что приводит к появлению максимумов в зависимости α от Р. Выход за границы действия этих факторов отмечен при КВ > 3:


тогда наблюдается монотонность в изменении коэффициента теплообмена, причем α зависит, в основном, от рода и давления газа.
Для слоя полидисперсного кварца в интервале 40 – 465 0С получено, что в зависимости от давления и частоты вибрации существует область температур, при которых α достигает наибольшего значения (300– З50 0С).
Исходя из представлений пакетной теория теплопереноса и зависимости теплопроводности пакета от теплопроводности газа, разработана методика экспериментального определения критерия Кнудсена для меж зернового пространства вибрируемого в вакууме слоя мелкодисперсного материала. С использованием данных α ( Р ) для слоя мелкодисперсного кварца в различных газовых средах установлено, что размер теплопередающего газового промежутка между частицами в вибрируемом слое меньше характерного размера поры и линейно возрастает при увеличении коэффициента динамической вязкости газа. Результаты применены для объяснения особенностей теплопередачи, см. рисунок 1.22, в слое ртутно-сурьмяного концентрата при Р < 0,6 – 1,4 к Па, [13].
Установлено (рис. 1.22), что коэффициент теплообмена в вибрируемом слое флотационного концентрата (состав – в таблице 1.1) в низком вакууме линейно зависит от отношения частоты вибрации f к частоте собственных колебаний слоя fс , когда его порозность ε равна 0,7:

Сопоставлением результатов исследований теплообмена и гидродинамики вибрируемого слоя концентрата в вакууме установлены четыре области теплового и гидродинамического соответствия и получены уравнения для определения давлений газа, разграничивающих эти области.

