
Взгляд: городское управление

Взгляд: городское управление
Ибадулла Самандарович Байджанов
© Ибадулла Самандарович Байджанов, 2019
ISBN 978-5-4496-0879-6
Создано в интеллектуальной издательской системе Ridero
Рецензенты:
К. Ахмедов доцент кафедры архитектуры и строительства Ургенчского Государственного Университета кандидат технических наук.
Б. Рахманов заведующий кафедрой архитектуры и строительства Ургенчского Государственного Университета кандидат технических наук.
Аннотация
Освещаются понятие, управленческая структура города – это совокупность городских организаций, учреждений управления и их функции, а также их связи и отношения друг с другом.
В книге рассматривается факторы принятия мер, усиление управление городами, вопросы эффективное децентрализация, совершенствование управления столичными округами и мегаполисами, посредническая роль городского управления, широких партнерств, механизмы управления, использование умных технологий, участие женщин во власти, принятие решений при широком участии населения, города в качестве моделей, сотрудничество на уровне городов
Книга предназначена специалистам в сфере управления, теоретикам и практикам, всем, кто изучает государственное и муниципальное управление и интересуется его проблемами.

Предисловие
В настоящее время на нашей планете более половины жителей проживают в городских поселениях. Город занимает центральное место в экономической, политической, социокультурной жизни, именно с городами связываются перспективы научно-технического прогресса, развитие информационных технологий и, что еще более существенно, перспективы развития человеческой цивилизации в целом. В связи c этим представляется чрезвычайно важным всестороннее изучение города как социального феномена, выявление закономерностей и тенденций его функционирования и развития, исторических трендов, в частности – исследование форм и механизмов управления городом.
Замечено, что будущим руководителям при достаточно хорошей теоретической подготовке не хватает практических знаний – знаний того, какие возможности существуют для достижения поставленных целей и какие альтернативы решения проблемы будут действенны в конкретной ситуации. Показать методы решения некоторых проблем и помочь руководителю выбрать из них оптимальные варианты – в этом предназначение книги «Взгляд: городское управление».
Книга состоит из трех глав. Первая посвящена основным понятием городского управление. Вторая, Суть вопроса Знание. Третья Факторы принятия мер
Недостаточная четкость законов, касающихся системы местного самоуправления, создает значительные трудности в функционировании городов, порождает многочисленные как практические, так и теоретические проблемы.
Данное книга «Взгляд: городское управление» содержит семь части. В первой части рассматривается основные понятие городское управление, децентрализация, местное управление, многоуровневое управление, привязки новой повестки.
Во второй части анализируется цифры и факты управление городским ростом, города-как инноваций, политика децентрализации, урбанизации, экономического роста, занятости, экологического воздействия, транспорта и культурной принадлежности, рассматривается вопросы прозрачности и ответственности механизма управления государственными финансами, инфраструктурные проекты, коррупция.
Во третьей части анализируются пять факты характеризующих тенденцию за последние 20 лет, децентрализация обязательств и ресурсов, участия общественных организаций, использование партнерств, формирование потенциала всех участников процесса принятия решений, и наличие политики развития города.
В четвертой части рассматривается и анализируется Суть вопроса Знание, голоса широких масс, обязанностей всех сторон, прочность сотрудничества власти, взаимодействия с гражданским обществам.
В пятой части: политика укрепления местного потенциала, организационные структуры, управление бюджетом и активами, мобилизация внутренних ресурсов, комплексное городское планирование, инклюзивное представление услуг, укрепление правовых механизмов, экономическое и социальное развитие, учет гендерных вопросов при планировании и выделении бюджетов.
В шестой части рассматривается участие неформального сектора в сфере услуг, получение равного доступа к услугам для всех граждан, вопросы ответственности, созданию инклюзивных институтов, доступ к информациям, участие представителей разных слоев общества в управлении городом, права женщин, участие в процессах молодёжи и меньшинств с целью учета их потребностей, государственно- частное – общественные партнерства, информационные технологий в управлении городом, диалог между местными и национальными властями.
В седьмой части рассматривается факторы принятия мер, усиление управление городами, вопросы эффективное децентрализация, совершенствование управления столичными округами и мегаполисами, посредническая роль городского управления, широких партнерств, механизмы управления, использование умных технологий, участие женщин во власти, принятие решений при широком участии населения, города в качестве моделей, сотрудничество на уровне городов
Книга предназначена специалистам в сфере управления, теоретикам и практикам, всем, кто изучает государственное и муниципальное управление и интересуется его проблемами.
Глава первая
1.ОСНОВНЫЕ ПОНЯТИЯ
1.1.Городское управление соответствующими правовыми механизмами
Президент Узбекистана подписал указ о правовом эксперименте по внедрению особого порядка управления в Ташкенте, сообщило УзА.
В документе отмечается наличие в Ташкенте системных проблем и недостатков, сдерживающих ускоренный рост и модернизацию отраслей экономики, привлечение инвестиций, развитие социальной сферы, оперативное решение насущных проблем населения. В их числе:
первое, отсутствует комплексный подход и тесное взаимодействие хокимов и их заместителей с территориальными подразделениями органов государственного управления при решении социально-экономических проблем региона;
второе, на органы государственной власти на местах возложен ряд несвойственных задач и функций, не имеющих организационно-правовых и финансовых механизмов реализации, в результате чего при хокимиятах создаются обособленные квази государственные предприятия и организации, наделенные административными и управленческими функциями;
третье, наличие большого количества межведомственных территориальных коллегиальных органов (комиссии, советы), наделенных государственно-властными полномочиями, приводит к подмене задач и функций органов исполнительной власти на местах, размыванию ответственности за принимаемые решения и достижение конкретных результатов;
четвертое, отсутствие утвержденного генерального плана города Ташкента приводит к неупорядоченному строительству, не позволяет определять дальнейшее расширение деятельности субъектов предпринимательства, а также сдерживает опережающее социально-экономическое развитие столицы с учетом комплексного размещения социальных объектов и расширения инженерно-коммуникационных сетей;
пятое, действующий порядок материального стимулирования работников органов исполнительной власти на местах не соответствует объему возложенных на них задач, функций и ответственности, что влияет на эффективность их работы;
шестое, не на должном уровне задействованы механизмы депутатского и общественного контроля, действующий порядок организации деятельности Кенгашей народных депутатов не в полной мере обеспечивает контроль за деятельностью органов исполнительной власти на местах.
В целях коренного повышения эффективности деятельности органов государственной власти на местах, повышения их роли в решении насущных проблем на соответствующей территории, а также в соответствии с задачами Стратегии действий по пяти приоритетным направлениям развития Республики Узбекистан в 2017—2021 годах и Концепции административной реформы в Республике Узбекистан:

Стратегия действий 2017—2021 годах
Принято предложение Кабинета Министров, Министерства юстиции Республики Узбекистан, хокимията города Ташкента о проведении с 1 сентября 2018 года правового эксперимента по внедрению особого порядка управления в городе Ташкенте.
О ПРАВОВОМ ЭКСПЕРИМЕНТЕ ПО ВНЕДРЕНИЮ ОСОБОГО ПОРЯДКА УПРАВЛЕНИЯ В ГОРОДЕ ТАШКЕНТЕ

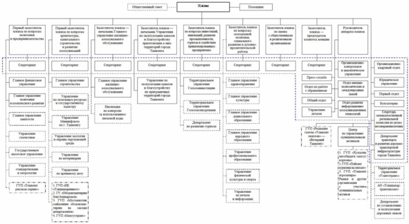
Структура хокимията города Ташкента
Механизм охраны окружающей среды РФ.

Механизм охраны окружающей среды РФ.

Механизм охраны окружающей среды РФ.

Механизм охраны окружающей среды РФ.
Охрана окружающей среды представляет собой деятельность государственных органов, общественных объединений, иных юридических лиц и граждан, направленную на сохранение и восстановление природной среды, рациональное (устойчивое) использование природных ресурсов и их воспроизводство, предотвращение загрязнения, деградации, повреждения, истощения, разрушения, уничтожения и иного вредного воздействия на окружающую среду хозяйственной и иной деятельности и ликвидацию ее последствий.
Для обеспечения охраны окружающей среды, экологической безопасности и рационального использования природных ресурсов существенное значение имеет наличие закрепленных в законодательстве средств, при помощи которых достигается результативное воздействие на общественные отношения.
Объединенные глобальной природоохранной целью, данные средства могут иметь различное организационное, экономическое, идеологическое содержание. Отдельные элементы каждого из этих содержательных блоков, в свою очередь, являются относительно автономными и, соответственно, можно говорить, например, о механизме торговли квотами на выбросы парниковых газов, экологического контроля или стимулирования осуществления природоохранной деятельности и др. Все они направлены на охрану окружающей среды, хотя их цели являются предметными и более конкретными.
Так, проведение экологической экспертизы преследует цель предупреждения отрицательного воздействия на окружающую среду; экологическое страхование – полное возмещение вреда, причиненного окружающей среде; экологический аудит – выявление нарушения экологических требований и выработка рекомендаций по устранению таких нарушений и т.
1.2.Благоприятная среда эффективными политическими процессами
Анализируя место идеологии в политическом процессе, мы рассматриваем политический процесс как единый комплекс взаимосвязанных и взаимовлияющих изменений, на которые оказывают влияние различные политические факторы: институционализированные (государство, партии, лидер), политическая иерархия, политические элиты, политические система и режим, а также религиозные, культурные, этнические и другие факторы.
Все они структурные факторы, то есть социально-экономические и культурно-ценностные предпосылки и условия, способствующие или препятствующие многообразным общественно-политическим процессам. Сам же политический процесс протекает между и внутри множества факторов (и предполагает выбор из множества факторов), которые в значительной степени определены.
Помимо прочего, политика как виртуальная сфера во многом существует в символическом измерении и все процессы, протекающие в политическом пространстве, могут быть рассмотрены как непрерывные изменения в ценностно-идеологической среде. Тем самым, политический процесс будет трактоваться нами как последовательность смены состояний ценностно-идеологических структур в пространстве и времени

Механизм реализации политических интересов

ПОЛИТОЛОГИЯ Институт экономики, финансов и права. Москва-2006.
1.3.Благоприятная среда управленческими и административными процессами, опыт государственного управления РФ
Управленческий процесс представляет собой урегулированную административно-процессуальными нормами деятельность органов управления, не только осуществляемую внутри администрации, но и направленную на внешнюю среду (на «внешних» субъектов права) и влекущую правовые последствия.
Как правило, это деятельность по подготовке и изданию правового акта управления (или вообще административных актов), заключению административных договоров и совершению иных значимых в управленческой практике административных действий.
Управленческий процесс не только является системой технико-формальных предписаний и норм; он представляет собой существенную часть современного правового государства. Главнейшие принципы управленческого процесса развиты самой практикой, судопроизводством и правовым учением (наукой), а также требованиями демократического и социального правового государства.
В качестве важнейших принципов административных процедур в западноевропейских странах выделяются: принцип легальности (законности); необходимость правового обоснования; необходимость обоснования в форме закона; принцип возможности усмотрения в деятельности административных органов; принцип равенства субъектов права перед законом; принцип учета сложившейся административной практики; принцип публичного интереса и соразмерности; принцип запрета произвола и сверхформализма; принцип веры и доверия; принципы запрета злоупотребления правом и запрета «противоречивого поведения»; принцип отказа в применении права.
Управленческий процесс, регламентированный соответствующими правовыми нормами, является также существенным элементом должного порядка управления, важнейшим средством рационализации управления и повышения его эффективности. Участниками управленческого процесса могут быть физические и юридические лица, органы управления, – общественные объединения, коммерческие и некоммерческие организации.
В самых последних публикациях, посвященных проблеме административного процесса, акцент делается на необходимости уяснения понятия «управленческий процесс», который представляет собой процесс достижения нормативно установленных целей управления при помощи организационно-правовых и иных средств управленческого воздействия, т. е. является важнейшим элементом механизма управления, обеспечивает динамичную работу системы управления и позволяет установить степень эффективности управленческой деятельности.

Источник: Министерство экономического развития и торговли РФ. М. В. Паршин

Источник: Министерство экономического развития и торговли РФ. М. В. Паршин

Источник: Министерство экономического развития и торговли РФ. М. В. Паршин

Источник: Министерство экономического развития и торговли РФ. М. В. Паршин

Источник: Министерство экономического развития и торговли РФ. М. В. Паршин

Источник: Министерство экономического развития и торговли РФ. М. В. Паршин

Источник: Министерство экономического развития и торговли РФ. М. В. Паршин

Источник: Министерство экономического развития и торговли РФ. М. В. Паршин

Источник: Министерство экономического развития и торговли РФ. М. В. Паршин

Источник: Министерство экономического развития и торговли РФ. М. В. Паршин

Источник: Министерство экономического развития и торговли РФ. М. В. Паршин
1.4.Организация управления как система формирования решений.
Любая деятельность человека носит целенаправленный характер (цели деятельности могут быть явно выраженными или латентными), и теоретически решения, принимаемые субъектами деятельности, должны быть направлены на достижение целей оптимальным способом или, как еще говорят, решения должны быть оптимальными.

Принятие решения- это процесс направленный

Схема управленческого решения как функция менеджмента

Схема управленческого решения как функция менеджмента

Подготовка и реализация УР

Подготовка и реализация УР

Подсистема менеджмента
2.Понятия децентрализация
Основной целью совершенствования системы государственного управления путем децентрализации является повышение эффективности реализации государственных функций и оказания общественных услуг населению за счет оптимального распределения функций, полномочий и ответственности между всеми уровнями государственного и местного управления, а также формирование рациональной системы межбюджетных отношений.
Реализация децентрализации и других мер, имеющих непосредственное отношение к ней, будет способствовать дальнейшему совершенствованию системы государственного управления, оптимизации государственных функций, их эффективному распределению между всеми уровнями власти, построению более эффективной модели межбюджетных отношений, обеспечивающей стабильное и эффективное функционирование всех уровней государственной и муниципальной власти.
Несмотря на серьезные различия в исходных моментах, представляющих становление и развитие местного самоуправления в различных странах, в самих системах организации местного самоуправления есть много общего, что их объединяет и свидетельствует об общих закономерностях развития. Они состоят в следующем:
1) всестороннее развитие децентралистских тенденций, стремление ограничить административную централизацию (период революционных преобразований);
2) переход к жесткой административной централизации, создание четкой, строго организованной административной иерархии исполнительных органов;
3) установление определенного равновесия между централистскими и децентралистскими тенденциями в развитии местных органов;
4) постоянные попытки реорганизации и модернизации местного управления, связанные с усилением бюрократической централизации;
5) переход от децентрализации (понимаемой как расширение функций и компетенции органов местного управления и соответственно ограничение правомочий центральных органов государственного управления) к деконцентрации (понимаемой как перенос полномочий по принятию решений на нижестоящие уровни руководства в централизованных системах органов государственного управления).
В зависимости от положения местного самоуправления во взаимодействии с органами государственной власти обычно выделяют следующие модели местного самоуправления: англосаксонскую, континентальную (французскую), смешанную (германскую).
Англосаксонская модель местного самоуправления (Великобритания, США, Канада, Австралия и др.) считается классической муниципальной формой. Для этого типа организации местного самоуправления характерны:
высокая степень его автономности;
отсутствие прямого подчинения между муниципальными органами разных уровней;
отсутствие на местах уполномоченных представителей центрального правительства, опекающих местные органы;
избрание населением не только представительных органов, но и отдельных муниципальных должностных лиц;
сочетание административного и судебного контроля за законностью действий муниципальных органов.
Континентальная (французская) модель (континентальная Европа, франкоязычная Африка, Латинская Америка, Ближний Восток) характеризуется такими чертами:
сочетание прямого государственного управления (государственная администрация) на местах и местного самоуправления;
жесткая система административного контроля на местах;
бюрократическая субординация между органами различных уровней управления;
3.Местное самоуправление
Одна из самых актуальных социально-экономических проблем и проблем управления в стране становление местного самоуправления.
Процесс для России во многом новый, сложный и противоречивый. Как известно, согласно Конституции Российской Федерации 1993 г., местное самоуправление – это право граждан участвовать в управлении государством. Именно в управлении. Однако на протяжении многих лет это право дальше деклараций не распространяется. Свыше 100 законов и других нормативно правовых актов по данному вопросу вышло в России с 1990 г. по настоящее время. Но пока сдвигов крайне мало.

Самоуправление: основные понятие

Самоуправление: основные понятие

Самоуправление: основные понятие

Самоуправление: основные понятие

Самоуправление: основные понятие

Самоуправление: основные понятие

Самоуправление: основные понятие

Самоуправление: основные понятие

Самоуправление: основные понятие

Самоуправление: основные понятие

Самоуправление: основные понятие

Самоуправление: основные понятие

