
Все науки. №7, 2023. Международный научный журнал

Все науки. №7, 2023
Международный научный журнал
Авторы: Алиев Ибратжон Хатамович, Мавлонов Пахлавон Иброхимович, Кадырберганов Фозил Кудратович, Сайитов Шавкатжон Самиддинович, Сайдалиев Сардорбек Шавкатович, Мамасодиков Юсуфжон, Абдулазизов Санжар Салижонович, Рузибаев Навруз Бунёдович
Главный редактор Ибратжон Хатамович Алиев
Иллюстратор Ибратжон Хатамович Алиев
Илюстратор Султонали Мукарамович Абдурахмонов
Иллюстратор Оббозжон Хокимович Кулдашов
Дизайнер обложки Ибратжон Хатамович Алиев
Дизайнер обложки Раънохон Мукарамовна Алиева
И. О. Научного руководителя Султонали Мукарамович Абдурахмонов
Экономический руководитель Фаррух Муроджонович Шарофутдинов
Корректор Гульноза Мухтаровна Собирова
Корректор Абдурасул Абдусолиевич Эргашев
Корректор Екатерина Александровна Вавилова
© Ибратжон Хатамович Алиев, 2024
© Пахлавон Иброхимович Мавлонов, 2024
© Фозил Кудратович Кадырберганов, 2024
© Шавкатжон Самиддинович Сайитов, 2024
© Сардорбек Шавкатович Сайдалиев, 2024
© Юсуфжон Мамасодиков, 2024
© Санжар Салижонович Абдулазизов, 2024
© Навруз Бунёдович Рузибаев, 2024
© Ибратжон Хатамович Алиев, иллюстрации, 2024
© Оббозжон Хокимович Кулдашов, иллюстрации, 2024
ISBN 978-5-0060-7376-0 (т. 7)
ISBN 978-5-0059-5898-3
Создано в интеллектуальной издательской системе Ridero
ФИЗИКО-МАТЕМАТИЧЕСКИЕ НАУКИ
АКТУАЛЬНОСТЬ И НЕОБХОДИМОСТЬ СОВРЕМЕННОГО ПРОЕКТИРОВАНИЯ ТЕХНОЛОГИЙ НА ОСНОВЕ НЕЙТРОННЫХ ЯДЕРНЫХ РЕАКЦИЙ С ПОВЫШЕННОЙ ТОЧНОСТЬЮ МОНОХРОМОТИЧНОСТИ ПРИ ПРОВЕДЕНИИ НА СПЕЦИАЛЬНОЙ УСКОРИТЕЛЬНОЙ ТЕХНИКЕ
УДК 539.17
Алиев Ибратжон Хатамович
Генеральный директор OOO «Electron Laboratory», Президент Научной школы «Электрон» при OOO «Electron Laboratory»
OOO «Electron Laboratory», Научная школа «Электрон», Маргилан, Узбекистан
Аннотация. Наличие самых различных задач требующие своего скоропостижного решения в масштабах планеты, государства, областей и городов не является секретом на сегодняшний день, благодаря чему вопрос о нахождении новых решений в энергетической области также является весьма актуальным вопросом. Стоит сказать, что большое количество исследований проводимые в данном направлений по самым различным отраслям с целью поиска привели к достаточно интересным результатам, в лице которых стало возможно нахождение не только физики резонансных ядерных реакций, но и совершенно новой физики нейтронных реакций. А также стоит указать, что улучшение большого количества аспектов современной энергетики сводиться к получению различного рода аспектов наряду с проведением исследованием в области физики атомного ядра и элементарных частиц, а также к тому, что проводиться различного рода эксперименты с использованием ускорительной техники. Наряду с вышеуказанным стоит указать, что подобные работы производятся достаточно активно и дают определённые результаты, что говорит о большой актуальности проведения исследований в данной области, а также, в частности, в области ново созданной нейтронной физики.
Ключевые слова: наука, нейтронные ядерные реакции, физика резонансных ядерных реакций, ядерная физика, ядерные реакции, энергетика, технологическое проявление, нейтронная физика, нейтронные реакции, исследования, ускорительная техника, нейтрон.
Annotation. The existence of a wide variety of tasks that require their sudden solution on the scale of the planet, the state, regions and cities is not a secret today, so the question of finding new solutions in the energy field is also a very topical issue. It is worth saying that a large number of studies conducted in this direction in various industries for the purpose of searching led to quite interesting results, in the face of which it became possible to find not only the physics of resonant nuclear reactions, but also a completely new physics of neutron reactions. And it is also worth pointing out that the improvement of a large number of aspects of modern energy is reduced to obtaining various aspects along with conducting research in the field of atomic nucleus and elementary particle physics, as well as to conducting various kinds of experiments using accelerator technology. Along with the above, it is worth pointing out that such work is being carried out quite actively and gives certain results, which indicates the great relevance of research in this area, as well as, in particular, in the field of newly created neutron physics.
Keywords: science, neutron nuclear reactions, physics of resonant nuclear reactions, nuclear physics, nuclear reactions, power engineering, technological manifestation, neutron physics, neutron reactions, research, accelerator technology, neutron.
Существует большое количество самых различных способов генерации электрической энергии, путём использования тепловой, ветряной, солнечной энергии, что уже сравнительно являются более популярными в обществе за долгое время их использования. Есть также и экзотические способы добычи этой энергии, примером коих может быть использование энергии молнии, волн или землетрясений, не стоит забывать и о ядерной энергии, которая как казалось стоит особняком. Однако, этой области, как может казаться вероятнее всего даст довольно интересные и многообещающие результаты. Доказательством этого утверждения уже служит недавно созданная физика резонансных ядерных реакций, основанная на принципе доведения до состояния определённого резонанса самой реакции, что следует из наименования, а если говорить несколько подробнее, то в данном случае у пучка увеличивается степень монохромотизации с кулоновским барьером ядра, что приводит к увеличению ядерного эффективного сечения для всей проводимой реакции, как и процента входящих во взаимодействие частиц пучка для той или иной экзо-энергетической реакции.
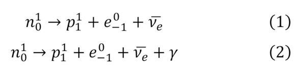
Но сегодня, кроме вышеперечисленных, по крайней мере в теоретическом ключе становиться развивающейся концепция нейтронной энергетики, основанная на довольно простом, как может показаться явлении – распаде нейтрона. Сам нейтрон – это массивная частица, входящая в состав всех атомных ядер в определённом количестве. Когда эта частица находиться в свободном состоянии, она способна распадаться в одном из двух линий распада (1—2), каждые 80 секунд.

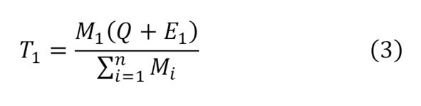
При этом стоит сказать, что первая линия распада на 98,2% более вероятностна, нежели вторая, вероятность которой определяется в зависимости от всей остальной части. Кинетическую энергию каждой из продуктов реакции распада можно определить благодаря использованию (3), где указывается обратно-пропорциональное распределение по энергиям относительно каждого из масс.

Следуя за распадом, можно проследить из проявляемой закономерности, что большее количество всей энергии, получаемая из ядерной реакции, переходит более лёгким частицам. Однако, этот процесс как видно является частным рассмотрением определённого некоторого случая, приобретающий более масштабный характер при верхнем рассмотрении.
Как известно, атомное ядро состоит из протонов и нейтронов, но сейчас большой интерес представляют именно нейтроны, если исходить из настоящего метода реакции, получившие своё название от латинского neuter – ни тот, ни другой. Это, по сути, тяжёлая элементарная частица, не имеющая электрический заряд или точнее равная (-0,2±0,8) *10—27 элементарного электрического заряда, имеют сравнительно большую массу в 939,57 МэВ или 1,00866 атомных единиц массы, а также кроме остальных показателей обладает временем жизни в 880±0,9 секунды, то есть период полураспада 610±0,6 секунды в свободном состоянии. Кроме того, он распадается по 2 каналам (как указано выше), то есть делиться на протон, электрон и электронное антинейтрино в 99,7% случаев или дополнительно испускает гамма-квант в 0,309% случаев, соответственно для всех случаев распада.
Теперь обратим внимание на продукты деления и их заряд – протон и электрон, они притягиваются, то есть у них нет отталкивающего кулоновского барьера, тут он, наоборот, соединяет частицы и для протона с электронов, генерируемая энергия составит из 1,028676 МэВ. То есть получается, был взят нейтрон, он распался на электрон, протон и электронное антинейтрино, которое попав в аннигиляцию сразу превращается в гамма-квант, а затем электрон и протон набирают 1,028676 МэВ несмотря на то, что для получения нейтрона им нужно всего 0,782 МэВ, то есть сам нейтрон уже будет обладать энергией в 246,676 кэВ. После и этот нейтрон разделится, но тут энергия распределиться обратно пропорционально массам продуктов реакции.
При этом частицы делятся на 2 группы – тяжёлые частицы порядка МэВ/а. е. м. и электронное антинейтрино, поэтому тяжёлые частицы рассматриваются отдельно, где и рассматривается энергия протона как самая малая для самой тяжёлой частицы, а после пропорционально масса протона и электрона идёт распределение между электроном и электронным антинейтрино. Так протон получит 0,52524 мэВ, электрон 13,427111 кэВ и остальное огромные значение порядка 0,2465 МэВ получает электронное нейтрино, но тут к ним прибавляются стандартные 1,028676 МэВ, и получается уже в сумме для протона и электрона без кулоновской энергии 13,42711153 кэВ, а вместе 1 042,10311153 кэВ.
Далее цикл повторяется, но теперь суммарная энергия электрона и протона будет не 134,271 эВ, а 134,345 эВ и эта энергия остаётся полностью стабильной. Если же вернуться к нейтрино, то их энергия будет искусственно выводиться из реакции связанная со столкновением антинейтрино и протона, с выделением нейтрона и позитрона, который сразу же аннигилирует. Теперь же стоит обратимся к более промышленным и реалистичным масштабам, объясняя действительную пользу от наличия подобной системы.
Первый вопрос в том, чтобы изначально сгенерировать и найти эти нейтроны, а именно сгенерировать их искусственно, то есть направить поток протонов и электронов с нужной энергией напротив друг друга. Но при этом не стоит забывать, что оба пучка должны иметь сильную фокусировку, ведь если пучки разойдутся, то столкновений попросту не будет. Теперь, что касаемо придаваемой энергии, то ясно, что она в принципе не имеет значения, поскольку просто прибавиться ко всем остальным значениям, поэтому для примера можно выбрать энергию в 100 кэВ для электронов и 50 кэВ для протонов – сразу ионизировав их из водорода.
Получается, что протоны – мишени, а электроны – снаряды, в результате прибавляется 150 кэВ и получаются нейтроны, но перед этим, энергия электрона замедляется посредством дополнительного электромагнитного поля, создаваемый вне ускорительной камеры и поникающие внутрь отделения, где и осуществляется реакция. Таким образом эта энергия для протона также уменьшается до значений порядка 1 кэВ, при помощи магнитных ловушек, чтобы они столкнулись, и чтобы исключить ту ошибку, по которой электрон просто будет вращаться вокруг протона за счёт этой дополнительной кинетической энергии, ведь, для сравнения, энергия электрона на первой орбите – 13,6 эВ.
Для обоих случаев, было затрачено около 10 МВт энергии, и поэтому токи пучков составляют 100 А для электронов и 200 А для протонов. Этот ускоритель – циклотрон, являющийся импульсным, так его частота имеет порядок в 12,19—12,2 МГц, с зарядом пучка в 8,2 мкКл для электронов и 16,4 для протонов, соответственно. То есть за один акт получается около 5,0225*1017 нейтронов, а за секунду 6,125*1026 нейтронов, а если учесть, что полураспад нейтрона составляет 611 секунд, то именно эта часть уменьшиться вдвое через это время, а через секунду такой же комок нейтронов, далее ещё и из каждого акта в секунду будет генерироваться столько же электронов, протонов и электронных антинейтрино.
Теперь же, возвращаясь к антинейтрино, когда уже имеются нейтроны, важно описать следующую систему. Вокруг камеры с нейтронами имеется вторичная камера, в которой должны будут вращаться протоны с малыми энергиями порядка 10—20 эВ, но с максимально огромными токами, насколько это возможно. Желательно доводить токи в таком случае до 4—5 МА, либо сделать несколько каналов вращения в магнитном поле, с такими токами, максимально увеличивая плотность расположения протонов вокруг самой камеры. Далее вся эта система помещена в огромный резервуар с хлоридом кадмия, с общим объёмом порядка 1000—1500 литров. Электронное антинейтрино, по методу Коуэнса и Райнеса, как и в опыте 1956 года будет вылетать сталкиваться с протонами, расположенные максимально плотно. В самом эксперименте первооткрывателей нейтрино, они сталкивались с атомами водорода в воде, где расстояние между двумя атомами водорода из двух молекул составляло порядка 0,15 нм и было всего 3 акта за час. Здесь расстояние составляет почти кулоновский барьер протона или 1,4 фм, что в 1071 раз больше.
Но тут имеет место действие одной хитрости, в прошлом эксперименте использовалось около 200 литров воды или 6,69*1027 протонов, но при этом они имели огромное расстояние между друг другом, но если сама камера с нейтронами имеет диаметр порядка 10 метров, то длина окружности на ости вращения протонов будет 34,54 метра с площадью сферы в 1519,76 м2. А при диаметре протона в 10—15 м и площадью 1,256*10—29 м2, нужно для одной протонной «сферы» 1,21*1032 протонов, а для 5 «сфер» – 6,05*1032 частиц, но при 55 каналах с током в 500 МА или при мощности в 5 ГВт*ч, уже получено 6,1875*1032 протонов, что обеспечить 100% поимку анти-нейтрино, при этом введённые 5 ГВт*ч из-за КПД циркуляционной установки в 97—98% будет сохраняться и поглощать лишь 100 МВт*ч энергии, при генерации с количеством анти-нейтрино, равный количеству нейтронов за 610 секунд или 1,868125*1029 нейтронов, при полураспаде, с энергией в 0,246541 МэВ каждая, получается при бомбардировке с протонами дополнительные нейтроны, за 50 мкс поглощаемые хлоридом кадмия с выделением гамма-квантов с энергией в 6—7 МэВ и дополнительно выделяется позитрон, который даёт ещё 2 гамма-кванта при аннигиляции с первым попавшимся электроном, по 0,551 МэВ, плюсом здесь и изначальная энергия антинейтрино, так в сумме получается 8,348541 МэВ энергии.
Сами гамма-кванты превосходно улавливают усовершенствованные сцинтилляционные счётчики, генерируя из них энергию порядка 2,4953789*1017 Дж за 610 секунд, что эквивалентно 69,316 ТВт*ч, только для антинейтрино, эта энергия со временем будет расти и станет стабильной после 3 акта, равняясь 0,246675704 МэВ или в эквиваленте 69,3172 ТВт*ч.
Но если вернуться к протонам и электронам, их энергия будет составлять изначально 134,271 эВ, пока не увеличиться до 134,345 и не станет стабильной. Так можно наращивать энергию, но, если обратить внимание, каждый раз прирост составляет эту же энергию, следовательно столько и нужно выводить из цикла. Когда в ускорителе были создали нужные нейтроны и вся эта система, где они же делятся на электроны и протоны, которые притягиваются друг к другу, уже в этой же камере переводят на небольшое отделение – подобие ТОКАМАКа при помощи электромагнитов, которые хоть и потребляют много, но и генерируется не мало энергии. Так эта плазма начинает вращаться внутри тора, вокруг которого обмотаны тысячи металлических проводов, которые и получают энергию из электромагнитной индукции.
Уже известен эффект электромагнитной индукции и поскольку эти заряды с такими энергиями будут течь, то ток будет протекать на внешнем контуре и приобретать энергию. Так, извлекая 134,345 эВ каждый раз, поддерживается эта система в стабильном состоянии, теперь уже можно отключить ускоритель – он больше не пригодиться, только если не будет необходимости увеличить количество частиц.
В результате, потратив всего 6 ГВт*ч в сумме для создания пучков, оболочки из протонов и прочих, а также примерно часть на ускоритель и магниты, то есть в сумме около 7—8 ГВт*ч энергии, получается при количестве нейтронов в 3,73625*1029 частиц и от каждой по 134,345 эВ или 1,115 ГВт*ч на электронах-протонах и 246,676 кэВ или 69,3172 ТВт*ч на антинейтрино, получается – целых 69,3183 ТВт*ч, это практически в 8 665 раз больше! Для сравнения, резонансные ядерные реакции при всём моём уважении к ним как их первооткрывателя, увеличивают лишь в 17,5 раз.
Получается, здесь используется сила притяжения зарядом и из этого получается энергию, ведь эти силы и законы будут действовать всегда и не изменят своей силы! Получается, что здесь используется силу притяжения зарядом и из этого выводиться электрическая энергия, ведь эти силы и законы будут действовать всегда и не изменят своей силы. Более того, система полностью контролируется, единственное, если увеличить количество нейтронов и дождаться нужной стадии, то можно искусственно произвести один из мощнейших взрывов.
При помощи этой технологии можно подать в максимуме для сильноточных устройств ток до 12,2 МА для нейтронов, и если энергия царь-бомбы или АН-602 оставляет 2,4*1017 Дж, для резонансных ядерных реакций при таком токе выделяется 2,554*1018 Дж энергии или в 10,64 раза больше, а для одной нейтронной единицы при этом же токе, выделяется 3,04446*1021 Дж, то есть он может сгенерировать такой объём энергии, который по своему могуществу будет превышать самый сильный мгновенный урановый выброс энергии от царь-бомбы, при таком расчёте в 126 852,5 раз.
Использованная литература
1. Браун, А. Г. Атомная и ядерная физика. Элементы квантовой механики. Практикум: Учебное пособие / А. Г. Браун, И. Г. Левитина. – М.: Инфра-М, 2019. – 352 c.
2. Дельцов, В. П. Физика: дойти до самой сути! Настольная книга для углубленного изучения физики в средней школе: Атомная и ядерная физика / В. П. Дельцов, В. В. Дельцов. – М.: Ленанд, 2017. – 176 c.
3. Калашников, Н. П. Практикум по решению задач по общему курсу физики. Основы квантовой физики. Строение вещества. Атомная и ядерная физика: Учебное пособие / Н. П. Калашников. – СПб.: Лань, 2014. – 240 c.
4. Ланге, В. Н. Физические парадоксы, софизмы и занимательные задачи. Книга 2: Электричество и магнетизм. Колебания и волны. Оптика. Теория относительности. Атомная и ядерная физика / В. Н. Ланге. – М.: КД Либроком, 2018. – 232 c.
5. Ландсберг, Г. С. Элементарный учебник физики Колебания и волны, оптика, атом. и ядерная физика т.3 / Г. С. Ландсберг. – М.: Физматлит, 2012. – 664 c.
6. Ландсберг, Г. С. Элементарный учебник физики т.3 Колебания и волны, оптика, атомная и ядерная физика. 15-е и / Г. С. Ландсберг. – М.: Физматлит, 2016. – 664 c.
7. Ландсберг, Г. С. Элементарный учебник физики. Т.3. Колебания волны. Оптика. Атомная и ядерная физика: Учебное пособие / Г. С. Ландсберг. – М.: Физматлит, 2016. – 664 c.
8. Мухин, К. Н. Экспериментальная ядерная физика. Т. 1. Физика атомного ядра: Учебник / К. Н. Мухин. – СПб.: Лань, 2009. – 384 c.
9. Мухин, К. Н. Экспериментальная ядерная физика. Т. 1. Физика атомного ядра: Учебник / К. Н. Мухин. – СПб.: Лань, 2008. – 384 c.
10. Мухин, К. Н. Экспериментальная ядерная физика. Т. 2. Физика ядерных реакций: Учебник / К. Н. Мухин. – СПб.: Лань, 2009. – 326 c.
11. Мухин, К. Н. Экспериментальная ядерная физика. Т. 2. Физика ядерных реакций: Учебник / К. Н. Мухин. – СПб.: Лань, 2008. – 336 c.
12. Ракобольская, И. В. Ядерная физика / И. В. Ракобольская. – М.: Красанд, 2014. – 248 c.
13. Сивухин, Д. В. Общий курс физики Т.5. Атомная и ядерная физика: Учебное пособие / Д. В. Сивухин. – М.: Физматлит, 2008. – 784 c.
14. Сивухин, Д. В. Общий курс физики Т.5 Атомная и ядерная физика: Учебное пособиев 5 т. / Д. В. Сивухин. – М.: Физматлит, 2008. – 784 c.
15. Сивухин, Д. В. Общий курс физики Том 5 Атомная и ядерная физика: Учебное пособие / Д. В. Сивухин. – М.: Физматлит, 2008. – 784 c.
16. Сивухин, Д. В. Общий курс физики. В 5 т. Т. 5. Атомная и ядерная физика, стер / Д. В. Сивухин. – М.: Физматлит, 2008. – 784 c.
17. Сивухин, Д. В. Общий курс физики. В 5-и т. Т. 5. Атомная и ядерная физика: Учебное пособие для вузов / Д. В. Сивухин. – М.: ФИЗМАТЛИТ, 2008. – 784 c.
18. Сивухин, Д. В. Общий курс физики: Учебное пособие: для вузов в 5 томах. Том 5. Атомная и ядерная физика / Д. В. Сивухин. – М.: Физматлит, 2008. – 784 c.
19. Стрелков, С. П. Практикум по решению задач по общему курсу физики. Основы квантовой физики. Строение вещества. Атомная и ядерная физика: Учебное пособие / С. П. Стрелков, Д. В. Сивухин, В. А. Угаров. – СПб.: Лань, 2014. – 240 c.
20. Тарасов, Л. М. Экспериментальная ядерная физика. Т. 2. Физика ядерных реакций: Учебник / Л. М. Тарасов, И. Г. Константинова. – СПб.: Лань П, 2016. – 326 c.
21. Тарнаева, Л., П. Экспериментальная ядерная физика. Т. 1. Физика атомного ядра: Учебник / Л. П. Тарнаева. – СПб.: Лань П, 2016. – 384 c.
22. Тартынов, Г. Н. Экспериментальная ядерная физика. Т. 3. Физика элементарных частиц: Учебник КПТ / Г. Н. Тартынов. – СПб.: Лань КПТ, 2016. – 432 c.
ПАРАМЕТРЫ ИСПОЛЬЗОВАНИЯ И ЧАСТНОЕ ОПИСАНИЕ ПРОЦЕССА СОЗДАНИЯ ФОТОЭЛЕКТРИЧЕСКИХ УСТРОЙСТВ НА ОСНОВЕ ТЕЛЛУРИДА КАДМИЯ
УДК 621.383
Мавлонов Пахлавон Иброхимович
Старший преподаватель кафедры «Естественных наук» факультета компьютерного инжиниринга Ферганского филиала Ташкентского Университета Информационных Технологий
Ферганский филиал Ташкентского Университета Информационных Технологий, Фергана, Узбекистан
Аннотация. Активность в области использования полупроводниковых материалов в области энергетических технологий на сегодняшний день открывает большое количество возможностей, что говорит о необходимости дальнейшего более активного развития и использования. Кроме того, стоит также обращать внимание и на применение большого количества различных материалов среди коих могут выделяться отдельные представители, резко повышающие общую эффективность всей полупроводниковой конструкции и находящиеся на данный момент в большем приоритете по подобному измерению в лице бинарных, тернарных и т. д. химический соединений.
Ключевые слова: теллурид кадмия, полупроводниковые элементы, фотоэлектрические устройства, эффективность, технология производства, индустриализация.
Annotation. Activity in the field of the use of semiconductor materials in the field of energy technologies today opens up a large number of opportunities, which indicates the need for further more active development and use. In addition, it is also worth paying attention to the use of a large number of different materials, among which individual representatives may stand out, dramatically increasing the overall efficiency of the entire semiconductor structure and are currently in greater priority for such a measurement in the face of binary, ternary, etc. chemical compounds.
Keywords: cadmium telluride, semiconductor elements, photovoltaic devices, efficiency, production technology, industrialization.
Фотоэлектрические элементы, как известно, основывающиеся на методе генерации электрической энергии благодаря малой энергии, которую необходимо прикладывать в лице того или иного излучения, действуют по законам фотоэлектрических явлений (частные уравнения) (1—2).


И прежде чем давать некоторые выводы относительно того или иного элемента, признаваемое как основное для создаваемого полупроводникового элемента, стоит рассмотреть настоящее химические соединение по самым различным его параметрам. В данном случае на роль такого соединения выходит теллурид кадмия (Рис. 1), являющееся бинарным соединением кадмия и теллура, а также считаемый полупроводником 2-а и 6-б группы с шириной запрещённой зоны при температурах в 300 К в 1,49 эВ.

Рис. 1. Кристалл теллурида кадмия
Применение этого элемента на данный момент действительно популярно при создании солнечных батарей, детекторов ионизирующего излучения и фотоприёмников, однако математическая база этих явлений всё также требуют рассмотрения. Этот материал при обычном своём состоянии является твёрдым с молярной массой в 240,01 г/моль и плотностью 5,85 г/см3, обладает после своего образования температурой плавления 1092 градуса по Цельсию с кубической структурой или структурой сфалерита, также популярный в народе как цинковая обманка.

