
Автоматизация бизнес-процессов
Выделяют основные бизнес-процессы, поддерживающие бизнес-процессы, бизнес-процессы развития и бизнес-процессы управления.
Основные бизнес-процессы:
• бизнес-процессы, создающие добавленную стоимость к продукту, который производит компания;
• бизнес-процессы, создающие продукты, представляющие ценность для внешнего клиента;
• бизнес-процессы, прямой целью которых является получение доходов;
• бизнес-процессы, за которые внешний клиент готов платить деньги.
Поддерживающие бизнес-процессы поддерживают основные бизнес-процессы и процессы развития. Ниже приведены три примера таких процессов.
• Бухгалтерская служба помогает правильно рассчитать налоги, сдавать отчёты в налоговую службу, считать прибыль. Бухгалтерская служба не создаёт продукт, но помогает поддерживать основные бизнес-процессы.
• Курьерская служба – тоже типичный пример поддерживающего бизнес-процесса, если компания не оказывает курьерские услуги в качестве основного вида деятельности.
• Деятельность системного администратора – тоже поддерживающий бизнес-процесс, который позволяет обеспечить работоспособность всех компьютеров в организации, а также работоспособность Интернета, серверов, сети, программного обеспечения.
Бизнес-процессы развития обеспечивают совершенствование деятельности компании. Например, учебные центры компании способствуют повышению профессиональных компетенций сотрудников, что в свою очередь способствует повышению общей эффективности и конкурентоспособности компании.
К этому типу бизнес-процессов также относятся различные стратегические сессии и даже корпоративы. Корпоративы, например, организуются с целью сплочения коллектива, укрепления взаимодействия между сотрудниками и создания благоприятной атмосферы в коллективе. Этот процесс направлен на улучшение внутренних коммуникаций, повышение мотивации и снижение текучести кадров.
Бизнес-процессы управления нацелены на управление деятельностью компании. К данному виду относятся собрания и процессы таск-менеджмента. Таск-менеджер – это система управления задачами. Когда руководитель ставит задачи своим сотрудникам и контролирует их выполнение, это тоже целый бизнес-процесс. Сюда же можно отнести адаптацию персонала. Когда в компанию приходит новый сотрудник, его адаптируют – управляют его входом в должность.
Структуризация бизнес-процессов по уровням
Помимо классификации по видам, существует также и структуризация бизнес-процессов. При структуризации выделяют несколько уровней, причём на верхнем уровне находятся наиболее крупные группы процессов с рядом подпроцессов.

Уровни описания бизнес-процессов
Например, управление персоналом – это бизнес-процесс, точнее, целая группа процессов самого верхнего уровня. Моделирование таких процессов обычно называют функциональным моделированием.
Подбор персонала является подпроцессом и относится к вспомогательным. Благодаря успешной реализации этого подпроцесса все подразделения организации снабжаются сотрудниками.
Процедурой в данном примере можно назвать размещение вакансии на сайте в рамках подпроцесса поиска кандидата на определённую вакансию.
А действием – создание текста вакансии.
Управление бизнес-процессами
Каждая компания стремится к оптимизации своей деятельности, повышению прибыли и снижению издержек. Именно поэтому управление бизнес-процессами становится приоритетной задачей для руководства.
Управление бизнес-процессами – это системный подход к управлению организацией в целом, основанный на анализе и оптимизации всех бизнес-процессов, которые в ней происходят.
Преимущества управления бизнес-процессами:
• Высокий уровень продуктивности и снижение издержек. Это достигается благодаря оптимизации процессов, рационализации рабочих процедур и устранению избыточных затрат времени и ресурсов.
• Улучшение качества продукции или услуг. Контроль каждого этапа работы помогает предотвращать ошибки и повышает точность результатов. Компания может легко выявить слабые места в процессе и провести необходимые корректировки для достижения наилучших результатов.
• Повышение качества клиентского сервиса. Управление бизнес-процессами позволяет создать систему обслуживания клиентов, которая работает более эффективно и предоставляет высокий уровень сервиса. Благодаря оптимизации процессов, компания может обеспечить своевременное выполнение заказов, быстро реагировать на запросы клиентов и повысить удовлетворённость своих потребителей.
Автоматизация бизнес-процессов
Автоматизация бизнес-процессов – это применение технологических решений для выполнения повторяющихся задач или процедур в организации с минимальным участием человека.
Польза от автоматизации бизнес-процессов включает в себя:
1. Повышение показателей эффективности, экономичности и результативности
2. Сокращение ошибок
3. Улучшение управления и повышение прозрачности процессов
4. Повышение уровня обслуживания клиентов
5. Гибкость и масштабируемость
Представим, что у руководителя организации появилась идея автоматизировать какой-то из процессов в бизнесе. Он хочет как можно быстрее внедрить это в программу, но это не совсем верный путь.
Например, в программе может уже присутствовать необходимый инструмент, или новые доработки могут не состыковываться с существующими процессами.
Всё это делает реализацию идеи трудновыполнимой. Поэтому прежде всего необходимо понять, что и как мы хотим автоматизировать, и после этого составить модель и отрисовать бизнес-процессы.
Это сравнимо с тем, как художник рисует картину. Сначала он делает набросок по той идее, которая есть у него в голове, а потом уже рисует картину.
То же и здесь: сначала зарождается мысль в голове, потом в модели, а потом уже это реализовывается в программе.
Эти процессы взаимосвязаны. Если мы автоматизируем бардак, то мы получаем автоматизированный бардак.
Если мы хотим реализовать идею и свести ошибки к минимуму, то мы должны все процессы продумать, описать и потом уже реализовать.

Автоматизация бизнес-процессов
Поэтому, прежде чем реализовать задуманное, необходимо смоделировать бизнес-процессы, затем понять, как они укладываются в рамках сложившейся ИТ-архитектуры, и какое ПО нужно дополнительно, и потом уже реализовывать.
Собственно, во всём этом и будем разбираться в данной книге.
Моделирование бизнес-процессов
Моделирование бизнес-процессов – это важный инструмент, который позволяет организациям осуществлять эффективное управление и оптимизацию своей деятельности.

Моделирование бизнес-процессов
Модель бизнес-процесса отвечает на вопросы о том, какую работу необходимо выполнять в рамках этого процесса, какие ресурсы требуются, кто за это отвечает, как улучшить деятельность, какова последовательность выполнения работ и какие работы нужно выполнять.
Умение описывать бизнес-процессы помогает определять рамки и этапы выполняемых задач, что позволяет сотрудникам лучше понимать свои обязанности и выполнять их эффективно.
Также это помогает систематизировать рабочие процессы в компании. Благодаря чёткому описанию процессов можно разработать соответствующие программные решения или настроить систему таким образом, чтобы максимально автоматизировать выполнение задач. Это позволит сэкономить время и ресурсы компании.
Моделирование бизнес-процессов используется для анализа эффективности работы отделов или сотрудников, что помогает выявить проблемные зоны и предложить улучшения для оптимизации процессов.
С документацией по бизнес-процессам могут ознакомиться новые сотрудники. Это помогает быстрее разобраться в новых обязанностях и адаптироваться.
Далее перейдём, собственно, к моделированию бизнес-процессов. Для этого нужно понять, каким образом это можно осуществить.
Случай из практики

В одной организации у нас была задача: перед сертификацией по международным стандартам качества ISO 9001 проверить, корректно ли работают пользователи с автоматизированной системой службы качества. Если где-то что-то не так – просто обучить пользователей, а в «тяжёлых» случаях, при необходимости, доработать саму систему.
Ну и обнаружили мы настолько «тяжёлые» случаи, что они потребовали переработки самих принципов работы, переделав бизнес-процессы.
Конкретно речь шла о бизнес-процессе сбора рекламаций (жалоб).
А бизнес-процесс был выстроен так:
1. Клиент находил ближайший филиал компании.
2. Там он на специальном бланке писал рекламацию.
3. Далее сотрудник филиала сканировал рекламацию.
4. Скан сотрудник высылал в центральную службу качества по e-mail.
5. В центральной службе качества письмо дожидалось своей очереди.
6. Далее сотрудник наконец заносил вручную рекламацию в компьютер.
7. Только после этого сотрудник службы качества начинал работу по рекламации.
Как вы считаете, это эффективный бизнес-процесс?
Сколько времени потребитель будет ждать ответа?
Будет ли он лоялен к такой компании?
Самое интересное, что сотрудники искренне считали, что их процесс автоматизирован: ведь они заносят рекламации в единую базу данных, а из филиалов рекламации поступают в электронном виде.
Какие варианты решения мы предложили:
1. Самое простое – чтобы сотрудники филиалов сами заносили рекламации в базу данных. Если, конечно, это не повлечёт замалчивание проблем «на местах». Таким образом, мы сокращаем действия 3, 4 и 5.
2. Исходя из повышения лояльности потребителей, не заставлять их писать рекламации на бланках, а сразу с их слов заносить в базу данных. Сокращаем действие 2.
3. Более кардинально – добавить для потребителей возможность самим заполнить рекламацию на сайте, таким образом, ему не нужно приходить в филиал. Сокращаются действия 1–6. Вот только ответственный должен регулярно убеждаться, что инструмент рабочий. На одной из проверок директор по качеству рассказывал про такой инструмент, но оказалось, что жалоб ноль. При тестах обнаружилось, что возникала ошибка. При этом, конечно, нельзя ограничивать клиента формой на сайте – должны быть и другие способы связи.
4. Ну и как рекомендация: определить, какие проблемы можно решить сразу, на месте, чтобы вообще не запускать процесс. Оказалось, что таких проблем почти половина. Но это должны быть не систематические проблемы, а единичные случаи. Если проблема системная – её надо решать в рамках всей организации.
Бизнес-аналитик должен думать не только об автоматизации, но и о бизнес-процессах в целом. Возможно, где-то автоматизация и не понадобится – попросту потому, что будет излишней.
Задание из курса аналитика 1С от CORS Academy
Пожалуй, это самое простое задание курса, относящееся к первому уроку первого модуля. Но оно закладывает идеи и цели для дальнейшего изучения автоматизации бизнес-процессов.
Подумайте, какие предприятия, обслуживающие вас в повседневной жизни, ведут деятельность в вашем городе (в том числе государственные организации). Найдите в сети интернет информацию о том, какие программные продукты они используют для автоматизации.
Результат: описание не менее трёх предприятий вашего города, включающее:
1) Название / бренд
2) Область деятельности
3) Чем вам помогают эти предприятия
4) Каким образом автоматизированы их бизнес-процессы и какие программные продукты они используют
5) Предложите, какие бизнес-процессы можно автоматизировать дополнительно, и опишите, для чего это нужно
Если найти ответ на пункт 4 не представляется возможным, подумайте и опишите, каким образом, на ваш взгляд, было бы полезно автоматизировать эти предприятия.
Способы описания бизнес-процессов. Нотации
Элементы для описания бизнес-процессов
Для описания и моделирования бизнес-процессов существуют разные способы. Рассмотрим их от самых простых до самых удобных.
Чтобы обеспечить полноту описания бизнес-процессов, необходимо наличие некоторых важных ключевых элементов.

Элементы для описания бизнес-процессов
Вот краткое описание этих элементов:
• Субъекты: кто и для кого выполняет определённые действия
• Состав и потоки: что конкретно надо делать и при каких условиях
• Информация: как и где фиксировать результаты действий
Исходя из наличия этих трёх групп элементов и удобства их использования, можно делать выбор того или иного способа описания бизнес-процессов.
Текстовый способ описания бизнес-процессов
Текстовый – самый простой в реализации вариант описания бизнес-процессов. Всё происходящее в бизнес-процессе последовательно и подробно описывается словами, в итоге получается связный текст. Однако построение бизнес-процессов требует описания большого количества элементов и вариантов развития, поэтому текст может получиться громоздким.
Простой пример – процесс приготовления кофе:
1. Взять чайник;
2. Проверить, есть ли вода в чайнике. Если есть, включить чайник. Если нет, налить воду;
3. Вскипятить воду;
4. Достать чашку и банку с кофе;
5. Проверить, есть ли кофе. Если есть, насыпать кофе в чашку. Если нет, процесс завершён;
6. Насыпать кофе в чашку;
7. Налить воду.
Обратите внимание: во втором и в пятом пункте есть условия. Если есть, насыпать кофе в чашку. Если нет, процесс завершён. Нет кофе – не будем пить.
В действительности, если мы описываем организационную структуру компании и понимаем должностные обязанности каждого из сотрудников, то это тоже является описанием бизнес-процесса.

Пример организационной структуры компании
Если в должностных инструкциях или функциональных обязанностях сотрудников чётко текстом прописаны алгоритмы действий по каждому отделу и каждой должности из оргструктуры, то это тоже является бизнес-процессами.
Минусы текстового описания бизнес-процесса:
• Текст может получиться очень объёмным и сложным для восприятия.
• Затрудняет целостное понимание процесса: на второй странице текста можно уже забыть содержание первой, особенно если речь идёт о сложных, разветвлённых процессах.
• Если текст готовит человек без писательских навыков, читать этот текст будет сложно. У каждого своя стилистика и манера изложения.
Табличный способ описания бизнес-процессов
С его помощью бизнес-процесс представляется в виде таблицы со столбцами: функции (действия), вход, источник входа, выход, потребитель выхода, требования к срокам, комментарии и др.

Фрагмент табличного описания бизнес-процесса
Табличный формат чаще всего используется для описания простых линейных процессов или для сбора информации для последующего графического описания. Таблица всегда удобнее, чем текст. Если вы собираетесь что-то описывать, и это что-то имеет хотя бы два измерения, которые можно представить в виде столбцов и строк, всегда используйте таблицы. Бизнес-аналитик должен мыслить системно. А таблица – это уже система. Дело в том, что это первый шаг к автоматизации процесса: ведь все данные в информационных системах хранятся исключительно в виде таблиц, за исключением нейронных сетей.
Но в случае описания бизнес-процессов таблицы – не самый удобный инструмент.
Минусы табличного описания бизнес-процесса:
• Некомпактно и визуально непонятно. У любого бизнес-процесса есть разные варианты развития событий, попытка описать все эти варианты с ветвлениями в таблице сделает получившийся результат крайне сложным для восприятия.
• Затрудняет целостность восприятия бизнес-процесса. Если есть множество цифр, то будет крайне трудно воспринимать бизнес-процесс целиком.
• Страдает детализация. Текст нужно уместить в формат ячеек, либо уменьшая количество слов, либо растягивая ячейки, что сделает получившуюся таблицу громоздкой.
• Нет возможности показать условия действий и ветвления. Наглядно отобразить все ветвления «если – то» в таблице очень затруднительно.
Графический способ описания бизнес-процессов
Наиболее удобным является графический способ описания с помощью нотаций. Графическое описание бизнес-процессов – это разработка графических моделей (диаграммы, схемы, технологические карты).
Благодаря графическим моделям бизнес-процессов можно:
• Понятно для всех сторон визуализировать логику бизнес-процесса;
• Быстро выявить ошибки и «узкие места» в бизнес-процессах;
• Доступно объяснить порядок выполнения бизнес-процесса всем сотрудникам компании;
• Выявить все взаимосвязи с другими бизнес-процессами и объектами компании.

Пример графического описания процесса приготовления кофе
На графической модели отображается последовательность выполнения бизнес-процесса (алгоритм) с помощью специальных фигур и стрелок, в соответствии с выбранной нотацией.
В широком смысле нотация – это система условных обозначений, принятых в какой-либо области знаний или деятельности.
Нотации при описании бизнес-процессов – это специальные языки или символы, которые позволяют описывать и визуализировать бизнес-процессы. Они помогают установить единый язык общения между участниками проекта и создать понимание всех шагов процесса. По аналогии с языками программирования, нотации называют языками моделирования бизнес-процессов.
Опрос в сообществе «Автоматизация бизнес-процессов» выявил такой рейтинг использования нотаций:
1. BPMN. Первое место с большим отрывом.
2. UML
3. EPC
4. ISDEF
5. Прочие нотации
Моделирование представляет собой создание моделей бизнес-процессов с использованием различных нотаций. Это позволяет анализировать процессы на разных уровнях детализации, выявлять проблемные зоны, определять потенциал для оптимизации и автоматизации. Каждая нотация имеет свои особенности и применяется в зависимости от конкретных задач и целей.
Нотация BPMN 2.0
В настоящее время наиболее часто используемой является нотация BPMN 2.0 (Business Process Model and Notation) из-за её удобства. В BPMN используются различные символы для обозначения задач, событий, шлюзов и потоков данных. Данная нотация содержит более 100 объектов, что позволяет описать все нюансы поведения бизнес-процессов, обеспечивая возможность преобразования модели в исполняемый код.
Открытость нотации BPMN и поддержка большинством средств моделирования и автоматизации бизнес-процессов сделали данную нотацию лидером в моделировании бизнес-процессов. Помимо шагов бизнес-процесса, можно моделировать стартовые, промежуточные и завершающие события процесса, информационные потоки и потоки сообщений.

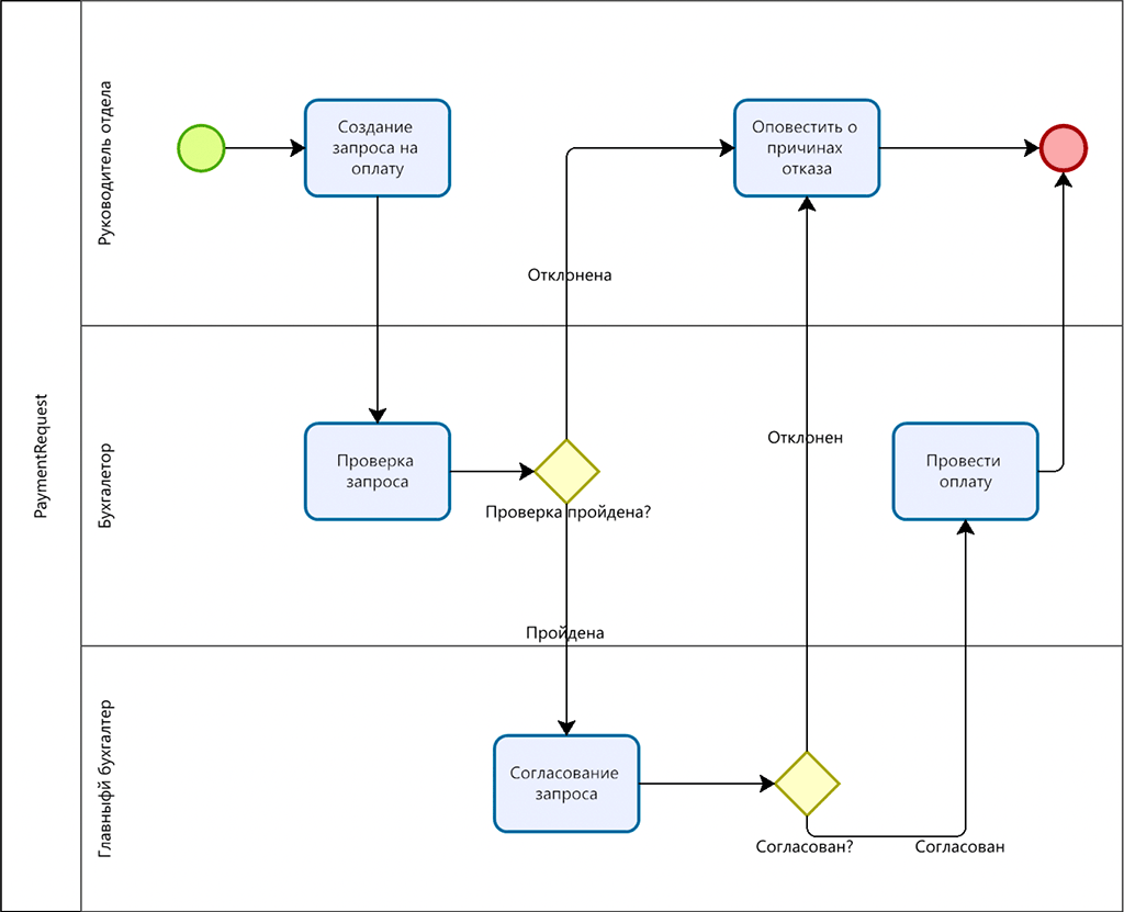
Пример описания процесса при помощи BPMN 2.0
В дальнейшем все примеры бизнес-процессов мы будем приводить только в этой нотации, поэтому рассмотрим ее более подробно далее.
Нотация eEPC
Нотация eEPC (extended Event-Driven Process Chain – событийная цепочка процессов) используется для описания процессов нижнего уровня. Диаграмма процесса в нотации EPC представляет собой упорядоченную комбинацию из событий и функций. Для каждой функции могут быть определены начальные и конечные события, участники, исполнители, материальные и документальные потоки, сопровождающие её, а также проведена декомпозиция на более низкие уровни.

Пример фрагмента бизнес-процесса в нотации eEPC
С помощью нотации eEPC бизнес-процесс моделируется в виде перечня шагов процесса, запускаемых событиями. Нотация удобна для последующей регламентации бизнес-процесса, а также для анализа информационного потока бизнес-процесса (входящих/исходящих документов).
Нотация eEPC – это не совсем нотация в чистом виде. Принцип eEPC позволяет добавлять собственные элементы и описывать дополнительные объекты, например, операционные риски, контрольные процедуры, экранные формы, информационные системы, показатели и многое другое. Это делает нотацию удобной для анализа информационного потока бизнес-процесса (входящих/исходящих документов). На одной схеме можно увидеть не только порядок выполняемых процессов, но и события, которые управляют развитием процесса, документы, информационные системы, ресурсы, персонал и т. д.
Логика построения бизнес-процесса с помощью этой нотации очень проста и понятна, но в ней есть и значительные недостатки. Например, невозможно отобразить процесс в виде переходящего потока работ и взаимодействия между участниками бизнес-процесса (как в нотации BPMN). В нотации eEPC отсутствуют типы событий, что не позволяет отличить, к примеру, событие времени от входящего сообщения.
Нотация Basic FlowChart
Процесс (Basic Flowchart, простая блок-схема) – нотация, представляющая собой простой вариант пошагового выполнения алгоритма.
Basic Flowchart состоит из прямоугольников (бизнес-процессы) и стрелок (потоки информации, документов, ТМЦ). Также в нотации используются элементы типа «решение», которые позволяют делать ветвления. Для обозначения начала выполнения всего бизнес-процесса и его окончания могут быть использованы фигуры типа «событие» (элементы, похожие на овалы).

Пример алгоритма в нотации Basic Flowchart
Преимущества Basic Flowchart в простоте и наглядности. С помощью данной нотации можно быстро описать шаги бизнес-процесса без использования специальных знаний.
Эта нотация представляет собой графическую диаграмму, состоящую из блоков, стрелок и текстовых описаний.
Основными элементами Basic FlowChart являются блоки, которые представляют различные этапы или шаги в процессе. Блоки могут иметь разные формы и цвета в зависимости от своей функциональности. Например, прямоугольные блоки обозначают операции или действия, ромбы – условия или решения, а окружности – начало или конец процесса. Для соединения блоков используются стрелки, которые указывают направление потока данных или последовательность выполнения шагов. Также возможно использование текстовых описаний для более подробного объяснения каждого шага.
Моделирование бизнес-процессов в нотации Basic FlowChart позволяет легко визуализировать последовательность действий и логику работы процесса. Эту нотацию часто используют математики.
Но и недостатки Basic Flowchart также кроются в простоте. Например, очень ограничен набор графических элементов, на диаграмме никак не обозначены участники бизнес-процесса, не понятны его исполнители.
Нотация IDEF0
Нотация IDEF0 рассматривается, в основном, как нотация верхнего уровня, иногда говорят «для функционального моделирования». Например, с её помощью удобно показать, как работает предприятие в целом. А вот элементы, отдельные процессы этого предприятия расписывают в какой-то другой нотации, например BPMN.

Бизнес-процессы в нотации IDEF0
IDEF0 (Integrated DEFinition for Function Modeling) – это не просто нотация, это язык проектирования функциональных моделей, включающий как сам язык моделирования, так и методологию для построения и интерпретации моделей.
IDEF0 исторически является одной из первых нотаций для моделирования бизнес-процессов, которая возникла в американской аэрокосмической промышленности в 1970-ых годах.

