
Гайд для решения задач по физике. «Математика – царица всех наук и… служанка физики!»

Гайд для решения задач по физике
«Математика – царица всех наук и… служанка физики!»
Любовь Татаринова
© Любовь Татаринова, 2021
ISBN 978-5-0053-2369-9
Создано в интеллектуальной издательской системе Ridero
Гайд- это справочное руководство. Правила прописанные для достижения определенной цели.
Вы держите в руках мою первую книгу «Гайд для решения задач по физике» или «Математика – царица всех наук и… служанка физики!»
Это полезные заметки для решения задач по физике. Надеюсь, что эта книга станет настольной. И вы сначала очень часто будете к ней обращаться, а потом, освоив все правила, посоветуете ее использовать своим младшим друзьям, братьям и сестрам. Ведь они тоже будут изучать в школе физику.
Ловите помощника на вашем пути постижения физики!
В этой книге вы найдете следующие главы:
– Для тех, кто только начал изучать физику.
– Просто арифметика (Как выразить неизвестную величину из сложной формулы?)
– Вектора или векторы?
– А зачем нужны тригонометрические функции?
– Действия со степенями (просто напоминалка…)
– Площади и объемы.
– Полезная производная.
– Интегралы в школьном курсе физики.
– «Дурацкие» правила в физике или мнемоника на службе физики.
– Послесловие… или благодарность.
I. Для тех, кто только начал изучать физику
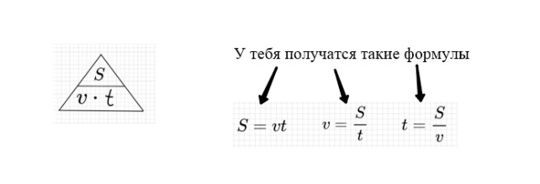
На первых порах изучения физики вам помогут разобраться и запомнить физические формулы «магические треугольники».
Учимся ими пользоваться. Перенеси эти треугольники в школьную тетрадь по физике и… когда становится трудно выразить какую-то величину из формулы, найди нужный треугольник, закрой неизвестную величину пальцем. Ты увидишь, что осталось не закрыто. Запиши то, что ты увидел. Горизонтальная черта означает деление.
Например:
– если ты решаешь задачу на определение скорости, возьми этот треугольник

– если ты решаешь задачу на расчет плотности или массы, возьми следующий треугольник

– а с количеством тепла, посложнее, но принцип записи будет таким же. Закрываем неизвестную величину пальцем и списываем то, что осталось не закрыто.
Потренируйся, и у тебя не будет проблем с решением задач в 7 классе!

II. Просто арифметика
(Как выразить неизвестную величину из сложной формулы?)
Конец ознакомительного фрагмента.
Текст предоставлен ООО «ЛитРес».
Прочитайте эту книгу целиком, купив полную легальную версию на ЛитРес.
Безопасно оплатить книгу можно банковской картой Visa, MasterCard, Maestro, со счета мобильного телефона, с платежного терминала, в салоне МТС или Связной, через PayPal, WebMoney, Яндекс.Деньги, QIWI Кошелек, бонусными картами или другим удобным Вам способом.
Приобретайте полный текст книги у нашего партнера:

