
И. П. Павлов – первый нобелевский лауреат России. Том 2. Павлов без ретуши
Об этом моем деде я слыхал, что он был какой-то странный. Что подразумевалось под этой характеристикой, определенно сказать не могу. Помнилось при этом, что он за всю свою жизнь не получил самой маленькой награды (набедренник[2], скуфья[3] и т. д.). Значит, надо понимать, – не ладил с начальством. А кроме того, был крут и тяжел в семье. Указывалось в связи с этим на то, что он одну свою дочь, мою мать, оставил даже безграмотной, что не мешало, однако, быть ей умной женщиной. Очень жалею, что ничего не знаю ближе и о физическом здоровье этого моего деда. Вообще семья его была с каким-то физическим изъяном. Бабушку помню как седую старушку, лежавшую в постели с постоянным кашлем. Она скоро умерла.
Семья деда состояла в мое время из двух сыновей и двух дочерей. Оба эти мои дяди по науке почему-то далеко не пошли. Вероятно, не переехали, как говорится, даже в семинарию, так как один был мелким канцелярским чиновником, а другой пономарем в соборе (имел хороший голос). Оба холостыми умерли рано, от легочной болезни (туберкулез легких, надо думать). Были, по рассказам, очень худыми, истощенными. Обе дочери – Марья и Варвара (моя мать) были вообще здоровы, но умерли от рака после шестидесяти лет.
О тетке Марье Ивановне я должен вспомнить здесь особенно тепло. Она была замужем за дворянином и имела от него двух дочерей – Надежду и Анну. Сколько я себя помню, она жила одна в отцовском доме, оставленная мужем. Как это произошло, я или ни от кого ничего об этом не слыхал, или же позабыл. Средства ее были очень скудны; вероятно, только небольшая плата от постояльцев в оставленном

Петр Дмитриевич Павлов – отец И. П. Павлова. 1893 г.
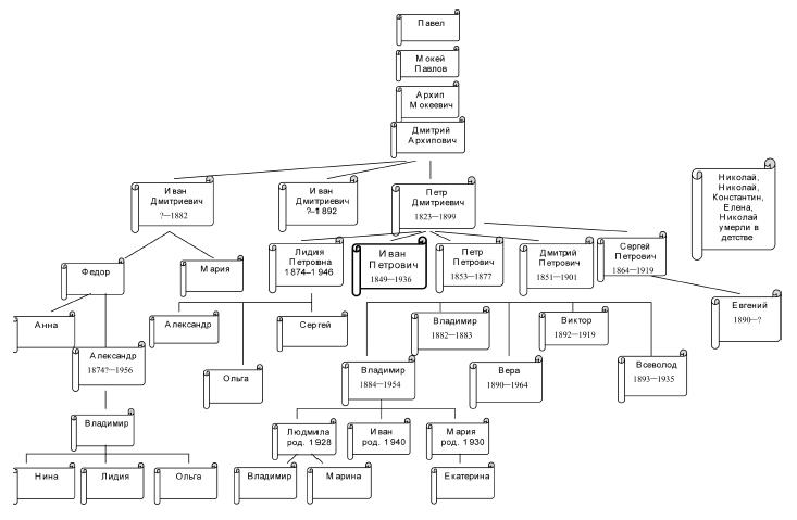
Родословная Ивана Петровича Павлова ей после смерти братьев старом разваливающемся доме. Конечно, никакой прислуги. Пришлось делать все самой. У нее была корова, и я видел часто, как она целыми днями пасла ее на окраине города. Она имела, вероятно, некоторое образование. Где она его получила – не знаю.
Это был редкий положительный тип. Жалоб на судьбу мне не приходилось никогда слышать от нее. Всегда спокойная, но и всегда с достоинством, готовая постоянно помогать другим. Заболел ли кто у нас в семье, она тут как тут, применяет разные домашние средства и сидит около больного, развлекая его рассказами. Случится ли горе какое – она первая утешительница. Произойдет семейная сцена – она уговаривает и примиряет. Последнее меня и сейчас особенно трогает. Уже в поздние годы, когда у нас с отцом часто выходили горячие споры, доходившие с моей стороны до резкости и кончавшиеся порядочными размолвками, тетка ходит от одного к другому, объясняет, извиняет, до тех пор, пока не достигнет восстановления порванных отношений.
Пусть эти немногие строки будут благодарной отплатой за ее добрые старания.
Семья отца, наоборот, была крепкая, богатырская, железного здоровья. Этот мой дед был деревенский пономарь, как и ряд его предков, тоже все низшие члены церковного причта, т. е. все дьячки да пономари: Дмитрий (дед), Архип, Макей, Павел, откуда и произошла наша немудреная фамилия. Мой отец хорошо помнил свою генеалогию и передал ее мне.
По рассказам, этот мой дед был очень умный и дельный человек. Это можно видеть и в том факте, что он провел трех своих сыновей через семинарию. Кажется, их трое только и было: Иван, Иван и Петр (мой отец).
Старший был настоящий богатырь. Про него мой отец рассказывал, что в кулачных боях рязанских молодцов против окрестных крестьян он был главарем бойцов с городской стороны. Хорошим здоровьем владели и остальные братья – другой дядя Иван и мой отец.
Но нормальная жизнь моих дядей довольно скоро оборвалась, благодаря их беспорядочности. Оба сделались сельскими священниками по окончании семинарии, но скоро подверглись духовным карам (монашество, расстрижение и т. п.) за пристрастие к алкоголю. Старший, проделавший этот стаж, скоро заболел и умер от легочной болезни, вероятно, последствия кулачных боев. Более подробных сведений о жизни этого дяди у меня не имеется. Второй дядя долго жил и оставил о себе во мне яркую память. Он начал свою самостоятельную жизнь в качестве священника благоприятно. Как говорят, был любим причтом, устроил отличное хозяйство и народил много детей. Но все более и более проявляющаяся хаотичность в нем все опрокинула, он тоже прошел через вышеуказанный стаж, превращен был в пономаря и, наконец, был выброшен совсем из духовного звания. Алкоголь, конечно, играл в этом роль, но едва ли все только им и определялось.
Это был глубочайший комик, к нему жизнь была обращена исключительно смешной стороной. Для его смеха, поистине дьявольского, не было исключения, он смеялся, потешался над несчастьями собственной семьи, над смертью, над богом, и это бывший священник 30—40-х годов XIX столетия!?

Родословная Ивана Петровича Павлова
Разбросавши семью, он жил иногда неделями и месяцами в нашей семье, как бы под надзором моего отца, тогда, до поры до времени, воздерживался от выпивки и мирно занимался по дому, например, перекрытием крыш или в саду. Никогда ни малейшего сожаления о всем происшедшем с ним и бесконечные рассказы, сопровождавшиеся хихиканьем об его шутовских проделках. Приведу несколько примеров.
Он – пономарь, идет на колокольню звонить к середине обедни. В церкви покойник. Он видит на паперти крышку от гроба и сейчас же потешная мысль – спрятать эту крышку, что и приводится в исполнение. Другой пример: в темную ночь в деревне к длинной до земли веревке от колокола на колокольне он привязывает теленка. Происходит тревога – не пожар ли или что другое ужасное, страшное, но в темноте никто не может разобрать, в чем дело, а он наслаждается. И многое, многое в этом же роде.
Это предлагалось нам, детям, потому что взрослые, конечно, относились ко всему отрицательно. Проделки, конечно, часто, особенно в более поздние годы, не обходились даром. Из-за них он подвергался сильным побоям, а в пьяном виде ему приходилось и мерзнуть, и мокнуть на холоде. И все же испытания его организм переносил без следа. Только после 70 лет он начал прихварывать и умер около 75 лет.
Из детских годов помнится немного. Читать учился у соседки-горбуньи, занимавшейся обучением детей грамоте…
Детство Ивана Петровича
Эти воспоминания я могу дополнить тем, что узнала постепенно от него самого.
14 сентября старого стиля 1849 года у молодого священника очень бедного прихода города Рязани родился сын, названный Иваном, в честь дедушки со стороны матери. Личные воспоминания Ивана Петровича говорят нам о том, что первые впечатления внешнего мира он воспринял очень рано, на втором году жизни. Затем никаких воспоминаний из раннего детства у него не сохранилось. (Думаю, что это вполне правильно. В еще мало сознательной умственной деятельности сохранились особенно резкие впечатления, освещенные солнечным лучом, так было в моем собственном детстве: два ярких происшествия врезались в детскую память, а затем на долгое время сознание точно заснуло до полного проявления умственной жизни). Дальше он помнит себя к 6–7 годам.
Он был здоровый веселый мальчик, проводил время в играх с младшими братьями. Охотно помогал матери, мыл чайную посуду, умывал меньших братишек, а отцу помогал в его садовых работах. Почти 8 лет он научился читать и писать, но не обнаружил склонности к этим занятиям. 8-ми лет Ваня упал с высокого помоста, на котором он раскладывал на зиму яблоки. Упал он на каменный пол. Ушиб оказался с очень серьезными последствиями. Мальчик стал худеть, бледнеть, плохо спал и совсем потерял аппетит. Что собственно повредил он при падении, осталось никому неизвестным, так как доктору его не показывали, а лечили домашними средствами: парили в бане, растирали муравьиным спиртом, поили кирпичным чаем. Но мальчик не поправлялся и до того ослабел, что братья прозвали его лутошкой[4], к счастью, приехал к ним в гости его крестный – игумен подгородского Троицкого монастыря. Увидя своего крестника в таком жалком состоянии, он взял его гостить к себе в монастырь, где и продержал его год с лишком.

Дом в Рязани, где родился И. П. Павлов теперь Мемориальный музей-усадьба
Умный старик прежде всего стал усиленно питать крестника яйцами, молоком, курами, а перед обедом давал ему слабого вина. По утрам занимался с ним гимнастикой. Летом заставлял его плавать и ездить верхом, и играть в городки, а зимой разгребать снег и кататься на коньках. Кроме того, мальчик всегда помогал ему в его работах в большом монастырском саду и огороде, причем выполнял все так же внимательно и аккуратно, как его руководитель.

Семья Павловых. Сидят слева направо: Иван Петрович Павлов с младшим братом Колей, отец Петр Дмитриевич, мать Варвара Ивановна. Стоят слева направо: Петр Петрович, Дмитрии Петрович, Сергей 1870-е гг
Велико было нравственное влияние этого старика на детскую душу. Мальчик видал, что крестный жил на хлебе и воде и позволял себе побаловаться чайком с медом только во время недомогания. Подобную же нетребовательность лично для себя крестник сохранил до конца жизни.
Просыпаясь ночью, мальчик видел старика или молящимся, или сидящим за письменной работой. И долгое время уверял он своих родителей, что крестный никогда не спит. Отсюда пошла привычка Ивана Петровича отдавать все свое время научной работе.
Не слышал мальчик в монастыре ни грубого слова, ни окрика, его любимый крестный был ласковый и внимательный ко всем. Если же приходилось делать кому-либо из монахов внушение, то проводилось это мягко, но внушительно. Старик был очень снисходителен, но в отношении правдивости бесконечно строг со всеми вообще, а с крестником особенно: мальчик должен был не только говорить правду, но даже думать и чувствовать правдиво.
От мальчика не требовалось ежедневного посещения церкви. Он ходил и оставался там сколько хотел. Образованный старик своими рассказами и чтением с любознательным ребенком пробудил в нем любовь к книге и умственным занятиям.
Первой книгой, которую Ваня получил в подарок, были басни Крылова, почти всю книгу знал он на память и любовь к Крылову сохранил до конца жизни. (Басни Крылова всегда лежали на его письменном столе. Иногда, прерывая свои научные занятия, он читал одну из басен и говорил мне:
– Послушай, как кратко, ясно, но притом сильно выражается этот старик!)
Начав читать, Ваня надоедал всем рассказами о прочитанном. Вот однажды, когда у крестного была спешная работа, мальчик особенно надоедал ему своими разговорами о «Квартете», крестный дал ему тетрадь и карандаш и сказал:
– Ты расскажи все этой тетрадке. Теперь я занят, а завтра прочту все, что ты напишешь.
С этих пор Ваня полюбил письменно выражать свои мысли.
Тут видишь перед собой практическую школу, в которой главными житейскими науками были: умение отдавать всего себя делу, навык к усиленному труду и привычка к строгому порядку в занятиях, помыслах и чувствах. Этими правилами и пользовался Иван Петрович всю свою жизнь.
Обращая усиленное внимание на физическое развитие своего питомца, крестный заметил, что мальчик бросал палки при игре в городки всегда левой рукой, и часто заменял правую руку левой при разных мелких работах. Это придало ему мысль развить такую природную способность в мальчике, и он стал заставлять его упражнять левую руку наравне с правой. Результатом упражнений явилась способность Ивана Петровича оперировать левой рукой, (что было весьма удобно при сложных операциях), но и писать равно правильно и красиво обеими руками.
По возвращении Вани домой, крестный не оставлял его своими заботами, он поставил в саду гимнастику для крестника и убедил его отца строго следить за ежедневными упражнениями ребенка. Сам выписал для всех детей книги, продолжая читать сочинения своего любимца, часто беседовал с ним. Тут надо отметить еще один совет отца, который Иван Петрович не забывал до конца своей жизни – читать хорошую книгу два раза.
Благодаря таким высоким влияниям, мальчик мало научился погружаться в чисто житейские интересы семьи и в постоянные денежные заботы. Он вышел человеком не от мира сего. Настоящим бессеребренником. Таким он оставался до самой смерти. Тяжко пережил он кончину своего крестного.
11 лет Ваня поступил в Рязанское духовное училище, а затем в духовную семинарию. В это время он был в компании своих одноклассников, так как отец его брал к себе пансионерами детей деревенских священников, которые учились вместе с Иваном Петровичем. В этом общежитии с одноклассниками образовалась крепкая дружба, продолжавшаяся всю жизнь.
Иван Петрович был одним из лучших учеников. Выдвинулся он благодаря своей начитанности, хорошему изложению мысли, критическому отношению к прочитанному.

И. П. Павлов – семинарист
В прошлое время не требовалось одинаковых успехов по всем предметам школы. Несмотря на то, что Иван Петрович был слаб в математике, а два его приятеля плохо писали сочинение, но отлично шли по математике, все они считались лучшими учениками. Это и подтвердилось успехами в дальнейшей их жизни.
Громадное влияние на умственное развитие Ивана Петровича оказал Писарев своими пламенными статьями. Молодежь простаивала целыми часами на улице, под дождем, под снегом, чтобы получить вновь поступивший журнал.
Еще одно благоприятное влияние во время учения в Семинарии оказал на Ивана Петровича священник Феофилакт Антонович Орлов17, преподаватель древних языков. Это был человек высокого склада, приходя в гости, он никогда ничего не ел и не пил, говоря: «Я пришел к вам не за пищей телесной, а за пищей духовной» (этому я была личной свидетельницей уже в замужней жизни).
Университетская жизнь Ивана Петровича
Когда было разрешено семинаристам поступать в университет, Иван Петрович с двумя братьями и с товарищами оставили семинарию и переехали в Петербургский университет18. После короткого пребывания на юридическом факультете они перешли на естественный факультет.

Университетская набережная
Это, однако, оказалось не для всех подходящим делом. Один из товарищей, очень умный, прилежный и способный человек, никак не мог освоиться с новыми предметами обучения. Он впал в такое сильное нервное расстройство, что товарищи испугались за его умственное состояние и отправили его немедленно домой. После летнего отдыха его уговорили поступить вновь на юридический факультет, где он блестяще и закончил свое образование.

Санкт-Петербургский университет
Благодаря своим способностям и трудолюбию, все три брата Павловых на первом курсе получали стипендию и не обременяли расходами родителей, имеющих большую семью.
Иван Петрович стал специально заниматься физиологией под руководством высокоталантливого профессора Циона. Дмитрий Петрович19 вначале работал у знаменитого Бутлерова, а затем перешел к еще более знаменитому Менделееву.
Младший же брат Петр Петрович20 работал у выдающегося зоолога Богданова21. Как видно, с первых же годов университетского образования три брата Павловых проявили высокие умственные способности, которые и были оценены по достоинству.
Пребывание Ивана Петровича в университете затянулось на год для окончания его работы о нервах, заведующих деятельностью поджелудочной железы. Он кончил университет в 1875 г.

Илья Фаддеевич Цион, профессор Санкт-Петербургского университета
В это время профессор Сеченов из Военно-медицинской академии переехал в Одессу. На его место был назначен профессор Цион, который пригласил Ивана Петровича быть у него ассистентом, так как знал его работы по университету. Согласившись принять место ассистента у Циона, Иван Петрович поступил одновременно на третий курс Военно-медицинской академии. Однако работать в академии ассистентом Ивану Петровичу не пришлось. В связи с приходом Циона начались волнения среди студентов академии. Об этих волнениях рассказывал нам Дмитрий Петрович.
Профессор Цион был человек весьма талантливый и серьезно относился к своим обязанностям. Слава о нем, как о строгом экзаменаторе, взволновала студентов, и на первый его экзамен собрался весь курс целиком. Начался экзамен.
Пяти студентам Цион поставил неудовлетворительно. Тогда взволнованный курс наскоро выбрал депутата к профессору, подошел депутат и сказал:
– Вы, господин профессор, видно не знаете наших порядков. У нас есть или хорошо знающий, или знающий посредственно, а совершенно не знающих у нас нет.
Все это было сказано внушительно под громкие одобрения всей массы студентов. Цион встал, изящно поклонился и поблагодарил за разъяснение настоящего положения дел. Все, кто экзаменовался, получили удовлетворительно. Студенты ликовали, а особенно депутат, они считали, что занозистый профессор укрощен.
На следующий день пришла экзаменоваться только группа в сорок человек, и, увы, все сорок были срезаны профессором. Студенты торжествовали свою вчерашнюю победу, играя в соседнем трактире на биллиарде, вдруг ввалились туда все сорок срезавшихся студентов и стали упрекать за отсутствие поддержки. На курсе вновь поднялись беспорядки. Непривыкший к подобным неприятностям, Цион уехал в Париж.
Иван Петрович никогда не говорил об этом инциденте. Он считал выступление студентов несправедливым и был очень доволен, что я высказывалась за Циона и осуждала невежд, желающих получить докторский диплом за игру на биллиарде.
Вместо Циона на кафедру физиологии в Военно-медицинскую академию был назначен, только что вернувшийся из-за границы, профессор Тарханов – молодой ученый, мягкий человек. Он предложил Ивану Петровичу остаться у него ассистентом, тот отказался, возмущенный несправедливым поступком с Ционом; отказался, несмотря на то, что остался без всякого заработка. Дело, однако, вскоре поправилось, профессор Ветеринарного института Устимович пригласил Ивана Петровича к себе ассистентом. Здесь без всякого руководства Иван Петрович сделал несколько самостоятельных и ценных работ, [которые профессор] только портил своим вмешательством. Из своего ассистентского жалования Иван Петрович сделал скромные сбережения. Из них он заранее отложил часть на уроки немецкого языка, а на остальные деньги летом 1877 г. во время каникул поехал за границу в Бреславль поработать в лаборатории Гайденгайна22.

Рудольф Гейденгайн
Приехал он в Бреславль. С первых же шагов начались приключения. Иван Петрович приехал на один вокзал, а багаж, сам не сознавая этого, отправил на другой. Вот бегает он по платформе, волнуется, показывает всем свою багажную квитанцию, спрашивает, объясняет, но никто не может его понять. Он в полном отчаянии и уже подумывает, не ехать ли назад. Вдруг к нему подходит носильщик Станислав Долинский, берет у него квитанцию, хлопает его по плечу и дружески говорит:
– Карашо делаю.
Иван Петрович продолжает волноваться и говорит о том, что приехал к профессору Гайденгайну. Тогда носильщик повторяет еще раз:
– Карашо, и ведет Ивана Петровича на квартиру Гайденгайна, затем он успокаивающе продолжает
– Через час вещи тут, – и уходит.
Остался Иван Петрович в незнакомой квартире среди людей, его непонимающих, и в довершении без квитанции на багаж. Набрался он порядочно страху, пока не вернулся носильщик с вещами. Обрадованный Иван Петрович на радостях отправился с ним в пивную, где хорошо угостил его.
На другой день Иван Петрович пошел в лабораторию. Здесь вызвало дружный смех одно его появление. Дело в том, что он был одет в летнюю бумажную пару ярко-желтого цвета. Иван Петрович был любителем только ярких цветов. Обычно все вещи покупал для него брат, но на этот раз брат был в отсутствии. Пришлось покупать одежду самостоятельно. Он и выбрал ее согласно своему вкусу. (При нашем вторичном приезде в Бреславль, спустя семь лет, вся лаборатория вспоминала об этом необычайном наряде, и сам профессор сказал: «Опять прилетела к нам русская канарейка».
Иван Петрович очень сожалел, что не мог найти носильщика, выручившего его в первый раз.
Сам Иван Петрович не любил вспоминать об успехе своего туалета, тем более что эта пара оказалась весьма и весьма непрактичной. Она быстро мялась и пачкалась, а после стирки потеряла свой яркий цвет, так радовавший хозяина.
Хотя первое время Ивана Петровича не жаловали, но вскоре как сам профессор, так и остальные сотрудники привыкли к его своеобразной речи и не могли не оценить его обширные научные познания. Во вторичный свой приезд Иван Петрович был встречен в лаборатории любезно и дружески.

Карл Людвиг. 1874 г.
На фотографии дарственная надпись на немецком языке: «1874-снято. Уважаемому другу Павлову на память. Людвиг.»
Ассистентом у профессора Устимовича Иван Петрович пробыл до окончания Военно-медицинской академии. И здесь он опоздал опять на год, окончив в 1879 г., вместо 1878 г.
При окончании, в числе избранных врачей, Иван Петрович был отправлен на два года для усовершенствования при академии. По окончании этих двух лет за свое сочинение об иннервации сердца он получил золотую медаль и был командирован на два года за границу, где работал вновь в Бреславле у Гайденгайна и в Лейпциге у Людвига23.
Собственно, я могу лишь весьма мало рассказать об университетской жизни Ивана Петровича, так как сам он терпеть не мог говорить о себе, и то немногое, что мне известно, я почерпнула от его приятелей. Во все время нашего знакомства никогда и никто не говорил нам о научных заслугах Ивана Петровича. Ни я, ни Кия ничего не знали ни о том, что он за свои работы получил золотые медали в университете и в академии, ни об его оставлении при академии, ни о возможности получить заграничную командировку. Иван Петрович не хотел иметь в наших глазах преимущество перед своими приятелями. Сам он сообщил мне все это, только будучи моим женихом.
Приятелей у Ивана Петровича было человек шесть-семь. Они иногда делились между собой книгами и обсуждали все прочитанное и происходящее в жизни. Из них Иван Петрович был самый начитанный, но и самый горячий спорщик, причем был очень находчив, что называется, не лазил за словом в карман. Обладая блестящей памятью, он мог цитировать на память целые страницы из статей Писарева, из любимых его книг «Физиология обыденной жизни» и из «Самодеятельности».
Его приятели всегда поражались, что он не знал устали ни от каких умственных занятий. У него была необычайно широкая фантазия, увлекавшая его на построение новых теорий и взглядов на разные научные вопросы. Но ничто не мешало ему через некоторое время каяться перед приятелями в случае несостоятельности этих теорий или выводов. За подобную чистосердечную самокритику и за публичное покаяние все его очень любили и ценили.
С братом своим, который был годом моложе его, он жил чрезвычайно дружно. Эта дружба продолжалась до самой кончины брата. Дмитрий Петрович – ассистент Менделеева, а впоследствии профессор химии Сельскохозяйственного института в Александрии – был человеком более спокойным и уравновешенным. Спорить он не любил, но высоко ставил и ценил ум старшего брата и наслаждался научными беседами с ним. Взамен этого, Иван Петрович всегда наслаждался веселым остроумием Дмитрия. Оба они горько сожалели о преждевременной утрате третьего брата – талантливого зоолога. Нужно сказать, что целое поколение в их семье вымерло. Уцелели только двое последних – брат и сестра. Первый был моложе Ивана Петровича на 15 лет, а вторая на 25 лет.

Дмитрий Петрович Павлов
Из университетской жизни Ивана Петровича нельзя не рассказать о следующем «эксперименте». Решил он на самом себе проверить и испытать явления «опьянения». Купил – не помню хорошо – бутылку или полбутылки рома, сел у себя в комнате перед зеркалом, с одной стороны положил тетрадь и карандаш, а с другой поставил бутылку рома и стакан. Очень уж его интересовало, какие такие ощущения привлекают людей к выпивке.
Начал он пить, следя за выражением своего лица в зеркале и в то же время прислушиваясь к ощущениям, чтобы ничего не пропустить и все занести в тетрадь. Но удалось записать ему только о том, что глаза у него посоловели. Затем больше он ничего не помнил, записей никаких не сделал, а очнулся уже, лежа на полу. Голова трещала, во рту был пренеприятнейший вкус, и испытывал он такое тяжелое, угнетенное состояние, которого в жизни до этого никогда не испытывал и которое впоследствии никогда не повторялось. Вот тебе и радости пьянства! Стоит ли из-за таких неприятных ощущений портить свое здоровье и терять драгоценное время жизни?

