
The Soccer Coach
TRAINING AND GROWTH
Through training, improvement of motor skills is pursued. Some skills can be trained and improved; others can be educated and transformed. We have already said that it is not possible to intervene on one of them without affecting positively or negatively the others. In sports games, the influence of the various abilities on the effectiveness of the sporting gesture is significant; this fact produced the notion of “regime of manifestation”. The regime of manifestation represents the way of manifesting of a motor capacity (e.g. resistance in speed regime, speed in strength regime); it also represents the way to manifest itself in the mixture of training factors (e.g. physical preparation in the technical regime, technical preparation in the tactical regime).
The components of the physical-motor preparation are:
- general and multilateral physical preparation, which is carried out in a particular and comprehensive way; it is particularly aimed at the great functions of the organism and is very suitable for young people;
- the specific physical preparation, which is based on the functions and motility of each sporting game corresponding to the demands of the competition; to be achieved after the youth preparatory cycle.
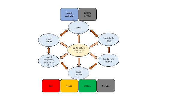
The figure shows that the player's performance or rather his efficiency in a competition depends on multiple skills, abilities and qualities that influence each other.

Components of the player's performance capabilities (Weineck-Erlangen, 1994)
The figure shows that the player's performance or rather his efficiency in a competition depends on multiple skills, abilities and qualities that influence each other.
In the performance structure represented in the previous figure, conditional abilities are fundamental because they provide the basis for a technical, tactical and psychic performance that is stable during the competition (Stiehler-Kinzag-Döbler, 1988).
To seriously address the problems of training you have to set three tasks: The first is to define the dominant physical qualities in soccer:
- the resistance in force regime;
- the speed (acceleration);
- the dexterity (ability to learn and execute complex movements quickly).
With the second, define the characteristics of the specific effort required in the game of soccer. Physical effort is generally characterized by the following parameters:
intensity;
duration;
complexity;
metabolic processes for energy production.
From the intensity point of view, the effort can be:
Intensity Heart rate (Beats/min) Respiratory rate Acts per minute
Maximum Exceed 210 Exceed 40–50
Maximal Between 200 – 210 Between 35– 40
Sub-maximal Between 180 - 200 Between 30 – 40
Great Between 120 - 180 Between 25 – 35
Moderate Below 120 Below 25
The intensity of the physical exercise must be related to the age of the subject; for adults it is advisable to consider the maximum pulsation frequency to be achieved respecting:
Cooper's formulas:
max HR = 220 - age for women
max HR = 205-(age divided by 2) for men
or Karvonen’s formula: max HR = 220 – resting frequency
or better yet, Tanaka's formula: max HR = 208 - (0,7 times age)
We must remember that:
- between 50-60% of max HR, a moderate work is carried out;
- between 60-70% of max HR, a great work is carried out (also called cardio-training);
- between 70-80% of max HR, an aerobic sub-maximal work is carried out close to the limit;
- between 80-90% of max HR, a maximal anaerobic work is carried out;
- over 90% is achieved a maximum work (not recommended).
From the duration point of view, the effort can be:
short or long;
continuous or variable;
with or without interruption.
From the complexity point of view, the effort can be:
simple (e.g. marathon);
complex (e.g. soccer).
From the point of view of metabolic processes of energy production, the effort can be:
aerobic;
anaerobic;
mixed.
For soccer, the specific effort is considered:
For intensity:
- sub-maximal (heart rate180/200 - resp. rate30/40)
For duration:
- variable with numerous interruptions
For complexity:
- complex since it uses different physical qualities (speed, force, etc.), technical actions, tactics, with situations of physical confrontation.
For metabolic processes:
- mixed, with considerable anaerobic alactacid commitment
The third operation is to establish the growth and the decrease of the efforts during the training
Basically, to establish the training plan and the physical training program.
The central objective of all soccer training must be to improve the operational capabilities of the player. (Bisanz-Gerisch, 1990). This statement serves to reduce the importance of condition factors to avoid overestimation and excessive undervaluation in training. In targeted soccer training we will try to encourage an exercise of speed of action that is oriented to the practice of the game always taking into account all the mental, physical, technical, tactical and social performance factors. The following quotes show that a specific theory of soccer training must be based on the demands of the competition and that the training of the condition must be assimilated to the practice of the game or possibly be integrated with it.
“The best teacher for training is the competition” (Cramer, 1987).
“From the competition we understand what we have to train” (Krauspe-Rauhut-Teschner, 1990).
“If the competition is the best training, it is also true that a good workout must necessarily have the nature of a competition” (Northpoth, 1988).
“The secret of soccer is always in the training session” (Beenhakker, 1990).
“The central objective of every soccer training must be to improve the player’s ability to act” (Bisanz-Gerisch, 1990).
From these quotes it appears that the soccer training of the condition must be assimilated to the practice of the game or possibly be integrated with it. Therefore training is not an end in itself but it follows the objective of “improving the ability to play and to optimize the ability to act”.
If on the one hand we want to reduce the importance of the factors of physical condition, on the other hand it will be appropriate to encourage in soccer training an exercise of speed of action that orients the practice of the game keeping in mind all the factors of performance at a technical-tactical and psycho-social level. This means that it is necessary to give more importance to training close to the practice of the game with more and more specialized methods and means. (Lottermann, 1990).
COACH MUST 1) Know athletes well and work to constantly improve their learning and training. 2) Analyze with the athletes and the managers the reasons for the success and the causes of the poor results. 3) Contribute to the formation of the group, sense of responsibility and respect. 4) Encourage athletes to follow a regular workout. 5) Worry about the health of athletes. 6) Inculcate in athletes a sense of attachment to the team colors and the respect of social ownership. 7) Encourage athletes to participate with commitment to each training. 8) Take care of their own professional update. 9) Keep a daily training record. 10) Prepare the training in order to arouse the interest of the players for physical, technical and tactical exercises.TRAINING OF YOUNG PLAYERS
It is opportune to dwell first on the most serious errors that are committed with regard to the goals of youth training.
The first mistake is to relate the young to a reduced image of the adult without considering that he has a personality still in training, ways of thinking still evolving and above all completely different physique and abilities. Adult training cannot be transferred to the youth sphere, perhaps only by paying attention to reducing the quantity and intensity.
The increase in physical capacity cannot be proposed in the same way for young people and adults, indeed there must be further differentiation even in the same youth field, according to age groups.
Lead, for example, a cycle of training for 12-13 year olds (very young) with the aim of achieving maximum performance to achieve immediate successes; it means distorting the spirit of training itself; in fact, the boy must be led gradually and in small steps and over the years towards the desired return.
A preparation too fast and early, which is usually always linked to achieving ambitious goals for adults, will give significant results in the short run, but it certainly causes damage that almost always are irreversible.
When young people and adolescents in particular are subjected to an excessive physical and psychological burden, their motivation for what they are doing decreases; their desire diminishes until they reach a real refusal in the face of the first failures. So you can understand how many times the young players after training with their team, find themselves (in the oratory, in the yard or in open spaces) to finally play soccer.
A graded and targeted workout leads to a higher degree of physical and athletic preparation in adulthood and keeps it stable longer over time.
At the end of the youth cycle the player must:
have reached a correct physical maturation;
have acquired a complete technical background;
have acquired a correct tactical sense;
have developed the so-called “qualities of will” indispensable to obtain lasting results, that is:
availability for group work;
collaboration spirit;
willingness to learn and work;
awareness of improvements through commitment;
desire to emerge.
These qualities act positively not only in sports, but they are a great help to face life and the difficulties of every day.
Alongside these primary objectives, we must consider other aspects that are of great importance for the training of young people:
- maintenance and care of health and personal hygiene;
- the organization and employment of free time;
- the game of soccer and its training must remain in second place with respect to school or work;
- training must not involve risks to the health and future growth of the young person;
- joy and serenity must always be placed in the foreground: therefore avoid tiring, monotonous and repetitive workouts (this does not mean that you cannot repeat exercises already carried out);
- young people must always be able to draw constructive and socializing experiences from training;
- along with soccer young people must be able to pursue other interests especially at a cultural level.
The coach of the youth sector must know how to recognize a potential soccer player by evaluating his skills and competences related to:
TECHNIQUE:
- global attitude to movement;
- sensitivity to ball contact and skill in its control;
- good attitude to defend the ball in certain game situations.
TACTICS
- sense of orientation;
- promptness in the ability to judge on the advance planning of offense and defending play moves.
PERSONALITY QUALITIES:
- ability to impose himself;
- resoluteness of purpose;
- constancy of will;
- good social behavior;
- modesty in knowing how to put oneself at the service of others.
PHYSICAL CHARACTERISTICS:
- physical constitution which reveals an adequate and regular development;
- potential athletic skills.
Training young people means above all being able to correctly implement all the phases of the general education strategy:
- knowledge of the student in reference to his motor development;
- knowledge of educational problems in different age groups;
- continuous evaluation of the variations induced in the personality and maturation of the young, from the environmental influence and from the physical-motor educational action.
Especially for young people up to 14/15 years, the coach must follow as closely as possible the principle of versatility.
The versatility is the main way to make the students undertake a serious, correct and valid start up to the sport; It requires:
- analytical interventions (development of auditory and visual perception, sensory-motor coordination, of fine movements);
- global interventions (multivariate sequences, mixed paths, multipurpose games, team games);
- timely interventions (the right thing at the right time).
Effects of some sports on young people
SPORTEFFECTswimmingIncrease of laxityrunningLimitation of mobility in some jointsTennis-fencingAsymmetrical trainingsoccerLower limb imbalances(G. Frohner, 2002)
This would lead us to think that all these activities can guarantee a complete development of the individual.
This is not true if we do not organize the activities so that they are integrated with each other without one being predominant over the other. Reason for which it is always advised, with regard to the formation of a soccer player, to implement multi-purpose activities especially in prepubescent and puberty age regardless of the sport that the individual is practicing. It is therefore important that the training proposals are inclusive of all factors (without forgetting which the main activity is)
COACH RESPONSIBILITIES
Many coaches, because they offer their time for free, think they’re not responsible for the growth and health of the guys who train, but only for the sporting result of their action. The coach of youth teams is instead considered responsible for the psychological damage that can cause to young people and especially the physical damage caused by negligence or non-knowledge: managers (co-responsible) should remember to always inform the coach of his responsibilities before start his work.
It would be important at least to know that there are phases of growth in which different characteristics and coordination skills are developed; they’re called SENSITIVE PHASES
Sensitive phases
Stages of greater sensitivity of different motor skills and psychophysical qualities in the ages of six to fifteen.
Between 5 and 9/10 years the basic motor schemes are achieved; precision in movements has increased
Between 6 and 8 years improves balance quickly
Between 7 and 10 years improves speed of movement
Between 8 and 10 years the attitude to predict the speed and direction of moving objects grows
Between 9 and 10 years the maximum step frequency is reached
Between 9 and 11 years advances in sensory-motor coordination (eye-hand and eye-foot general dynamics) are obtained
Between 11 and 12 years the development of lateralization is completed
Between 12 and 18 years the muscle force doubles; for girls after 13 it does not substantially increase
Up to 14 years avoid passive mobility exercises, practically those performed with the help of others
After 10 years training for muscle stretching and mobility begins
Phases of sports training
Before listing the various phases of sports preparation it is necessary to remember that the chronological ages indicated are purely schematic; in the juvenile preparation it is much more serious and correct to consider the biological ages of the various subjects.
Stages or levelsAll sports activitiesSoccer in particular6-10 yearsPreliminary general preparationMe and the ball10-13 yearsBeginning for starting-up sportMe, the ball, the partner13-15 yearsTraining specialized in a sportMe, the ball, the partners, the opponents15-18 yearsSport improvement:1. Area of the first great successes;2. Zone of optimal possibilities;3. Zone of stabilization of maximum performance.The teamThese indications are important in order to establish what the training proposals are and to be able to plan the activities
Principle of the finalized load
Training phasesGeneral motor trainingSpecific conditional trainingSpecial trainingcompetitionsBasic training8-10 years30%20%40%10%Construction training 10-13 years10%25%45%20%High level training 13-1510%20%35%35%Very high level training 15-180%25%35%40%(Schonborn, 1984)
The road to be followed in youth training is to gradually increase the load. The training stimuli must be applied progressively and appropriately to development.
The recommended methodological sequence is to increase:
- first the frequency of training (defined as number of sessions);
- then the volume (defined as quantity of work);
- finally the intensity (defined as execution and loading speed).
(Ehlenz, Grosser, Zimmermann, 1983)
EXPLORATIONexperimentationSETTINGassimilationSTABILIZATIONautomation8-12 years13-15 years16-20 yearsTactical feeling and technical abilityTactical and technical behaviorTactics (sense of position) and techniqueAccording to Martin (1982) sensitive phases find their moments of greater improvement in the ages indicated by the following diagrams.

It is not possible to train the coordinative and conditional abilities that have the same effectiveness at any age: no capacity can be exercised in the same measure at any age (Israel 1976).
With entry into puberty, there are decreases in performance or stagnation in the coordinating field (Sharma, 1993).
In boys with delayed development, are found coordination results better than those with early or normal development.
The periods of development in which trainability is very favorable for a certain motor capacity or class of sporting tasks (for example development of joint mobility, improvement of sporting technique), should be considered as sensitive phases for that class of tasks. We must pay close attention to the fact that there is an equal sensitivity between adequate and inadequate training methods. If you do not use the most favorable childhood years for the formation of coordination and sports technique, or you allow them to form wrong athletic behavior, the negative consequences will certainly be more conspicuous and therefore more lasting than in other periods.
Let's analyze what are the skills to be developed in the young athlete
Neutral capacity
Aerobic resistance
It is possible to develop it from pre-school age to be continued in the subsequent evolutionary stages, until reaching the period of "thrust" puberty that according to current knowledge seems to be the most favorable.
Early capacities
Coordinative
Rapid reaction and motor frequency
Articular mobility
Motor learning (with learning tasks that do not require high assumptions of maximum force or relative force),
Intermediate capacities
Toward the end of the primary school period and throughout the first pubertal phase, they should be considered with increasing attention:
Articular mobility
Quick force
Force resistance (in natural load)
Speed of movement, of locomotion and acceleration,
Late capacity
Maximum force
Anaerobic resistance
Quick force against oppositions
Resistance to force against oppositions.
Growth, development and maturation are terms that describe the changes that occur in the body until reaching adulthood:
Growth refers to an increase in the overall size of the organism or any part of the body.
Development refers to the differentiation of cells following functional specialization lines and the skills achieved in dealing with situations (skills, abilities, personality).
Maturation refers to the process of achieving the biological condition of adulthood and complete functionality; takes place in a long time, refers to:
- chronological age;
- skeletal age;
- state of sexual maturation. Physiological maturity in girls occurs 2-3 years earlier than boys.
Synthetically the indicators useful for determining the growth of the young are:
Growth Body size
Development Acquired skills
Maturation Biological conditions
Specialists in the growth and development sector have spent a lot of time studying the changes in stature and weight that accompany growth. Growth in height is very rapid in the first two years of life,
At 2 years the child reaches 50% of his height as an adult. The rate of growth is then much slower in childhood, but just before puberty the stature increases dramatically,
the peak of the growth rate occurs:
- about 11,4 years for girls;
- about 13,4 years for boys;
the achievement of the final height occurs:
- about 16-17 years for girls;
- about 18-20 years for boys;
The peak of body weight increase occurs:
- about 12.5 years for girls;
- about 14,5 years for boys;
Bones, joints, cartilages and ligaments form the support of the body structure; bones provide muscle insertion points, protect delicate tissues and represent calcium and phosphorus deposits. Between 14 and 22 years membranes and cartilages are transformed into bone. In an equally long time, between 13 and 20 years, the complete ossification of the different bones takes place. The prepubescent age is the most suitable for strengthening the bones in response to the stimulus of physical activity.
Muscle mass increases regularly from birth to adolescence following weight gain. The girls reach the maximum of muscle development between 16 and 20 years, boys between 18 and 25.
But we will talk about all these topics in a more specific way when we deal with the various motor skills.
For information, I report two graphs on the frequency of injuries to the back and knees in the young age caused by inadequate training. Age between 10 and 18 years



