
Как руководить отделом
И наконец, риски, которые вошли в категорию маловероятных и малозначимых, не заслуживают особого внимания, так как существенно не влияют на ход и результаты проектов и вероятность их крайне низкая.
Таблица 9. Оценка рисков по принципу «Значимость/Вероятность»

Итак, теперь у каждого менеджера проекта и у руководителя-стажера есть карта рисков – своего рода приборная панель для минимизации последствий «непредвиденных» обстоятельств.
Совместно с руководителем-стажером мы приняли важное правило – при утверждении устава проекта обсуждать с каждым менеджером проекта, как именно будет выполняться та или иная задача. Это необходимо для того, чтобы контролировать не только результат, но и способ его достижения. Зная технологию выполнения задач, руководитель может своевременно скорректировать действия подчиненного и предложить или выработать совместно наиболее эффективный вариант. В нашем случае это было важно, поскольку срывы сроков проектов имели место даже у менеджеров с большим опытом работы. В дальнейшем при наведении порядка и укоренении принципов регулярного менеджмента процедуры контроля предполагалось изменить с учетом принципов ситуационного руководства. Об этом пойдет речь ниже.
Мы установили еще одно важное правило. Не реже одного раза в неделю руководителю-стажеру необходимо встречаться с каждым менеджером проекта и обсуждать достигнутые результаты. Причем эти встречи не должны носить сугубо отчетный характер. Руководителю-стажеру важно давать квалифицированную обратную связь каждому менеджеру проекта, побуждать его делиться трудностями, с которыми он сталкивается, выделять проблемы, мешающие эффективной работе. Это тоже один из способов минимизации рисков, приводящих к снижению эффективности работы проектной команды.
Еще один инструмент управления для руководителя-стажера, который мы ввели в практику оперативного управления, – делегирование. Мы определили полномочия принятия решения в различных ситуациях. За основу мы взяли составленный нами перечень всех рисков и негативных ситуаций, которые могут «вмешаться» в нормальный ход реализации проектов. Затем мы разделили все ситуации на две группы: типовые и экстренные. К типовым мы отнесли ситуации, которые не требуют индивидуальных, нестандартных решений и находятся в зоне ответственности менеджера проекта. Кроме того, действия в некоторых типовых ситуациях, как правило, уже определены в «неприкосновенных» законодательных актах компании, например, в политике, процедурах, регламентах, правилах, инструкциях и т. д. Подобного рода типовые ситуации не предполагают вариативности, нужно просто действовать по установленному стандарту или нормативу. К экстренным мы отнесли ситуации, решение по которым может принять только руководитель отдела, так как подобного рода события требуют индивидуального подхода и/или особых полномочий.
В результате проведенного анализа у нас получился перечень типовых и экстренных ситуаций (Таблица 10).
Таблица 10. Перечень типовых и экстренных ситуаций

Итак, в результате внедрения всех описанных в пятом действии процедур мы существенно снизили зависимость от «непредвиденных» ситуаций и улучшили качество планирования.
8. Действие шестое. Улучшаем качество контроля
Победа ждет того, у кого все под строгим контролем, – люди почему-то называют это удачей. Поражение ждет того, кто вовремя не предпринял меры предосторожности, – это принято называть невезением.
Неизвестный авторТема контроля заслуживает особенного внимания. Очень часто контроль воспринимается руководителями как процесс проверки «как в итоге получилось». И, увы, при таком контроле полученный результат, как правило, не соответствует ожиданиям. Для того чтобы контроль выполнял свою основную функцию, необходимо реализовывать его в комплексе с остальными элементами цикла управления: планированием, организацией, координацией, мотивацией.
Ценное понятие:
Контроль в системе менеджмента – это одна из функций управления, которая заключается в сравнении результатов работы с планами, нормами и стандартами, а также в устранении возникающих отклонений от эталонного значения.
Ключевым в контроле является сравнение с эталонным значением. Если нет объекта для сравнения (нет идеала или образца) – контроль не имеет смысла. Получается, что, если руководитель не задал стандарт выполнения той или иной задачи, он должен быть готов принять риски несоответствия выполненной работы своим ожиданиям.
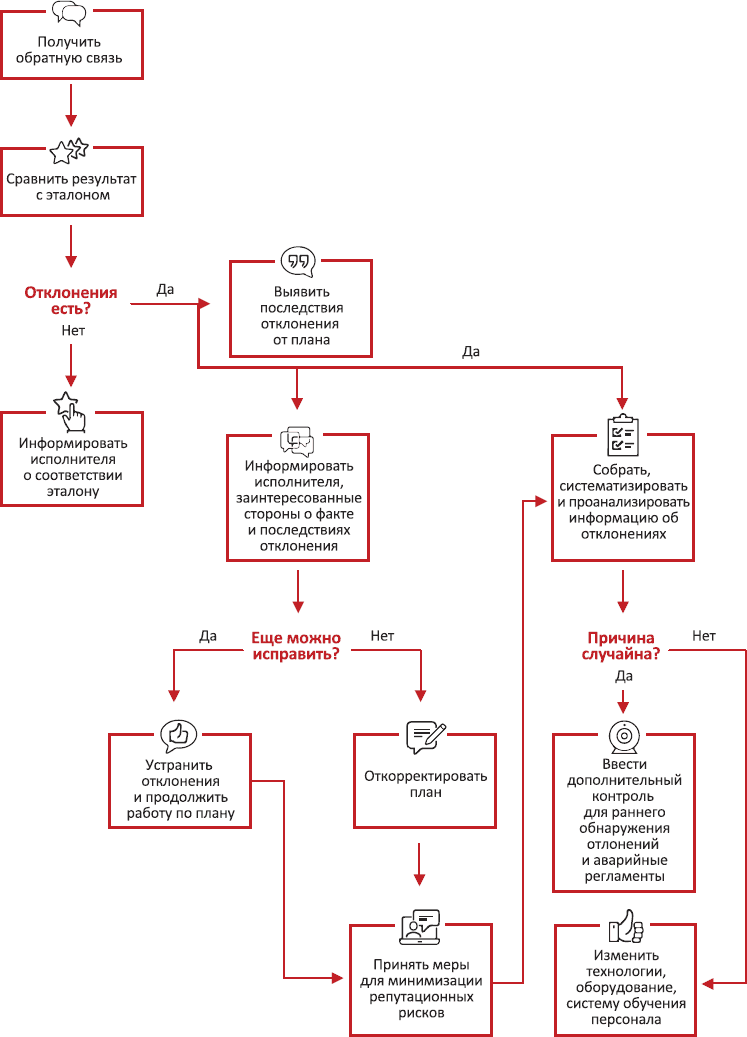
Мы рассмотрели различные варианты контроля и их последствия. На рис. 4 представлен вид контроля, названный нами «плохим».

Рис. 4. Алгоритм «плохого» контроля
Как видно из рисунка, подобный контроль не решает проблему и не приводит к ее устранению в будущем. Поэтому мы решили внедрить в практику управления алгоритм «хорошего» контроля (рис. 5).

Рис. 5. Алгоритм «хорошего» контроля
Мы определили, что смысл контроля в деятельности нашего подразделения, а именно в управлении проектами, – своевременно выявить отклонения, которые могут привести к недостижению запланированных проектных показателей, и осуществить корректирующие мероприятия. На рис. 5 показано, что в случае если исправить ситуацию невозможно, мы вынуждены будем откорректировать план и принять меры для того, чтобы с минимальными потерями выйти из этой ситуации и снизить репутационные риски. В нашем случае серьезным риском является неисполнение договорных обязательств с клиентами. Поэтому для предупреждения подобных неблагоприятных событий мы решили расставить большее количество контрольных точек. Контроль по промежуточным точкам существенно снижает вероятность невыполнения в срок взятых на себя обязательств.
С помощью наглядной схемы мы обсудили методологию расстановки промежуточных контрольных точек (рис. 6).

Рис. 6. Расстановка контрольных точек
Мы определили, что в ходе каждого проекта существует некий временной или событийный период, после которого уже ничего не возможно изменить. Это точка невозврата, или «все пропало», «опять не успели», «ой, что сказать клиенту» и т. д. При планировании проекта подобные «критические» периоды необходимо предупреждать. Для того чтобы не попасть в точку невозврата, следует осуществить контрольную процедуру (промежуточный контроль) заблаговременно. Время от промежуточной контрольной точки до точки невозврата должно быть достаточным для того, чтобы откорректировать действия и предпринять все необходимые для устранения неблагоприятного события мероприятия.
Количество контрольных точек для промежуточного контроля руководитель отдела определяет самостоятельно. В качестве общих практических рекомендаций мы решили использовать следующие.
• Чем ниже квалификация членов проектной команды и/или опыт управления проектами у менеджера проекта, тем больше контрольных точек.
• Чем значительнее последствия рисков, тем больше контрольных точек.
• Если работу выполняют новые внешние подрядчики – промежуточный контроль должен быть более тщательным.
• Чем масштабнее проект (большая зависимость между вехами проекта, этапы проекта невозможно реализовать параллельно, только последовательно, большие финансовые потери в случае невыполнения запланированных показателей и т. д.), тем больше контрольных точек.
Руководитель-стажер расставляет контрольные точки, чтобы проверять основные показатели по всем проектам отдела. Каждый менеджер проекта расставляет собственные «маяки» в рамках своего проекта.
В случае возникновения отклонения менеджер проекта проводит анализ причин неблагоприятного события и принимает решение (если у него имеются соответствующие полномочия) либо инициирует принятие решения, обратившись к руководителю отдела.
Общее правило реагирования на сбои такое: сначала необходимо определить, была ли случайной данная проблема, выявить корневую причину, а затем разработать план мероприятий по устранению (обучить, изменить технологию и т. д.). Для того чтобы не держать в голове информацию по сбоям, мы решили фиксировать специальным образом все инциденты, назначать ответственных за их устранение лиц, определять срок и необходимые ресурсы для ликвидации помех. Наглядно это изображено в Таблице 11.
Мы установили еще одно важное правило, которое позволило не «наступать на одни и те же грабли» и не заниматься исправлением повторяющихся однотипных ситуаций. Способ простой, но эффективный: проводить регулярную работу над ошибками путем анализа удачных и провальных практик. Собранная таким образом информация по сбоям и отклонениям формирует базу знаний – основу для обучения сотрудников. Управленческая выгода заключается в том, что сотрудники учатся на чужих недоработках, внедряя лучшие практики и избегая повторения чужих промашек.
Вот как выглядит подобная база знаний (Таблица 11).
Таблица 11. База знаний по устранению сбоев

Для облегчения процесса планирования и контроля мы использовали специальный программный продукт по управлению проектами. Сегодня существует огромное количество автоматизированных систем, упрощающих проектный менеджмент. Однако не стоит забывать, что любое программное обеспечение – это инструмент, позволяющий автоматизировать правильно смоделированный бизнес-процесс. При отсутствии управленческой логики автоматизация бессильна.
В моей практике были случаи успешного управления проектами без применения программного обеспечения (с использованием начерченного на флип-чарте плана-графика и самоклеящихся стикеров), а также с применением различных программных продуктов. Результат проектов, позволю себе это отметить, зависел скорее не от наличия программы-планировщика, а от реализации системных принципов управления (планирование – организация – мотивация – координация – контроль). Хотя, безусловно, хороший и простой программный продукт очень облегчает регулярный менеджмент.
Итак, в ходе шестого действия нашего кейса мы внедрили систему контроля как элемент цикла управления.
9. Действие седьмое. Определяем механизм коммуникаций
Когда один из нас падает, он падает за тех, кто идет позади, предупреждая о камне преткновения. Он падает и за тех, кто идет впереди, за тех, которые хотя и шагают быстрее и увереннее, но не убрали камень…
Х. ДжебранВзаимодействия сотрудников в процессе выполнения ими рабочих задач (или коммуникации, как принято называть) являются одним из объектов управления руководителя. Общение сотрудников может быть как средой для возникновения конфликтов, так и инфраструктурой для достижения организационных целей. Поэтому руководителю необходимо управлять коммуникациями сотрудников, направляя все взаимодействия в нужное русло.
Для начала мы установили, что механизм коммуникаций, который нам необходимо внедрить, должен отражать все способы взаимодействия между сотрудниками отдела и/или другими заинтересованными сторонами по вопросам, связанным с выполнением служебных функций. Коммуникации внутри отдела могут быть письменными и устными. Очень важно было найти баланс между соотношением устных и письменных взаимодействий сотрудников по различным вопросам, связанным с совместной работой.
Для того чтобы деятельность структурного подразделения была эффективной, нам необходимо было создать такую систему коммуникаций, которая позволила бы, с одной стороны, облегчить взаимодействие сотрудников, сделать его более простым, обеспечить скорость принятия решений. С другой стороны, возникающие в ходе общения сотрудников договоренности и принятые решения должны быть реализованы. Поэтому мы выделили два типа взаимодействий: для принятия и/или выработки решения в ходе устных коммуникаций и требующие обязательного письменного согласования и утверждения.
Ранее при описании бизнес-процессов и организационной структуры мы уже определили полномочия сотрудников отдела. Разрабатывая механизм коммуникаций, нам необходимо было определить, в какие сроки и какая информация должна быть получена внутри отдела или при взаимодействии с представителями других служб компании. Для того чтобы руководителю-стажеру было проще разобраться с таким объемом информации, ничего не упустить из виду и обеспечить эффективные коммуникации в отделе, мы отразили все взаимодействия в виде таблицы (Таблица 12).
Таблица 12. Механизм коммуникаций в рамках структурного подразделения

Итак, у нас опять получилась наглядная картина всех связей сотрудников отдела. На основании данных этой таблицы мы смогли оценить общий объем документооборота и проанализировать целесообразность формирования тех или иных документов.
Разработка механизма коммуникаций дала возможность четко определить сроки предоставления информации, а значит, сэкономить время на поиск и предоставление информации. Например, если статус каждой задачи проекта своевременно отмечен исполнителем в учетной системе (это как раз тот случай, когда программный продукт по управлению проектами очень помогает), то все заинтересованные лица могут использовать эту информацию для дальнейшей работы. Соответственно, руководителю отдела нет необходимости тратить время на запросы о предоставлении отчетов о ходе выполнения тех или иных задач.
Что касается устных коммуникаций, то мы установили следующее правило. Устные коммуникации используются во всех случаях, когда необходимо согласование различных точек зрения, выработка нестандартных решений, уточнение каких-либо деталей, то есть во всех случаях, когда важно лучше понять друг друга и исключить сопротивление и/или противодействие, а также снизить риски различного понимания одной и той же задачи всеми заинтересованными лицами. Но принятое в ходе устных обсуждений или дебатов решение должно быть зафиксировано на бумаге с соблюдением всех формальных процедур. А именно: сроков, ответственных, ознакомлением под роспись.
Еще одно важное правило было установлено нами в части письменных коммуникаций. Для ускорения согласования тех или иных вопросов можно общаться друг с другом письменно (электронная почта, корпоративный чат, иные средства передачи информации в современных «гаджетах»). Но если решение обсуждаемого вопроса затягивается ввиду каких-либо причин, необходимо переходить к устному взаимодействию с целью принятия эффективного решения в максимально короткие сроки. Длительная переписка, не приводящая к решению вопроса, не допускается.
Введение данного правила позволило нам устранить существующую в отделе ситуацию, когда письменное обращение одного сотрудника к другому превращалось в длительную письменную дискуссию, не нацеленную на решение поднятой в переписке проблеме. Происходило это по разным причинам: иногда из-за нежелания решать проблему, а в некоторых случаях просто из-за недопонимания сути информации-запроса. Письменная коммуникация имеет определенные ограничения. В устной речи собеседники имеют возможность управлять дискуссией, в том числе с помощью уточняющих вопросов, невербальных средств общения. Это позволяет сразу конкретизировать запрос и прийти к какому-то решению. Письменная коммуникация требует очень четкого изложения характера вопроса. Принцип «Если существует нечто, что может быть истолковано неверно, то оно будет обязательно неверно истолковано» письменная коммуникация усугубляет.
Мы довели до сведения сотрудников, что поведение, направленное на решение проблем, является одобряемым, поощряемым и должным. Затягивание вопросов, в том числе путем пространных рассуждений или отписок, не только не поощряется, но и жестко карается. В дальнейшем должное поведение нашло отражение в системе стимулирования.
Итак, в ходе седьмого действия мы закрепили важнейшие принципы взаимодействия сотрудников, в результате чего сократилось количество конфликтов и персонифицировалась ответственность сотрудников за действия и/или бездействия, связанные с предоставлением информации друг другу.
10. Действие восьмое. Определяем цели проведения собраний
Мы собираемся потому, что люди, занимающие различные должности, должны сотрудничать друг с другом в интересах выполнения поставленной задачи. Мы собираемся потому, что знания и опыт, необходимые в особой ситуации, должны быть синтезированы из знаний и опыта нескольких личностей.
П. ДрукерОдной из форм устных коммуникаций являются собрания. Остановимся на этом подробнее, так как от эффективности собраний зависит качество принятых управленческих решений.
В практику управления мы внедрили так называемые сессии развития – собрания отдела (либо целевые собрания с приглашением заинтересованных лиц – представителей других структурных подразделений организации) для решения каких-либо общих задач. Мы сформулировали цели совместных встреч с помощью нашего «любимого» продуктного подхода. Результатом любого собрания, продуктом встречи должно быть какое-либо изменение, повышающее эффективность работы отдела. Это может быть изменение технологии, изменение поведения сотрудников и т. д. Инвестиции рабочего времени в собрания должны приводить к получению управленческой прибыли. Таким образом, практически любое собрание – это мини-сессия развития, так как на выходе у нас образуются конкретные улучшения или изменения.
Методологически сессия развития проводится в форме групповой встречи заинтересованных сторон, или так называемой временной рабочей группы. Состав рабочей группы формирует руководитель отдела. Каждая сессия должна быть заранее спланирована и подготовлена. Результат собрания обязательно должен быть зафиксирован в виде документа, обязательного для исполнения.
Польза от сессий развития заключается в том, что на подобных мероприятиях руководитель может «вытащить» все полезные идеи из голов сотрудников, отфильтровать их и принять правильное решение с учетом различных факторов. Часто бывает так, что исполнителям на местах виднее, каким образом можно решить ту или иную проблему, так как они постоянно «в гембе»[5], как говорят японцы. А руководителю, чтобы разобраться, нужно спуститься «в народ», выяснить детали. В ходе группового обсуждения тех или иных общих организационных вопросов удается гораздо быстрее представить существующую ситуацию целиком. Вторая безусловная выгода сессий развития заключается в том, что сотрудники охотнее исполняют решения, принятые с их участием. А это напрямую влияет на эффективность.
Итак, нам предстояло определить, какие виды собраний (или сессий развития) нам необходимы. Исходя из того, что отчетность по проектам в виде показателей всегда есть в программном продукте и у руководителя-стажера имеется возможность в режиме онлайн отслеживать выполнение плановых показателей, острой необходимости в проведении отчетно-контрольных собраний мы не увидели. В случае отклонения от нормы либо рисков отклонения от эталона можно решить тот или иной вопрос отдельно с каждым менеджером проекта, не забыв потом пополнить «базу знаний». Гораздо важнее собираться для обсуждения совместных задач, позволяющих вырабатывать полезные для всего отдела решения. Рыночные условия, в которых наша организация достигает своих целей, требуют новых подходов к проведению деловых собраний. Для того чтобы предлагать рынку интересные креативные концепции, руководителю отдела необходимо создать условия для конструктивного взаимодействия сотрудников и добиться генерации новых, нестандартных идей. Руководитель должен обладать навыками управления групповой дискуссией и владеть методами принятия коллегиальных решений, позволяющими при меньших затратах времени и эмоционального напряжения производить свежие, уникальные творения, чтобы приятно удивлять клиентов качеством производимого креативного контента. Мы определили, что собрания в нашем отделе необходимо проводить в тех случаях, когда существует необходимость в обмене информацией, в сборе различных точек зрения на тот или иной вопрос, в анализе трудных проблем и/или в необходимости принятия решений, которые требуют учета мнения или экспертных знаний сотрудников отдела.
Поэтому сначала мы определили цели и типы необходимых нам деловых встреч:
• мозговой штурм для выработки креативной концепции;
• решение какой-либо комплексной проблемы;
• собрание по вопросам обсуждения новых идей;
• подведение итогов проектов;
• информирование или инструктаж.
Затем мы установили правила проведения собраний, чтобы они проходили быстро и обеспечивали эффективность управленческих решений.
Мозговой штурм для выработки креативной концепцииПроведение мозговых штурмов являлось стандартной практикой работы в каждом проекте по созданию креативного контента. Руководителю-стажеру необходимо было повысить эффективность групповой работы. Поэтому мы установили правила проведения мозговых штурмов и довели их до сведения сотрудников отдела.
Вот какие правила у нас получились:
• Мы не ищем единственно правильное решение, мы ищем оптимальное для данной ситуации решение.
• Нам важно каждое мнение, так как чем больше различных взглядов, тем качественнее принятое решение.
• Мы используем только конструктивную критику, не переходя на личности, не пренебрегая мнением друг друга.
• Мы не боимся выглядеть глупыми, высказываем абсолютно все идеи, особенно приветствуем самые «бредовые идеи».
У каждого мозгового штурма должен быть выход – конкретное формализованное решение или предложение, требующее утверждения. Кроме того, мы внедрили определенный алгоритм подготовки к каждому мозговому штурму. Ответственное за проведение мозгового штурма лицо (это, как правило, руководитель отдела или менеджер проекта) заранее заявляет тему собрания, цели и, при необходимости, ставит конкретные задачи по подготовке мозгового штурма участникам. Например, проанализировать, какие решения уже есть на рынке, чтобы не изобрести в ходе мозгового штурма очередной велосипед. Или собрать информацию по какому-либо событию, явлению, объекту, лежащему в основе креативной концепции.
Таким образом, формализация и установление определенных правил для такого творческого процесса, как мозговой штурм, привели к тому, что время на проведение собраний сократилось, а созидательная энергия команды быстрее приводила нас к запланированному коммерческому результату.
Проблемные собранияАналогично порядку проведения мозгового штурма мы выработали правила организации собраний по решению каких-либо комплексных проблем. Под комплексной проблемой мы понимаем такую ситуацию, которая не может быть разрешена одним лицом, так как затрагивает интересы нескольких участников. Инициатором «проблемного» совещания может быть любой сотрудник, который столкнулся в своей работе с трудностью и не знает, как устранить возникшее противоречие, либо готов предложить свое видение выхода из данной ситуации. Исходя из понимания, что правильно сформулированная проблема является наполовину решенной, мы установили правило, согласно которому заявляющий о трудной ситуации должен четко сформулировать ее на бумаге, то есть вынести проблему «на носитель». Для того чтобы не тратить время на решение ситуативных, одноходовых вопросов, решение которых не требует аналитических усилий по выявлению причинно-следственных связей (например, закончился картридж в принтере или перегорела лампочка и т. д.), мы установили определенные правила изложения проблем. Подробно мы рассматривали это в разделе «Проводим проблемно-целевой анализ». Напомним, что суть метода заключается в анализе сложившейся ситуации путем получения ответов на вопросы:
• В чем конкретно заключается трудность?
• К чему приводит данная ситуация?
• Что является причиной возникновения этой ситуации?
• С какими проблемами/задачами данная ситуация взаимосвязана?
• Кто и как может повлиять на разрешение данного противоречия?
• Какие проблемы нужно устранить, чтобы устранить данное препятствие?

