
Краткий курс занятий по теории систем и системному анализу

Николай Морозов
Краткий курс занятий по теории систем и системному анализу
1.Введение в теорию систем и системный анализ.
Различают три ветви науки, изучающей системы:
1.Общая теория систем
2.Системный подход
3.Системный анализ.
1.Общая теория систем
Общая теория систем выступает в качестве общей науки о системах любых типов.
Является междисциплинарной областью научных исследований.
Изучает теоретические аспекты и использует теоретические методы (теория информации, теория вероятностей, теория игр и т.п.)
Основная задача – выявление, теоретическое описание закономерностей строения, поведения, функционирования и развития систем.
2.Системный подход
Системный подход – это некоторый общеметодологический принцип.
Его гносеологическим аспектом является общая теория систем.
Его рецептурная, аппаратная реализация – это системный анализ.
Задачей системного подхода является выражение принципов, понятий и методов системных исследований на уровне общенаучной методологии.
3.Системный анализ.
Системный анализ – это совокупность методов и средств исследования сложных, многоуровневых и многокомпонентных систем, объектов, процессов, опирающихся на комплексный (системный)подход, учет взаимосвязей и взаимодействий между элементами системы.
Сегодня системный анализ применяется в практически в любой предметной области, включая в себя как частные, так и общие методы и процедуры исследования.
Эпоха зарождения основ системного анализа была характерна рассмотрением чаще всего систем физического или философского происхождения. При этом постулат (Аристотеля): "Важность целого превыше важности его составляющих" сменился позже на новый постулат (Галилея): "Целое объясняется свойствами его составляющих".
Пример 1
Предметный аналитик
(предметно-ориентированный или просто аналитик) -
человек, профессионал, изучающий, описывающий некоторую
предметную область, проблему в соответствии с принципами и методами, технологиями этой области.
Системный (системно-ориентированный)аналитик –
человек, профессионал высокого уровня (эксперт), изучающий, описывающий системы в соответствии с принципами системного подхода, анализа, т.е. изучающий проблему комплексно.
Ему должен быть присущ особый склад ума, базирующийся на достаточно большом кругозоре и опыте, высоком уровне интуиции предвидения, умении принимать целесообразные оптимальные решения.
Его основная задача – помочь предметному аналитику принять правильное (сообразующееся с другими системами, не "ухудшающее" их) решение при решении предметных проблем, выявление и изучение критериев эффективности их решения.
Системный анализ базируется на ряде общих принципов, среди которых:
• принцип дедуктивной последовательности – последовательного рассмотрения системы по этапам: от окружения и связей с целым до связей частей целого (см. этапы системного анализа подробнее ниже);
• принцип интегрированного рассмотрения – каждая система должна быть представлена как целое даже при рассмотрении лишь отдельных подсистем системы;
• принцип согласования ресурсов и целей рассмотрения, актуализации системы;
• принцип бесконфликтности – отсутствия конфликтов между частями целого, приводящих к конфликту целей целого и части.
Система – объект или процесс, в котором элементы-участники связаны некоторыми связями и отношениями.
Подсистема – часть системы с некоторыми связями и отношениями.
Любая система состоит из подсистем, подсистема любой системы может быть сама рассмотрена как система. Границы рассматриваемой системы определяются доступными ресурсами и окружением.
2.Основные понятия системного анализа и теории систем:
Состояние системы – фиксация совокупности доступных системе ресурсов (материальных, энергетических, информационных, пространственных, временных, людских, организационных), определяющих ее отношение к ожидаемому результату или его образу. Это "фотография" механизма преобразования входных данных системы в выходные данные.
Цель – образ несуществующего, но желаемого, с точки зрения задачи или рассматриваемой проблемы, состояния системы, т.е. такого состояния, которое позволяет решать проблему при данных ресурсах.
Это описание, представление некоторого наиболее предпочтительного (с точки зрения поставленной цели и доступных ресурсов) состояния системы.
Задача – некоторое множество исходных посылок (входных данных к задаче), описание цели, определенной над множеством этих данных, и, может быть, описание возможных стратегий достижения этой цели или возможных промежуточных состояний исследуемого объекта.
Решить задачу означает определить четко ресурсы и пути достижения указанной цели при исходных данных. Решение задачи – описание, представление состояния задачи, при котором достигается указанная цель; решением задачи называют и сам процесс нахождения этого состояния.
Проблема – описание, хотя бы содержательное, ситуации, в которой определены: цель, достигаемые (достижимые, желательные) результаты и, возможно, ресурсы и стратегия достижения цели (решения).
Проблема проявляется поведением системы. Понятие проблемы в системном анализе – шире, чем понятие задачи, и состоит обычно из ряда взаимосвязанных задач.
Описание (спецификация) системы – это идентификация ее определяющих элементов и подсистем, их взаимосвязей, целей, функций и ресурсов, т.е. описание допустимых состояний системы.
Если входные данные, цель, условие задачи, решение или, возможно, даже само понятие решения плохо (частично) описываемы, формализуемы, то такие задачи называются плохо формализуемыми. Поэтому, при решении таких задач приходится рассматривать целый комплекс формализованных задач, с помощью которых можно исследовать эту плохо формализованную задачу. Сложность их исследования заключается в необходимости учета различных, а часТаково большинство социально-экономических систем, обладающих рядом специфических черт плохо структурируемых систем, а именно:
• мультиаспектностью и взаимосвязанностью происходящих в них процессов (экономических, социальных и т.п.), невозможностью их структурирования, так как все происходящие в них явления должны рассматриваться в совокупности;
• отсутствием достаточной информации (как правило, количественной) о динамике процессов и применимостью лишь качественного анализа;
• изменчивостью и много вариантностью динамики процессов и т.д. то и противоречивых критериев определения оценки решения задачи.
Плохо структурируемы будут проблемы описания многих исторических эпох, проблем микромира, общественных и экономических явлений, например, динамики курса валют на рынке, поведения толпы и др.
Плохо формализуемые и плохо структурируемые проблемы (системы) наиболее часто возникают на стыке различных наук, при исследовании различных процессов и систем.
Пример 3.
Плохо формализуемыми будут, например, задачи:
• восстановления "размытых" текстов, изображений,
• составления учебного расписания в любом большом вузе,
• описания функционирования мозга, социума,
• перевода текстов с одного языка на другой с помощью ПК
и др.
Структура – все то, что вносит порядок во множество объектов, т.е. совокупность связей и отношений между частями целого, необходимых для достижения цели.
Пример 4.
Примеры структур: извилины мозга, факультет, государственное устройство, кристаллическая решетка вещества, микросхема.
Кристаллическая решетка алмаза – структура неживой природы. Пчелиные соты и полосы зебры – структуры живой природы.
Озеро – структура экологической природы.
Партия (общественная, политическая) – структура социальной природы, ит.д.
Базовые топологии структур (систем) приведены далее.
Структура линейного типа


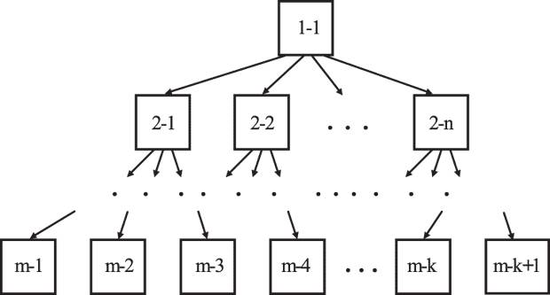
Структура иерархического типа (первая цифра – номер уровня)

Примером иерархической структуры может служить структура управления вузом:
"Ректор – Проректор – Декан – Заведующий кафедрой, подразделением – Преподаватель кафедры, сотрудник подразделения".
Структура сетевого типа
(вторая цифра – номер в пути)
Пример сетевой структуры – структура организации работ при строительстве дома: некоторые работы, например, монтаж стен, благоустройство территории и др. можно выполнять параллельно.
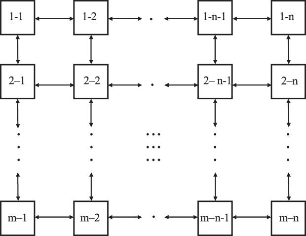
Структура матричного типа
(вторая цифра – номер отдела)

Пример матричной структуры – структура работников отдела(отделов) НИИ, выполняющих работы по одной и той же теме.
И,наконец:
Структура смешанного типа.
Конец ознакомительного фрагмента.
Текст предоставлен ООО «Литрес».
Прочитайте эту книгу целиком, купив полную легальную версию на Литрес.
Безопасно оплатить книгу можно банковской картой Visa, MasterCard, Maestro, со счета мобильного телефона, с платежного терминала, в салоне МТС или Связной, через PayPal, WebMoney, Яндекс.Деньги, QIWI Кошелек, бонусными картами или другим удобным Вам способом.
Приобретайте полный текст книги у нашего партнера:

