
Интеллектуальная энергетика
Традиционные пункты секционирования, выполненные на базе ячеек КРУН, имеют в своем составе классические защиты, выполненные на электромеханических или микропроцессорных терминалах реле. Такие защиты весьма затруднительно использовать на магистральных участках сети, особенно в сетях с двухсторонним питанием. К классическим защитам не предъявляются требования о возможности реализации многократных АПВ, не требуются и независимые установки при различных направлениях потока мощности. Минимальная ступень селективности классических микропроцессорных защит составляет 0,3 с, электромеханических – от 0,5 с. Всего этого недостаточно для реализации децентрализованного подхода. Как следствие, большая часть установленных пунктов секционирования чаще всего работает по ручному принципу.
Аппаратом, отвечающим всем требованиям децентрализованного подхода, является вакуумный реклоузер, представляющий собой совокупность вакуумного коммутационного модуля со встроенной системой измерения токов и напряжения и шкафа управления с микропроцессорной системой релейной защиты, и автоматики [2].
Реклоузер выполняет:
– оперативные переключения в распределительной сети (местная и дистанционная реконфигурация);
– автоматическое отключение поврежденного участка;
– автоматическое повторное включение воздушных ЛЭП;
– автоматическое выделение поврежденного участка;
– автоматический ввод резерва;
– автоматический сбор, обработку и передачу информации о параметрах режимов работы сети и состоянии собственных элементов.
Основным элементом реклоузера, его коммутирующим устройством является вакуумный выключатель. Для вакуумных выключателей характерна высокая скорость срабатывания (десятые доли секунды) и возможность автоматического управления в нештатных ситуациях.
Вакуумные выключатели на номинальное напряжение 6 – 10 кВ выпускаются многими предприятиями нашей страны. В настоящее время в реклоузерах чаще всего применяются следующие вакуумные выключатели отечественных производителей:
– ВВ/TEL-10, «Таврида Электрик» (г. Москва);
– ВВР-10, «Росвакуум» (г. Москва);
– ВВМ-СЭЩ-3-10, «Самараэлектрощит» (г. Самара);
– EX-ВВ, «КЭПС» (г. Новосибирск);
– ВВ/AST-10, «Астер Электро» (г. Новосибирск).
Первые четыре позиции в списке занимают вакуумные выключатели внутренней установки, что означает, что они должны быть заключены в корпус, защищающий аппарат от осадков и других нежелательных внешних воздействий. Выключатель ВВ/AST-10 позиционируется как устройство наружной установки, то есть может устанавливаться без защитного кожуха.
В настоящее время бытует мнение, что наилучшими качеством обладают вакуумные выключатели ВВ/TEL «Таврида Электрик». Возможно, так оно и есть, однако, существенных различий в надежности выключателей разных производителей пока не обнаружено, а вот по цене выключатели ВВ/TEL точно являются «лидерами», превосходя цену конкурентов иногда более, чем на 60 тысяч рублей.
Микропроцессорная защита – это устройство управления реклоузером. Чтобы вакуумный выключатель сработал и отключил линию в аварийной ситуации, нужно, чтобы кто-то обнаружил нештатную ситуацию отправил соответствующую команду на отключение. Причем сделать это необходимо за доли секунды, пока аварийная ситуация не привела к необратимым последствиям.
Команду на отключение вакуумного выключателя посылает устройство релейной защиты и автоматики (РЗА). Название "релейная защита" устоялось еще с тех пор, когда управляющими устройствами были обычные электромеханические реле. В настоящее время электромеханические реле повсеместно заменяются микропроцессорными устройствами защиты. Микропроцессорные устройства (микропроцессорные терминалы защиты) по цене сопоставимы с традиционными реле, не уступают им по надежности, но при этом значительно превосходят по функциональности и удобству настройки и обслуживания [3].
Существует четыре основных группы реклоузеров:
– реклоузеры на специализированных датчиках тока и напряжения;
– пункты секционирования на традиционных трансформаторах тока;
– пункты секционирования с функцией учета электроэнергии;
– пункты отключения линии на базе вакуумного выключателя нагрузки.
Все существующие 4 группы пунктов секционирования имеют ряд недостатков, которые не позволяют устанавливать их повсеместно на большинстве воздушных линий.
Для повышения надежности электроснабжения потребителей и электроприемников, автоматизации процессов поиска и локализации повреждений на линии, нужно устройство для электрических сетей напряжением 6 – 10 кВ, способное производить двух – трех кратное автоматическое повторное включение линии при возникновении кратковременного короткого замыкания, автоматизировать устройство путем создания связи его работы с диспетчерским управлением, оптимизировать конструкцию путем включения вакуумного выключателя нагрузки, в замен дорогостоящих вакуумных выключателей, а также создать собственный блок управления, обеспечивающий все требуемые виды защит и автоматики.
Вакуумный выключатель нагрузки с моторным приводом позволит исключить из устройства линейные разъединители, так как сам позволяет наблюдать видимый разрыв и механически производить заземление.
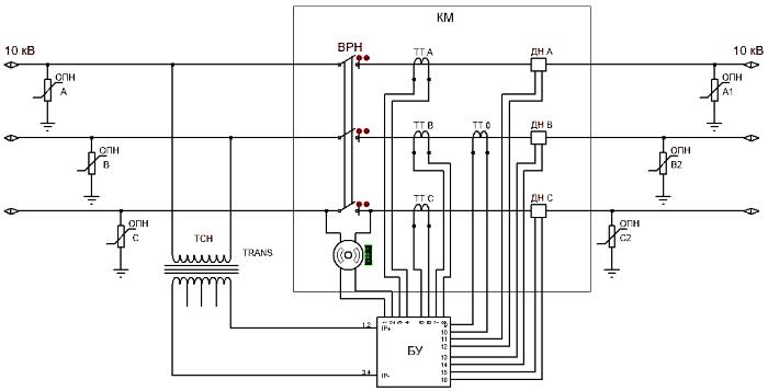
Первым этапом практической реализации устройства стала разработка его структурной схемы. Она изображена на рисунке 1.

Рисунок 1
Структурная схема устройства
Основными составляющими устройства предполагаются: ВПТ – входной преобразователь тока; ВПН – входной преобразователь напряжения; БУ – блок управления; КМ – коммутационный модуль; ТСН – трансформатор собственных нужд; ДП – диспетчерский пункт.
Работа устройства осуществляется следующим образом: входные преобразователи преобразуют фазные токи и напряжения в величины доступные для восприятия блока управления, блок управления на основе полученных мгновенных значений фазных токов и напряжений осуществляет вычисление действующих значений и подает напряжение на привод коммутационного модуля.
Вторым этапом практической реализации устройства стала разработка его принципиальной схемы. Она изображена на рисунке 2.
Следующим этапом практической реализации устройства стала разработка блока управления. 3D-визуализация платы представлена на рисунках 3 и 4.
Комплексная цифровизация путем построения «умной сети» предполагает внедрение вторичного оборудования, обеспечивающего наблюдаемость и автоматическое режимное управление сетями и не предусматривает замену основного оборудования подстанций, реконструкцию линий электропередачи. Разработанное устройство позволит автоматизировать работу распределительных сетей 6 – 10 кВ посредством автоматического повторного включения без особо крупных затрат и с впечатляющим экономическим эффектом.

Рисунок 2
Принципиальная схема подключения устройства к ВЛ

Рисунок 3
3D-визуализация печатной платы (вид со стороны элементов)

Рисунок 4
3D-визуализация печатной платы (вид с оборотной стороны)
Годовой экономический эффект от внедрения одного устройства составляет 20 137,01 р./год [4].
При комплексном применении современных технологий, направленных на цифровизацию, планируется достижение следующих эффектов:
– снижение потерь электроэнергии;
– снижение затрат на обслуживание сетей напряжением 6 – 10 кВ;
– улучшение показателей надежности сетей напряжением 6 – 10 кВ (средней продолжительности и частоты отключений) на 75 %.
Использование предлагаемого устройства позволит:
– снизить длительности перерывов в электроснабжении потребителей;
– увеличить надежность электроснабжения потребителей;
– уменьшить недоотпуск электроэнергии;
– повысить производительность труда персонала и сократить затраты на ГСМ.
Разработанное устройство, принцип работы которого достаточно прост, несомненно является надежным и эффективным средством повышения надежности потребителей с конкурентной ценой на рынке.
Список используемой литературы1. Алферова, Т. В. Надежность электроснабжения потребителей агропромышленного комплекса: Учеб. пособие. – Текст: непосредственный / Т. В. Алферова, О. Ю. Пухальская, А. А. Алферов. – Гомель: Изд-во ГГТУ им. П. О. Сухового, 2017. – С. 90–106.
2. Документация по реклоузерам серии REC15 и REC25.– Текст: электронный. – . Загл. с экрана. – URL: https://www.tavrida.com/upload/iblock/0f0/TER_RecDoc_PG_1.pdf. – Режим доступа: свободный.
3. Пухальская, О. Ю. Выбор мест установки пунктов автоматического секционирования в распределительных электрических сетях сельскохозяйственного назначения. – Текст: электронный. – Загл. с экрана. – URL: https://www.elibrary.ru/item.asp?id=29671543. – Режим доступа: для зарегистрированных пользователей
4. Гришин, Д. А. Экономическая эффективность применения вакуумных реклоузеров серии PBA/TEL. – Текст: электронный. – Загл. с экрана. – URL: https://www.elibrary.ru/item.asp?id=26648185. – Режим доступа: для зарегистрированных пользователей
Информация об авторахПопов А. Н. – к. т. н ., доцент, Прийма Д. И. – студент группы 8Э-91, ФГБОУ ВО «Алтайский. государственный технический университет им. И. И. Ползунова», РФ, Алтайский край, г. Барнаул.
Цифровые системы диагностики подстанций энергетического комплекса ОАО «РЖД»
Сташко Василий Иванович, diael@mail.ru
Пеняйкин Артём Леонидович, artempenaikin@gmail.com
Аннотация:
Одной из целей представленных в данной статье исследований, является повышения надежности электроснабжения объектов ОАО «РЖД». Данная цель обусловлена тем, что одной из важнейших задач программы инновационного развития ОАО «РЖД» является реализация комплексного проекта «Цифровая железная дорога», который направлен на повышение эффективности деятельности компании за счет применения передовых информационных технологий. В статье рассматриваются примеры реализации проектов по развитию железнодорожного транспорта с использование внедрения цифровых систем на подстанциях энергетического комплекса ОАО «РЖД», таких как, например, частотно-диспетчерский контроль. Особое внимание уделяется проблемам безопасности железнодорожного транспорта, что в немалой степени обеспечивается за счет повышения надежности электроснабжения за счет внедрения цифровых систем диагностики на трансформаторных подстанциях. В статье рассмотрена система мониторинга работоспособности, надежности и безопасности железнодорожных электрических сетей, и система АСКУЭ.
Ключевые слова: частотно-диспетчерский контроль, мониторинг, цифровизация, производительность труда, энергоэффективность.
В России на железные дороги приходится более 45 % общероссийского грузооборота и более 25 % пассажирооборота, и поэтому они остаются важнейшим видом транспорта в стране. Это связано с тем, что в нашей стране с суровыми погодными условиями именно этот вид транспорта в достаточной мере способен на удовлетворение потребностей экономики и населения. В условиях индустрии и высококонкурентного транспортного рынка устойчивое развитие этого значимого сектора транспортной отрасли во многом зависит от стремления к разработке и внедрению инновационных технологий. Ведь ОАО «РЖД»– это огромное предприятие, для контроля которого возможностей человека уже недостаточно, и в дело вступает цифровизация.
Одной из важнейших задач программы инновационного развития ОАО «РЖД-2020» является реализация комплексного проекта «Цифровая железная дорога», направленный на повышение эффективности деятельности компании за счет применения прорывных информационных технологий. Цель цифровизации энергетики состоит в создании условий для цифровой трансформации ТЭК России, внедрения цифровых технологий и платформенных решений. Для достижения системного эффекта от цифровизации необходимо объединить усилия всех сторон государства, компаний, инновационного сообщества, науки.
Энергообеспечение является важнейшей сферой деятельности в ОАО «РЖД». От бесперебойного снабжения электроэнергией зависит эксплуатация подвижного состава и надежная работа устройств автоматики и телемеханики, работу железнодорожных сооружений.
За последние десятилетия железная дорога постепенно ввела новые технологии. Примером может служить «Цифровой мониторинг», суть его работы заключается в отслеживании на компьютере положение напольных устройств СЦБ, а также контроль движения и местоположения подвижного состава. Также с помощью мониторинга производится контроль за правильностью выполнения графика технологического процесса и за качеством проведения различного рода работ, и проведения проверок после них, согласно технологическим картам и инструкциям. Вторым примером развития железнодорожного транспорта в области цифровизации, это «частотно-диспетчерский контроль» (ЧДК). С помощью ЧДК происходит значительная экономия средств. На каждой сигнальной точке перегона установлены генераторы ЧДК, которые в свою очередь контролируют наличие как основного питания (ПХ, ОХ), так и резервного (РПХ, РОХ), а также целостность ламп, исправность аппаратуры, установленной в релейном шкафу на сигнальной точке. Работа ЧДК позволяет выявить отказные и предотказные состояния. Еще одним доказательством успешной реализации проектов, связанных с цифровизацией, является автоматизированная система контроля и учета энергоресурсов (АСКУЭ) ОАО «РЖД», включающая в себя более 250 тысяч пунктов учета электроэнергии.
Развитие АСКУЭ позволит ОАО «РЖД»:
– осуществлять автоматические действия во внештатных ситуациях;
– определять точное время конца жизнедеятельности оборудования;
– исключать человеческий фактор ошибок;
– автоматически прогнозировать продажу электроэнергии с помощью искусственного интеллекта и др.
С этой целью в ОАО «РЖД» предусмотрены значительные финансирования на внедрение АСКУЭ. (рисунок 1).
Существует система мониторинга работоспособности надежности и безопасности АСКУЭ, которая в свою очередь осуществляет наблюдение за приборами системы, формирует отчет об их состоянии, оптимизирует их работу, контролирует своевременную замену, объединятся в одно целое с системами телеизмерений и технологическими системами, которые располагаются на подстанции.
Начала реализовываться система центров планирования и контроля потребления электроэнергии ОАО «РЖД» (ЦПК). Данный проект помогает решить множество проблем:
– прогнозировать продажу электроэнергии;
– устанавливать причины отличия планового и фактического потребления;
– контролировать поставки электроэнергии;
– контролировать исправность работы всех видов АСКУЭ.
ЦПК включает в себя следующие основные составляющие:
raid-массивы – технология, позволяющая объединять устройства (жесткие диски) в единое целое, что способствует быстрой обработке информации и надежному ее хранению;
– автоматизированные рабочие места диспетчеров;
– систему контроля доступа и систему безопасности персонала;
– систему бесперебойного электроснабжения.
Для исправной работы ЦПК человек обязан проводить некоторые мероприятия:
– осуществлять контроль работоспособности оборудования систем электроснабжения на местах;
– обновлять программное обеспечение;
– по результатам отчетов системы осуществлять ремонт оборудования;
– вести документацию эксплуатации.

Рисунок 1
Инвестиции на внедрение АСКУЭ
Внедрение цифровизации позволит произвести оптимизацию штата, что является плюсом для компании в целях экономии, но минусом для государства, т. к. повысится безработица. Для предотвращения этого можно работников, которые попали под оптимизацию, отправить на переобучение, и после эти работники будут проводить мероприятия, направленные на обеспечение исправной работы ЦПК.
Если рассматривать перемещение информации средствами цифровизации в системе электроснабжения, можно выделить три уровня:
– тяговые и трансформаторные подстанции, системы тягового электроснабжения, линейные устройства;
– дистанции электроснабжения, линейные устройства;
– дирекции по энергообеспечению.
На первом уровне сервер располагается на подстанции и собирает, обрабатывает данные с оборудования. Данная информация представляет из себя отчет с задачами, стоящими перед ремонтным персоналом, и отчет о техническом состоянии каждого элемента подстанции. Эта информация поступает на второй и третий уровни. Ее передача осуществляется следующим образом: если на первом уровне не приняты своевременные меры по решению проблемы, то информация передается на второй уровень, а при такой же ситуации на втором уровне- передается на третий. Такой подход позволяет избежать избыточности информации и дублирования функций.
Цифровизация в электроснабжении ОАО «РЖД» повышает производительность труда, снижает его стоимость, улучшает контроль и безопасность производства и является основой бесперебойного энергообеспечения транспортного процесса.
Список использованной литературы1. Приложение № 4 к протоколу заседания совета директоров ОАО «РЖД».-2019. – С. 9.
2. Давыдов, Н. Цифровая подстанция/ Н. Давыдов // Евразия вести. – 2019. – С. 4.
3. Материалы VII всероссийской студенческой научной конференции с международным участием: В 4 ч. / Омской гос. Ун-т путей сообщения. Омск, 2020. Ч. 1. 472 с.
Информация об авторахСташко В. И. – к.т.н., доцент, Пеняйкин А. Л. – студент группы 4Э(с)-72, ФГБОУ ВО «Алтайский государственный технический университет им. И. И. Ползунова», РФ, Алтайский край, г. Барнаул.
Разработка комплекса мероприятий, направленных на модернизацию системы управления стабилизатора напряжения
Востриков Сергей Витальевич, nice.sergey23@mail.ru
Попов Андрей Николаевич, popov.a.n@mail.altstu.ru
Аннотация: Постоянная необходимость в снижении затрат на устройства, повышение эффективности и надежности, тенденция к постоянному росту энергопотребления в мире, требует от проектировщиков новых методов разработки с использованием более функциональных и гибких составляющих в своих устройствах. Поэтому в данной статье рассматривается разработка комплекса мероприятий по модернизации систем управления стабилизатором напряжения, а также проектирование устройства индикации и управления трехфазным стабилизатором напряжения. Актуальность проводимых исследований обусловлена цифровым переходом и необходимостью применения современных микропроцессорных систем управления для использования в их составе устройств стабилизации напряжения. Использование разработанной системы управления стабилизатором напряжения позволит повысить качество электроэнергии в электрических сетях напряжением до 1000 В, сократить экономические издержки на производстве, уменьшить размер брака выпускаемой продукции, модернизировать устаревшие устройства стабилизации напряжения на предприятии.
Ключевые слова: качество электроэнергии, устройства регулирования напряжения, микропроцессорные технологии, печатная плата, полупроводниковые элементы, микроконтроллер.
Надежность работы, технологического электрооборудования в промышленных сетях, непосредственно связана с качеством электроэнергии.
В случае несоответствия параметров качества электроэнергии (ПКЭ), установленных в [1], возможно возникновение нарушений в работе оборудования, снижение его срока службы и экономических показателей [3]. Основными причинами снижения качества электроэнергии является:
– – изношенность оборудования, систем управления и распределительных сетей;
– отсутствие контроля электроэнергии и защиты от помех, вносимых этими же устройствами;
– включение в сеть устройств с нелинейной вольтамперной характеристикой;
– недостаточный уровень использования устройств регулирования ПКЭ.
Большая часть технологического электрооборудования особо чувствительна к колебаниям и отклонениям напряжения. Так, например, вентильные выпрямительные агрегаты выходят из строя при размахе напряжения в 10–15 %, на металлургических заводах чувствительны к перепадам станы непрерывной прокатки, а у турбогенераторов возникают качания, особо высокие требования выдвигаются к точности поддержания частоты вращения приводов, в качестве которых используют асинхронные двигатели. Поскольку получить требуемое стабильное напряжение в современных разветвленных сетях очень сложно, а иногда и невозможно, в виду разброса в сети, который определяется колебаниями в сети, разностью напряжения при нагрузке и холостом ходе, возникает необходимость в регулировании напряжения.
Анализ устройств регулирования напряжения в сетях промышленных предприятий показал, что к основным техническим средствам регулирования напряжения относят:
– регулирование напряжения на электростанциях;
– регулирование напряжения на понижающих подстанциях;
– специальные регулирующие устройства;
– компенсирующие устройства.
В общем случае к регулированию напряжения на шинах электрической станции относят автоматическое регулирование с помощью быстродействующего автоматического регулятора возбуждения (АРВ) синхронных генераторов. В этом случае должно обеспечиваться автоматическое распределение реактивной мощности между генераторами и поддерживаться напряжение на шинах электростанции или в другой точке электроэнергетической системы (ЭЭС).
На понижающих подстанциях напряжение регулируется путем установки специального устройства – регулятор под нагрузкой (РПН), представляющее собой автоматическое устройство, меняющее ответвление витков обмотки трансформатора, тем самым, изменяя коэффициент трансформации.
Приведенные выше способы относятся к централизованному регулированию напряжения, и в ряде случаев оказываются недостаточными.
Для электроприемников, чувствительных к колебаниям напряжения, устанавливают вольтодобавочные трансформаторы (ВДТ), индивидуальные стабилизаторы напряжения. ВДТ включаются вторичной обмоткой последовательно линии и могут быть установлены в любой точке электрической сети, могут устанавливаться в сетях напряжением до 1000 В на линиях, к которым непосредственно подключены электроприемники. Регулирование напряжения осуществляется за счет изменения коэффициента трансформации регулировочного трансформатора, путем согласного включения обмоток при положительных добавках, и противовключения при отрицательных.
Конец ознакомительного фрагмента.
Текст предоставлен ООО «ЛитРес».
Прочитайте эту книгу целиком, купив полную легальную версию на ЛитРес.
Безопасно оплатить книгу можно банковской картой Visa, MasterCard, Maestro, со счета мобильного телефона, с платежного терминала, в салоне МТС или Связной, через PayPal, WebMoney, Яндекс.Деньги, QIWI Кошелек, бонусными картами или другим удобным Вам способом.
Приобретайте полный текст книги у нашего партнера:

