
Энциклопедия финансового риск-менеджмента
• объему и качеству поставляемых активов;
• времени, месту и условиям поставки активов.
Еще одним важным отличием фьючерсных контрактов от форвардных является то, что биржа гарантирует исполнение всех фьючерсов, покупаемых или продаваемых на бирже. Для этого каждый форвардный контракт разбивается на два контракта:
• контракт между биржей и стороной, занимающей длинную позицию;
• контракт между биржей и стороной, занимающей короткую позицию.
В каждый момент времени длинная позиция биржи по любому форвардному контракту уравновешивается соответствующей короткой позицией. Таким образом, чистая фьючерсная позиция биржи в каждый момент времени равна нулю.
При такой организации торговли биржа берет на себя весь риск дефолта, так как, если одна из сторон не сможет выполнить свои обязательства по фьючерсному контракту, биржа все равно обязана исполнить другой контракт. Для уменьшения риска дефолта биржа требует, чтобы при открытии той или иной позиции вносилось специальное обеспечение.
При каждой фьючерсной бирже существует клиринговая палата. Все участники фьючерсного рынка должны иметь специальные счета в фирмах, являющихся членами клиринговой палаты. В момент открытия фьючерсной позиции на этот счет вносится специальное обеспечение, называемое начальной маржей (initial mafgin). Начальная маржа вносится либо наличными деньгами, либо высоколиквидными ценными бумагами, либо обеспечивается банковской гарантией. При этом начальная маржа составляет лишь малую долю от объема всего фьючерсного контракта, а счет маржи ежедневно корректируется. Эта процедура носит название переоценки фьючерсной позиции по рыночной стоимости (mavking to mafket – МТМ).
Для описания процедуры приведения фьючерсной позиции по рыночной стоимости предположим, что фьючерсная цена закрытия оказалась равной F2, в то время как фьючерсная цена закрытия предыдущего дня была равна F1.
Если F2 < F1, то счет маржи стороны, занимающей длинную позицию, дебетуется на величину A(F2– F1), где А – объем контракта, и кредитуется счет маржи стороны, занимающей короткую позицию. Если же F2 > F1, то дебетуется счет маржи стороны с короткой позицией, а кредитуется счет маржи стороны с длинной позицией.
Если в конце дня сальдо счета маржи превысит размер начальной маржи, то инвестор имеет право снять излишек с этого счета и использовать его по своему усмотрению. Если же это сальдо окажется меньше размера начальной маржи, то возможны следующие два случая:
• сальдо счета маржи больше некоторой определенной величины, называемой маржей поддержки (maintenance margin);
• сальдо счета маржи меньше маржи поддержки.
В первом случае от инвестора не требуют дополнительного обеспечения. А во втором инвестор получает требование о внесении дополнительного обеспечения для того, чтобы сальдо счета маржи сравнялось с начальной маржей. Это дополнительное обеспечение называют вариационной маржей (variation margin). Обычно маржа поддержки составляет от 75 до 80 % начальной маржи.
Важнейшей особенностью организации фьючерсной торговли является то, что любая открытая позиция может быть закрыта в любой момент времени. Для этого достаточно занять противоположную позицию. При этом доход (убыток) стороны, занимающей длинную позицию, если по счету маржи не начисляются проценты, составит:

Аналогично доход (убыток) стороны, занимающей короткую позицию, будет равен:

Предположим, что в понедельник 1 марта 1999 г. открыта длинная позиция по казначейским облигациям США номиналом 100 000 долл. при фьючерсной цене


Начальная маржа для данного контракта составляет 2500 долл., а маржа поддержки установлена в 2000 долл. Данная позиция сохраняется до пятницы 5 марта, а затем закрывается при цене открытия биржи в понедельник 8 марта. Будем считать, что по счету маржи проценты не начисляются и излишки не снимаются. В табл. 2.1 показано, как происходила переоценка фьючерсной позиции по рыночной стоимости. Как видите, убыток инвестора составляет 1062,50 долл.

C другой стороны, доход инвестора можно вычислить следующим образом:

Отметим еще несколько особенностей организации фьючерсной торговли на биржах.
1. Биржа устанавливает два вида ограничений:
• на размер чистой позиции инвестора по тем или иным активам. Цель состоит в снижении влияния одного инвестора на фьючерсный рынок;
• на величину дневного изменения фьючерсной цены. Если фьючерсная цена в течение одного дня изменяется на величину, превышающую установленный предел, торги останавливаются на определенное время. Цель установления таких пределов– ограничить размеры требований по марже.
2. В отличие от форвардных контрактов большая часть фьючерсных позиций закрывается до момента исполнения контрактов. Лишь очень небольшая доля контрактов заканчивается поставкой актива. Более того, много фьючерсных контрактов вообще не предполагают поставку активов, а по определенной схеме происходят денежные взаиморасчеты. Во многих случаях биржа требует специального уведомления, если инвестор будет настаивать на поставке активов.
2.6. Фьючерсные и форвардные цены активов
Для большего числа активов существует биржевой фьючерсный рынок. Но банки и другие финансовые институты предлагают различные виды форвардных сделок, т. е. существует еще и внебиржевой (over the counter – OTC) рынок форвардных контрактов. Таким образом, для одного и того же вида активов могут одновременно существовать две цены: форвардная и фьючерсная.
Однако если рынки удовлетворяют следующим условиям:
• отсутствуют транзакционные расходы и налоги;
• на форвардном и фьючерсном рынках инвесторы могут занимать длинные и короткие позиции на любое количество активов (хотя на биржевых рынках и существуют ограничения на чистые фьючерсные позиции);
• все инвесторы обладают достаточным капиталом (или кредитом), чтобы выполнить в случае необходимости все требования по марже;
• отсутствуют прибыльные арбитражные возможности;
• существует безрисковая процентная ставка, причем она одинакова для всех сроков и не меняется во времени, то форвардная и фьючерсная цены на один и тот же вид активов с одинаковыми датами поставки должны совпадать.
Именно вследствие этого утверждения во многих случаях при исследовании фьючерсных цен активов предполагается, что эти цены совпадают с соответствующими форвардными ценами.
Кроме того, при соблюдении вышеперечисленных условий имеет место следующее равенство:

Равенство (2.10) показывает, что фьючерсные цены активов в ряде случаев могут служить оценкой ожидаемой в будущем спот-цены этих активов. В частности, если активы положительно (отрицательно) коррелируют с рынком, то фьючерсная цена активов будет меньше (больше) ожидаемой спот-цены этих активов.
2.7. Спекулятивные стратегии на фьючерсных рынках
Всех участников фьючерсных рынков можно разделить на три категории: спекулянты, арбитражеры и хеджеры.
Спекулянтами (speculator) называют участников рынка, основная цель которых сводится к получению прибыли на основе прогнозирования будущих цен на рынке.
Арбитражерами (arbitrageur) считают тех участников рынка, которые получают безрисковую прибыль за счет временных рассогласований цен на различные виды активов.
Наконец, к хеджерам (hedger) относят тех, кто занимает определенные позиции по базисным активам и стремится застраховать свои позиции от неблагоприятных изменений цен на эти активы.
Обычно на биржах ведется торговля теми фьючерсными контрактами, к которым проявляют интерес все три категории участников рынка.
Рассмотрим вначале простейшие спекулятивные стратегии на фьючерсных рынках.
Предположим, что инвестор убежден в том, что между моментами времени t1 и t2 фьючерсная цена некоторых активов будет расти. В этом случае он в момент времени t1 занимает длинную позицию по фьючерсному контракту на эти активы. Закрыв свою позицию в момент времени t2, инвестор получит прибыль (убыток) в размере:

Таким образом, если оправдается прогноз инвестора о росте фьючерсной цены активов, то он получит прибыль. Однако если его прогноз окажется неверным, то он может понести и большие убытки.
С другой стороны, если инвестор считает, что между моментами времени t1 и t2 фьючерсная цена будет падать, то он может в момент времени t1 занять короткую позицию по соответствующему фьючерсному контракту. Закрыв эту позицию в момент времени t2, инвестор получит прибыль (убыток) в размере

Следовательно, если оправдается прогноз инвестора о падении фьючерсной цены, то он получит прибыль, в противном случае инвестор может понести большие убытки.
В целом, простейшие спекулятивные стратегии на фьючерсных рынках характеризуются высоким уровнем риска, но при благоприятных обстоятельствах могут обеспечить большую прибыль. По существу, эти стратегии эквивалентны аналогичным стратегиям на спот-рынках активов. Однако транзакционные расходы на фьючерсных рынках значительно ниже таких расходов на спот-рынках. Поэтому спекулятивные стратегии на фьючерсных рынках более привлекательны для инвесторов, чем аналогичные стратегии на спот-рынках.
Вторая группа спекулятивных стратегий на фьючерсных рынках опирается на прогноз поведения спреда (разницы) между фьючерсными ценами одних и тех же активов с различными датами поставок.
Предположим, что в данный момент времени t фьючерсные цены некоторых активов с датами поставок Т1 и Т2, Т1 < Т2 соответственно равны FT (t) и FT2 (t).
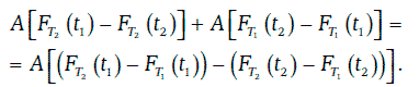
Если инвестор считает, что между моментами времени t1 и t2 межвременной спред будет возрастать, то он может в момент времени t1 занять длинную позицию по долгосрочному фьючерсному контракту и короткую – по краткосрочному контракту. Закрыв свои позиции в момент времени t, инвестор получит прибыль (убыток) в размере:

Если же инвестор убежден, что между моментами времени t1 и t2 межвременной спред будет уменьшаться, то в момент времени t1 он может занять короткую позицию по долгосрочному контракту и длинную – по краткосрочному фьючерсному контракту. Закрыв эти позиции в момент времени t2, инвестор получит прибыль (убыток) в размере:

В обоих случаях, если оправдается прогноз инвестора о поведении межвременного спреда фьючерсных цен, он получит прибыль. Если же прогноз инвестора окажется неверным, то понесет убытки.
В целом стратегии, опирающиеся на межвременные спреды фьючерсных цен, являются менее рискованными, чем простейшие спекулятивные стратегии, и в то же время менее доходными.
Спекулятивные стратегии могут строиться и на основе прогнозирования отношения фьючерсных цен на различные виды активов.
Пусть F(t) и Ф(0 – фьючерсные цены в момент времени t на активы двух разных видов (и, вообще говоря, с разными датами поставок).
Если инвестор считает, что за время от момента tI до момента t2 отношение фьючерсных цен


Закрыв свои позиции в момент времени t2, инвестор получит прибыль (убыток) в размере:

Аналогичным образом инвестор может применить спекулятивную стратегию, если он прогнозирует убывание отношения фьючерсных цен активов. В обоих случаях, если оправдается прогноз инвестора, он получит соответствующую прибыль.
Пример 2.7. Текущие фьючерсные цены американского доллара и немецкой марки – 30 и 16 руб. соответственно. Объемы имеющихся на рынке фьючерсных контрактов – 1000 долл. и 2000 марок. Инвестор, считающий, что отношение фьючерсных цен доллара и марки будет снижаться, занимает короткую позицию по 32 фьючерсам на доллары и длинную позицию по 30 фьючерсам на марки (в этом случае 32 • 1000 -30 = 30 • 2000 -16).
Если через месяц фьючерсные цены доллара и марки окажутся равными 29 и 15,50 руб. соответственно, то инвестор должен получить прибыль, так как

2.8. Фьючерсы на казначейские векселя.
Процентный арбитраж
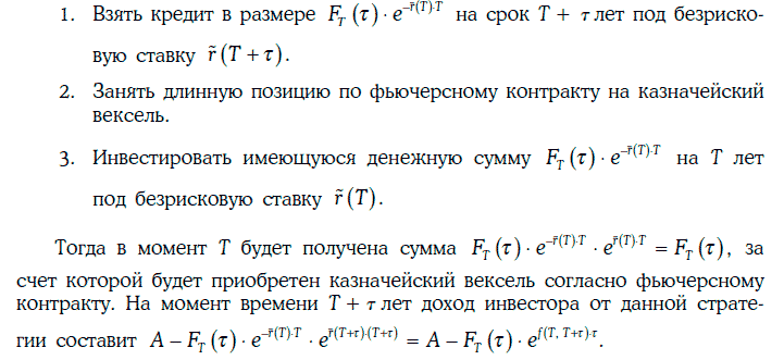
Рассмотрим Т-летний фьючерсный контракт на казначейский вексель номиналом А, погашаемый через т лет после момента его поставки. Фьючерсную цену казначейского векселя в данный (нулевой) момент времени обозначим через FT(τ).
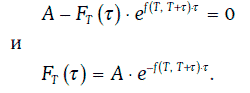
Если данный фьючерсный контракт можно рассматривать как форвардный, то имеет место следующее равенство:

В самом деле, рассмотрим следующую стратегию:

Так как стратегия, очевидно, является безрисковой, то при отсутствии прибыльных арбитражных возможностей доход от стратегии должен быть нулевым, т. е.

Пример 2.8. Определим фьючерсную цену 90-дневного казначейского векселя номиналом 1 млн долл., когда до момента передачи остается 140 дней, а безрисковые процентные ставки (при непрерывном начислении) на 140 и 230 дней равны 8 и 8,25 % соответственно.
В данном случае




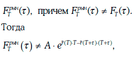
Замечание. Корпоративные клиенты финансовых институтов, владеющие рыночными ценными бумагами, могут получать краткосрочные кредиты под льготную процентную ставку, называемую ставкой репо (repo rate). Для этого корпорация продает ценные бумаги финансовому институту и одновременно заключает соглашение с ним о выкупе этих ценных бумаг. Так как такой кредит имеет хорошее обеспечение, то ставка по нему может быть снижена. Неявная же ставка репо – это, в сущности, такая ставка, под которую можно брать краткосрочный кредит с помощью фьючерсного рынка.
Неявная ставка репо позволяет выявить наличие прибыльных арбитражных возможностей и выбрать соответствующую стратегию.


Пример 2.9. Рыночная фьючерсная цена 90-дневного казначейского векселя номиналом 1 млн долл. с передачей через 56 дней равна 969 500 долл. Определим неявную ставку репо по кредитам на 56 дней, если безрисковая процентная ставка на 146 дней равна 12,27 %.

Предположим, что безрисковая процентная ставка на 56 дней равна 11 %. Тогда можно поступить следующим образом: занять 1 000 000- е-0,1227 0,4 = 952 105 долл. на 56 дней под ставку 11 % и купить казначейский вексель номиналом 1 млн долл., погашаемый через 146 дней (его цена в точности равна 952 105 долл.), одновременно заняв короткую позицию по 56-дневному фьючерсному контракту на данный казначейский вексель. Через 56 дней будет получен арбитражный доход в размере:

2.9. Фьючерсные контракты на краткосрочные процентные ставки
Рассмотрим фьючерсный контракт на 3-месячную ставку LIBOR, который является одним из наиболее популярных фьючерсных контрактов на процентные ставки. Такой контракт можно интерпретировать следующим образом: сторона, занимающая короткую позицию, обязана в определенный будущий момент времени Т (дату поставки) разместить 1 млн долл. на евродолларовом депозите под установленную заранее трехмесячную ставку f (играющую роль цены поставки).
Рассмотренная выше ситуация эквивалентна той, когда сторона, занимающая короткую позицию, размещает в момент времени Т сумму 1 млн долл. под 3-месячную ставку LIBOR r, действующую в этот момент времени, а через три месяца после расчетной даты Т получает еще и компенсацию в размере


Поэтому во фьючерсном контракте на 3-месячную ставку LIBOR не предполагается размещение средств на евродолларовых депозитах, а все расчеты производятся в наличной форме.
Через три месяца после расчетной даты Т сторона, занимающая короткую позицию, получает денежную сумму в размере

Стандартные арбитражные рассуждения показывают, что форвардная 3-месячная ставка LIBOR должна удовлетворять следующему равенству:

2.10. Фьючерсные контракты на казначейские облигации
Фьючерсные контракты на казначейские облигации рассмотрим на примере фьючерсных контрактов на долгосрочные казначейские облигации США, торговля которыми ведется на Chicago Board of Trade (CBOT).
По условиям такого контракта производится передача любой казначейской облигации номиналом 100 000 долл., не погашаемой и не отзываемой в течение 15 лет после даты передачи.
После передачи облигации сторона, занимающая короткую позицию по фьючерсному контракту, получает денежную сумму в размере:
Конец ознакомительного фрагмента.
Текст предоставлен ООО «ЛитРес».
Прочитайте эту книгу целиком, купив полную легальную версию на ЛитРес.
Безопасно оплатить книгу можно банковской картой Visa, MasterCard, Maestro, со счета мобильного телефона, с платежного терминала, в салоне МТС или Связной, через PayPal, WebMoney, Яндекс.Деньги, QIWI Кошелек, бонусными картами или другим удобным Вам способом.
Сноски
1
Global Association of Risk Professionals – Международная ассоциация профессионалов по управлению рисками, создана в 1996 г. Более подробную информацию см. на сайте http://www.garp.com.
2
Professional Risk Managers’ International Association – международная профессиональная ассоциация риск-менеджеров, создана в 2002 г. Более подробную информацию см. на сайте http://www.prmia.org.
3
Информацию о семинаре можно найти на сайте http://www.riskmanager.ru; для участия в нем или выступления с докладом не обязательно быть членом PRMIA, приглашаются все желающие.
4
Информация о конференциях (включая материалы докладов прошедших мероприятий) размещена на сайте http://www.riskconference.ru.
5
Сведения об этимологии слова «риск» см. в книге: Рогов М.А. Риск-менеджмент. – М.: Финансы и статистика, 2001.
6
Downes J., Goodman J. E. Dictionary of finance and investment terms. 4th ed. – N.Y.: Barron’s, 1995.
7
Термины risk management и exposure management часто используются как синонимы. См.: Gastineau G. L., Kritzman M. P. Dictionary of financial risk management. – N.Y.: Frank Fabozzi Associates, 1996.
8
Generally accepted risk principles. – United Kingdom: Coopers & Lybrand, 1996.
9
Следует отметить, что под финансовыми рисками в литературе зачастую понимаются не только те риски, которые имеют собственно финансовую природу (рыночный, кредитный риски и риск ликвидности), но и все те риски, которые возникают в деятельности организаций – финансовых посредников.
10
См. также табл. 8.2.
11
Allen S. Financial risk management: A practitioner’s guide to managing market and credit risk. – Hoboken, N.J.: John Wiley & Sons, Inc., 2003.
12
Страхование рисков обычно предполагает проведение предупредительных мероприятий по снижению вероятности наступления страховых событий, которые, однако, далеко не всегда достигают желаемой цели.
13
Другое название – аннуитет.
14
Другое название – перпетуитет (perpetuity).
15
Другое распространенное название – облигация с офертой.
16
Другое распространенное название – доходность к оферте.
17
Автокорреляция (autocorrelation, serial correlation) – корреляционная связь между значениями одного и того же случайного процесса в различные моменты времени.
18
Гетероскедастичность (heteroscedasticity) – отсутствие гомоскедастичности, т. е. неоднородность дисперсии, подсчитанной по разным группам (в данном случае – неоднородность дисперсии во времени).
Приобретайте полный текст книги у нашего партнера:

