
Эффективный руководитель: готовые решения и практики управления

Роман Исаев
Эффективный руководитель: готовые решения и практики управления
Предисловие
Книга будет полезна руководителям для следующих задач.
• Улучшение всех аспектов личной и управленческой эффективности
• Улучшение делегирования и контроля задач
• Ускорение выполнения собственных рабочих задач
• Повышение эффективности коммуникаций (взаимодействия) с коллегами, партнёрами, клиентами
• Повышение эффективности работы с документами и большими объемами информации
• Систематизация и распространение знаний в организации, обучение сотрудников
• Карьерный рост (повышение в должности)
• Улучшение показателей KPI
• Генерация и реализация новых идей для развития
• Повышение качества и эффективности процессов и систем управления в организации
• Разработка стратегии организации и бизнес-процессов
• Повышение корпоративной культуры
• Эффективное применение современных информационных технологий в управленческой деятельности
Обращаем внимание: все рекомендации, предложенные в книге, несмотря на свою универсальность и широту применения, должны подстраиваться под специфику конкретной организации и особенности работы конкретного руководителя для получения более точных и ожидаемых результатов. Подробные методики по реализации многих рекомендаций приведены в других книгах автора в разделе «Рекомендуемая литература и источники информации».
Книга выпущена в двух форматах: печатный и электронный.
Вводная часть
Направления работы (задачи), качества и технологии эффективного руководителя
Данная глава будет полезна всем руководителям для развития деятельности по управлению структурными подразделениями, проектами, бизнес-процессами, а также организациями в целом. Рассмотрены современные технологии управления и типовые решения, которые имеют большую важность для работы. Приведены чек-листы для оценки управленческой и личной эффективности руководителей.
Есть такое правило: обучать или что-то рекомендовать можно только по тем направлениям и задачам, которые сам многократно прошел, испытал, реализовал в своей работе или совместных с коллегами проектах. Поэтому данная глава, как и вся книга, основана в первую очередь на опыте работы автора, который включает более 10 лет управления собственным бизнесом и 20 лет управленческого консультирования (реализации проектов). Было решено систематизировать самую полезную накопленную информацию и опубликовать её для широкого применения.
Главные направления работы и задачи руководителя
1. СтратегияДолжна быть разработана многоуровневая полноценная система стратегического управления и 5 главных компонентов стратегии:
• стратегические карты (модели);
• деревья стратегических целей (модели);
• показатели для измерения целей и процессов;
• проекты и задачи для реализации стратегии и целей;
• нормативные документы, формы документов, бюджеты.
Именно руководитель определяет долгосрочные и среднесрочные направления развития организации, её структурных подразделений и процессов, приоритеты в выборе стратегических проектов и в планировании бюджетов. Одна ошибка в стратегии организации может повлечь убытки в десятки миллионов рублей. А одна небольшая, но гениальная идея может принести прибыль в сотни миллионов рублей. Чтобы не повторять ошибок других организаций и найти новые идеи для развития, можно использовать разные сборники стратегий, например [1].
2. ПерсоналЧем более высокую руководящую должность в организационной структуре занимает человек, тем более важно стратегическое и системное мышление, широкий кругозор, и тем менее важны узкие специфические знания и навыки. Одному руководителю невозможно вникать (погружаться) во все детали управляемой деятельности, да и это совсем не нужно. Главная задача – это подбор правильных и эффективных людей на подчинённые (нижестоящие) руководящие должности и высококвалифицированной команды специалистов. А затем – обеспечение мотивации и удовлетворённости персонала условиями труда, обеспечение низкой текучести кадров.
В работе организации могут периодически возникать разные ситуации, требующие замены подчинённых руководителей или их перевода на другие должности. Например, кризисы в экономике страны или отрасли, смена стратегии организации или направлений, падение эффективности работы подразделений, усиление конкурентов. Всё это необходимо постоянно отслеживать и принимать своевременные кадровые решения.
3. Отношения с внешними субъектамиВ зависимости от уровня руководителя в организационной структуре и сферы деятельности внешними субъектами могут быть: крупные (приоритетные) клиенты, органы государственной власти, стратегические партнёры, крупные и постоянные поставщики (товаров, услуг, программного обеспечения, оборудования), известные отраслевые эксперты, руководители отраслевых ассоциаций (сообществ), руководители других подразделений организации.
С ними необходимо поддерживать стабильные дружественные контакты и коммуникации. Отношения с внешними субъектами оказывают существенное влияние на стратегию развития организации, конкурентные преимущества, эффективность процессов и проектов, быстрое решение разных проблем в работе. Поэтому руководителю рекомендуется применять все возможные официальные (формальные) и неформальные способы поддержания таких контактов и коммуникаций.
4. Участие в операционной деятельности (процессах)Для высшего руководства обычно достаточно трёх перечисленных выше направлений работы. Однако среди знакомых и друзей автора есть генеральные директора и даже собственники организаций, которые принимают очень активное участие в операционной деятельности и вникают (погружаются) в детали многих бизнес-процессов. Из-за этого у них остаётся совсем мало времени на стратегию. Здесь нет единственно верного решения о балансе времени, всё зависит от специфики и размера конкретной организации.
Руководители среднего звена обычно являются владельцами процессов, поэтому их прямая обязанность управлять этими процессами, обеспечивать их операционную эффективность, качество и результат (показатели KPI).
Пять главных качеств руководителя
1. Умение работать в обстоятельствах неопределённости и постоянный оптимизмРуководитель на высоких уровнях организационной структуры (уровень департамента, блока, правления) является также в некотором смысле предпринимателем (бизнесменом), потому что он отвечает не только за бизнес-процессы своего направления, но и за эффективное функционирование и развитие организации, за весь бизнес, включая финансовые показатели.
На уровне отдела и специалистов практически всегда есть постоянство в работе и планах. Но на уровне высшего руководства (от департамента и выше) действует очень много факторов неопределённости: постоянное изменение внешней среды, ежедневное принятие решений по выбору из множества альтернатив (продукты для производства, проекты, закупки, сценарии процессов, варианты стратегий и т. п.), различные риски (операционные, рыночные, репутационные, правовые и т. д.). Постоянный оптимизм и высокая самоорганизованность хорошо в этом помогают.
Если высшее руководство в каких-то ситуациях (например, совещаниях, интервью) проявит пессимизм или беспокойство, и это заметят сотрудники, то они могут подумать, что в реальности дела в организации ещё хуже. Поэтому ни в коем случае нельзя допускать этого, и даже в самых проблемных ситуациях нужно проявлять оптимизм.
2. Высокая активность, постоянное развитие, лидерствоИз пустоты и неопределённости создавать новую идею, а из идеи создавать новый продукт, сервис, физическое или цифровое решение, которое будет приносить пользу людям – это большой талант. И этим талантом должны обладать современные руководители. Добиться высоких результатов работы и потом остановиться, уйти в тень, перейти в пассивный режим – это не наш путь. Высокая активность и постоянное развитие – это правило на всю жизнь, включая всю профессиональную карьеру. Меняется мир (экономика, законодательство, окружающая среда), технологии, потребности клиентов – меняется организация, её корпоративная архитектура (стратегия, бизнес-процессы, организационная структура – рис. 1).
3. Умение переключаться между работой и отдыхомИзвестны руководители, которые в течение многих лет работали с большими перегрузками и в результате получили существенные проблемы со здоровьем или профессиональное «выгорание». Всё это в итоге вынудило их уйти с работы. Необходимо соблюдать баланс между работой, отдыхом и личной (семейной) жизнью, уметь быстро отключаться от рабочих проблем на некоторое время. Какой бы ни был сложный и проблемный день, вечером нужно научиться переводить мысли в спокойное состояние и точно вовремя переходить ко сну. А утром продолжать решение всех вопросов и проблем.
Также всем известно, что для приобретения новых сил и вдохновения к новым свершениям хорошо помогают путешествия. «Иногда один день, проведенный в других местах, дает больше, чем десять лет жизни дома», – Анатоль Франс (французский писатель).
4. Работа в условиях постоянной борьбыЧем более высокую известность получает человек и чем больше растёт его компания (бизнес, подчинённые подразделения), тем с большим потоком негативной информации ему приходится сталкиваться (в том числе по отношению к себе). Преодолевать этот негатив опять же помогает постоянный оптимизм и чёткое следование личным и корпоративным стратегическим целям. Критика и осуждения профессиональной деятельности человека с многолетним опытом часто беспочвенны и не имеют обоснования, а великих людей это только укрепляет и мотивирует к ещё большим достижениям.
Важное качество руководителя – это умение постоянно отстаивать интересы своей компании, своего подразделения или бизнес-направления, умение жить и работать в условиях периодически возникающих конфликтов, быстро и правильно разрешать конфликтные ситуации.
5. Культура, интеллигентность, уважениеРуководитель любого уровня в организационной структуре – это пример для подчинённых сотрудников. Это образ жизни и труда, которому многие будут осознанно или неосознанно следовать (перенимать, повторять). Поэтому очень важны такие качества руководителя, как высокая культура, интеллигентность, сдержанность, вежливость, уважение к коллегам и партнёрам, внимательность. Противоположные качества руководителей всегда создают в коллективе негативную рабочую обстановку и неблагоприятный психологический климат, увеличивают текучесть кадров в организации.
Современные технологии управления
Вся деятельность, которой управляют руководители, а также сами процессы управления должны быть формализованы, чётко структурированы и автоматизированы. Необходимо выполнить как минимум три задачи.
1. Внедрить систему бизнес-моделирования (например, Business Studio) и с её помощью:
• разработать стратегию развития своего направления деятельности;
• описать в виде моделей, регламентировать и оптимизировать процессы;
• разработать показатели KPI для измерения стратегических целей и процессов, организовать их учёт и контроль;
• спроектировать наиболее правильную организационную структуру, соответствующую стратегии и процессам;
• рассчитать трудоёмкость процессов и на её основе – оптимальную численность персонала.
Всё это можно сделать в пустой базе данных или с чистого листа, но это долго, неэффективно и очень затратно. А можно использовать готовые решения, чтобы сэкономить время, ресурсы, избежать (минимизировать) ошибки и риски:
• сборник стратегий развития организаций и процессов [1];
• сборник типовых моделей процессов [2];
• библиотека готовых регламентирующих документов [3].
Задача-максимум – это построить комплексную цифровую модель организации (рис. 1) и корпоративную базу знаний, которая содержит полную и самое главное взаимосвязанную информацию об организации: стратегические цели, бизнес-процессы и продукты, организационная структура, ИТ-архитектуру, операционные риски, показатели KPI, требования в области качества, проекты и др.
2. Внедрить систему управления задачами и поручениями (трекер) и виртуальный цифровой офис (например, Яндекс 360 + Cloud или аналоги). Всё больше организаций создают виртуальное рабочее пространство на базе единой экосистемы (группы взаимосвязанных сервисов), которая кроме трекера задач также включает: корпоративную почту и календари, общий диск (облачное хранилище), видеосвязь для проведения онлайн-совещаний, онлайн-документы и формы, мессенджер и многое другое. Такой подход более удобный, чем внедрять сервисы или ИТ-системы от разных производителей по отдельности.
3. Внедрить систему управления процессами (BPMS), включая онлайн-контроль их исполнения и частичную роботизацию (например, ELMA, DIRECTUM). Многие процессы в организациях являются сквозными (с большим количеством участников) и имеют сложную логику выполнения, поэтому одной только регламентации и простых инструментов недостаточно, потребуется BPMS.
Роботизация (robotic process automation) позволит перевести массовые и рутинные процессы и процедуры в режим автоматического выполнения по заданным алгоритмам (моделям), затем применить технологии искусственного интеллекта (intelligent process automation), а часть сотрудников перевести на более сложные задачи и проекты с повышением квалификации.

Рис. 1. Комплексная цифровая модель организации (структура) и 7 систем управления
Чек-листы для оценки управленческой и личной эффективности
Первый чек-лист (табл. 1) посвящён управленческой эффективности. Оценивается деятельность, которой управляет руководитель: организация в целом, крупное направление (блок) или структурное подразделение (департамент). Это не обязательно бизнес-деятельность (продукты, услуги), а может быть любое обеспечивающее направление (например, ИТ-обеспечение).
Второй чек-лист (табл. 2) посвящён личной эффективности руководителя. Он содержит список личных качеств, параметров работы, наиболее актуальные требования. Заполняется руководителем самостоятельно (как самооценка). Часть требований оцениваются за период (например, за прошедший год), а часть – показывают состояние на текущий момент.
Шкала оценок выбирается любая, например 1–5. Индекс эффективности рассчитывается как среднее значение по всем оценкам, переведённое в проценты. Если все оценки равны 4, тогда индекс эффективности будет равен: (4 × 12) / (5 × 12) × 100 = 80 %, где «5 × 12» – это максимально возможный суммарный балл, а «4 × 12» – это набранный суммарный балл.
Главная ценность чек-листов заключается в том, что на основе проставленных оценок можно выявить недостатки и слабые стороны, а потом их проработать (улучшить, оптимизировать). Сильные стороны использовать как конкурентное преимущество для дальнейшего развития. Также будет полезно отслеживать историю чек-листов и их индексов в течение длительного времени (каждый год), чтобы видеть динамику развития и стремиться к результату 100 %. Практическим методам повышения управленческой и личной эффективности руководителя (как добиться значения индекса 100 %) посвящена следующая глава.
Табл. 1. Чек-лист для оценки управленческой эффективности руководителя

Табл. 2. Чек-лист для оценки личной эффективности руководителя

Повышение управленческой и личной эффективности руководителя
Известно большое количество методов, способов и направлений повышения управленческой и личной эффективности руководителей. Некоторые из них детально описаны в разных книгах и статьях, а какие-то известны мало. Автор в течение многих лет проводит систематизацию всех наиболее практичных методов, которые доказали свою универсальность и успешность в работе организаций разных отраслей.
Любой руководитель (особенно высших уровней) ежедневно сталкивается с большим количеством проблем, сложных ситуаций и вопросов, требующих быстрых и правильных решений. Можно полагаться на собственный опыт, можно действовать методом «проб и ошибок», можно заранее проходить обучение (тренинги), но лучший вариант – воспользоваться готовыми рекомендациями и практиками. Все они систематизированы на 8 основных групп (рис. 2, 3, 4, 5).
1. Личная эффективность и личные качества руководителя
2. Управление персоналом
3. Управление временем и задачами
4. Финансы
5. Коммуникации, взаимодействия, контакты
6. Работа с документами и информацией
7. Информационные технологии
8. Управление организацией
По этим группам в данной книге приведено 95 направлений, каждое из которых включает в среднем 9–10 практических рекомендаций и решений. Для удобства чтения каждое направление (набор рекомендаций) оформлено в виде отдельной страницы.

Рис. 2. Направления по повышению управленческой и личной эффективности руководителя (часть 1)

Рис. 3. Направления по повышению управленческой и личной эффективности руководителя (часть 2)

Рис. 4. Направления по повышению управленческой и личной эффективности руководителя (часть 3)

Рис. 5. Направления по повышению управленческой и личной эффективности руководителя (часть 4)
Примеры стратегий организаций и их эффективная разработка
Руководитель каждой организации или бизнес-направления (блока) хотел бы иметь правильно оформленную детальную и эффективную стратегию. Но далеко не у всех есть выделенные специалисты или помощники, которые могли бы и умели бы разрабатывать и оформлять стратегии развития. В данной главе рассмотрим примеры компонентов стратегии организации и ссылки на готовые решения, которые можно применять сразу без специального обучения.
Стратегия в широком понимании – это система взаимосвязанных многоуровневых целей, показателей, проектов и задач по достижению целей, а также нормативные документы, в которых всё это оформлено и регламентировано, таблицы бюджетов, в которых сделаны все финансовые расчёты. Примеры таких стратегий: базовая (сохранение текущей позиции на рынке), антикризисная (снижение издержек или преодоление негативных внешних воздействий), активный рост и расширение бизнеса.
Стратегия в узком понимании – это цели, показатели и задачи для конкретного уровня в организации (одноуровневая). Например, стратегия развития розничного бизнеса, стратегия развития процесса «Кредитные карты».
Уровни стратегии в широком понимании (минимум 3), на которых разрабатываются все компоненты (цели, показатели, проекты и задачи, документы, бюджеты):
• организация в целом;
• бизнес-направления (блоки);
• бизнес-процессы (или подразделения – главные участники процессов).
Способы оформления целей:
• обычный текстовый список;
• модель «Дерево целей» (рис. 6);
• модель «Стратегическая карта» (рис. 7 и 8) – это аналог дерева целей, только с добавлением дорожек и множественных связей между целями.
Главные требования к стратегии
1. Соответствие видению, приоритетам, задачам акционеров (собственников) организации
2. Исполняемость и понятность персоналу
3. Адекватность (соответствие внешним и внутренним условиям)
4. Правильность оформления и непротиворечивость
Приведём примеры из опыта работы разных организаций по несоблюдению каждого отдельного требования.
Первый пример. Внутренние подразделения организации (включая высшее руководство) разработали и предложили эффективную, понятную и исполняемую стратегию, но она не получила поддержку акционеров. У них было своё отличающееся видение развития организации. В итоге акционеры заказали разработку стратегии у консалтинговой компании, а Председателю правления и нескольким топ-менеджерам пришлось покинуть организацию из-за несогласия работать в новых условиях.
Второй пример. Высшее руководство организации при согласовании с акционерами сразу заказало у консалтинговой компании разработку стратегии развития без активного привлечения внутренних подразделений. Стратегия была разработана в соответствии с ожиданиями акционеров, эффективная, но не исполняемая по отдельным направлениям и блокам. Главная причина – сопротивление персонала изменениям и низкая корпоративная культура (включая низкий уровень зрелости бизнес-процессов), а также непроработанность в стратегии отдельных особенностей и специфики организации. В результате часть новой стратегии осталась только «на бумаге» (или в архивах на сервере), а реализация прошла частично.
Третий пример. Разработали исполняемую, правильно оформленную (комплексную) и поддержанную акционерами стратегию. Начали готовить и осуществлять её реализацию с выделением всех необходимых ресурсов. Но через 3 месяца стратегия оказалась неадекватной и неэффективной из-за того, что начался мировой финансово-экономический кризис. Поэтому она была полностью отменена, и в срочном порядке была разработана антикризисная стратегия с совершенно другими целями, планами и бюджетами.
Четвёртый пример. Иногда проблемы с реализацией стратегии возникают из-за того, что она оформлена несистемно и неправильно. Т. е. нет единой системы взаимосвязанных целей (стратегических карт), показателей, проектов, задач. Вместо этого есть много текстовых разрозненных документов (каждый на 20–30 страниц), которые между собой частично не согласованы и иногда даже противоречивы. Отсутствие детальных проработанных связей стратегии с другими компонентами корпоративной архитектуры (в первую очередь с бизнес-процессами) – тоже относится к этому примеру.
Примеры компонентов стратегии
Сейчас в Интернете большое количество информации о методологиях и теориях стратегического планирования и управления. Но руководство и собственники (акционеры) организаций желают видеть реальные примеры стратегий, опыт стратегического развития конкурентов, успешные практики из разных отраслей. Именно эту информацию автор систематизирует в «Сборнике стратегий развития организаций» [1]. Далее приведено несколько примеров (рис. 6–10). Стратегические карты не обязательно привязывать к каким-либо методологиям разработки или управленческим теориям. Они в первую очередь должны иметь практическую направленность и соответствовать требованиям заказчика стратегии (собственников бизнеса).

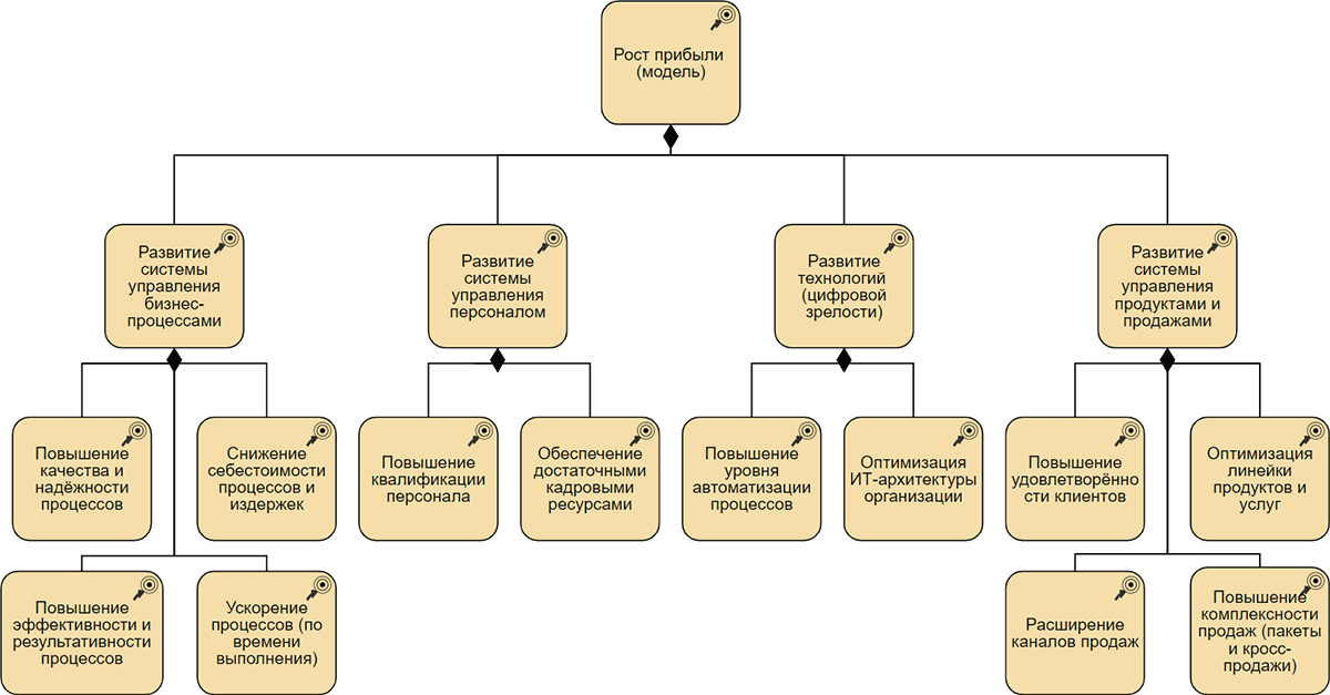
Рис. 6. Дерево стратегических целей (фрагмент)

Рис. 7. Стратегическая карта верхнего уровня (типовая)

Рис. 8. Стратегическая карта «Антикризисная» (фрагмент)

Рис. 9. Виды наиболее актуальных стратегий в организациях

Рис. 10. Группировка и виды показателей для измерения стратегических целей и процессов
Эффективная разработка стратегий
У автора есть знакомые генеральные директора и председатели правлений организаций, которые самостоятельно на своих компьютерах разрабатывают наиболее важные стратегические карты и компоненты стратегии верхнего уровня. Обычно они выполняют эту работу в самом конце рабочего дня или по вечерам, когда можно спокойно сосредоточиться на стратегическом планировании. В крупных и средних организациях в разработке и согласовании стратегии (в широком понимании) должны принимать активное участие следующие руководители.

