
Как создать продукт, который купят. Метод Lean Customer Development

Синди Альварес
Как создать продукт, который купят. Метод Lean Customer Development
Переводчик В. Башкирова
Научный редактор В. Потапов
Руководитель проекта А. Василенко
Корректор Е. Чудинова
Компьютерная верстка А. Абрамов
Дизайн обложки М. Лобов
Authorized Russian translation of the English edition of Lean Customer Development, ISBN 9781449356354 © 2014 Cindy Alvarez.
This translation is published and sold by permission of O’Reilly Media, Inc., which owns or controls all rights to publish and sell the same
© Издание на русском языке, перевод, оформление. ООО «Альпина Паблишер», 2016
Все права защищены. Произведение предназначено исключительно для частного использования. Никакая часть электронного экземпляра данной книги не может быть воспроизведена в какой бы то ни было форме и какими бы то ни было средствами, включая размещение в сети Интернет и в корпоративных сетях, для публичного или коллективного использования без письменного разрешения владельца авторских прав. За нарушение авторских прав законодательством предусмотрена выплата компенсации правообладателя в размере до 5 млн. рублей (ст. 49 ЗОАП), а также уголовная ответственность в виде лишения свободы на срок до 6 лет (ст. 146 УК РФ).
* * *Предисловие
Идеи Стива Бланка сегодня настолько популярны, что некоторые уже не помнят, как они стали достоянием широкой общественности. Между тем в свое время книга «Четыре шага к озарению», изданная автором за свой счет, была гласом вопиющего в пустыне. Стив, с которым я имел удовольствие работать в качестве инвестора и ментора, и просто друга, не побоялся применить строгую теорию развития продукта к производственной и маркетинговой деятельности стартапов, заставив нас пересмотреть сложившиеся представления об этих предприятиях и значительно опередив большинство предпринимателей и венчурных капиталистов. Свою концепцию он назвал развитием потребителей.
Сегодня этот подход практикуется далеко не только в районе залива Сан-Франциско. Он стал неотъемлемой составляющей движения бережливых стартапов. Пришло время вновь обратиться к нему и узнать об историях успеха, полезных приемах и некоторых тонкостях его применения. Синди Альварес, одна из первых пропагандистов бережливых стартапов, обобщила свой опыт в этой книге. Она работала с новичками рынка и с крупнейшими компаниями, входящими в список Fortune 500 (например, будучи директором по изучению пользовательского опыта в компании Yammer, Синди сотрудничала с Microsoft). Это позволило ей разработать подробное руководство по развитию потребителей для нового поколения предпринимателей.
Когда мы слышим слово «предприниматель», перед нашим мысленным взором встает образ студента колледжа, собирающего у себя в гараже новое устройство. Но я вкладываю в это понятие несколько иной смысл. Стартапы – это сфера человеческой деятельности, цель которой создание новых продуктов и услуг в условиях почти полной неопределенности, а предприниматель – человек, который направляет этот процесс. Собирает ли он новое устройство в своем гараже, работает в венчурном стартапе или пытается внедрять инновации в коммерческой или некоммерческой организации, – в любом случае он должен знать, как превратить «сырую» идею в реальный успешный продукт.
Все компании – от крупных до мелких – стремятся к постоянному обновлению и непрерывному росту и рано или поздно обнаруживают, что для этого необходимы новые формы взаимодействия с имеющимися и потенциальными потребителями. Задача стартапа – понять, что именно следует производить, и в кратчайшие сроки разработать новый продукт. Методы бережливого стартапа повышают шансы предпринимателей на успех. Как узнать, нужен ли продукт потребителям? Сумеют ли работать в одной команде специалисты из разных областей? Как обеспечить обратную связь с клиентами? Ответы на эти вопросы и дает методология бережливого стартапа.
Методика развития потребителей отличается от традиционных маркетинговых исследований, которые помогают узнать потребности и предпочтения потребителей, изучить потребительский опыт (понять, как клиенты используют конкретный продукт или услугу). Эта методика позволяет сделать шаг вперед – не просто понять поведение потребителей, но изменить его, обеспечив устойчивость бизнеса.
Этот процесс включает проведение ряда тестов на микроуровне, их цель – запустить механизм роста бизнеса, превращающий стартап в крупную компанию. Развитие потребителей – это непростая задача: чтобы обобщить полученную информацию, необходимо работать одновременно по многим направлениям, в постоянном контакте с маркетологами, инженерами, операторами и специалистами службы поддержки клиентов, – то есть со всеми, кто занят в разработке и реализации продукта. При этом ученые и инженеры могут сами, без поддержки маркетологов и продавцов, узнавать мнение потребителей о продукте. Продавцы видят, как важна для инновационного процесса обратная связь с клиентами. Работники службы поддержки получают возможность не просто реагировать на жалобы покупателей, но и удовлетворять их потребности.
У тех, кто только начал знакомиться с методами бережливого стартапа (даже если они готовы к разговору с реальными или потенциальными потребителями), возникает множество вопросов. Как уговорить людей потратить время на разговор о продукте, который еще не разработан? Как получить информацию от самых лояльных потребителей, не испортив отношений с ними? Как понять, что вы удовлетворяете потребности клиентов, если те сами не знают, чего хотят?
Синди Альварес отвечает на эти и многие другие вопросы. Она рассказывает о приемах, помогающих предпринимателям не терять связь с реальностью даже на стадии научных исследований. Не стоит полагаться на рассказы потребителей о том, что они намерены делать в будущем. Стратегия Синди строится на их сегодняшнем поведении. «За реальное изменение модели поведения, товар или обучение чему-то новому приходится платить, – поясняет она. – Важно видеть разницу между “хочу” и “буду”, а для этого нужно внимательно слушать целевого клиента».
Такой подход требует творческого мышления и умения превратить исследовательское интервью в научный эксперимент. Один крупный банк, с которым Синди довелось работать, требовал, чтобы она спрашивала у клиентов, важна ли для них защита персональной финансовой информации. Все десятеро опрошенных, естественно, ответили на этот вопрос утвердительно. Поскольку эти ответы не давали представления о проблеме, Синди сменила тактику и спросила одного клиента, готов ли он за $50 сообщить девичью фамилию своей матери и номер карты социального страхования. «Без тени сомнений этот человек достал шариковую ручку и потянулся к листу бумаги, – пишет Синди. – Я успела остановить его прежде, чем он написал хоть слово, но достигла своей цели. Сохранность персональных данных волновала моего собеседника лишь до тех пор, пока ему не посулили $50».
Тех, кто собирается отправиться в страну бережливых стартапов, хочу предупредить вот о чем. Если вы уверены, что знаете своих клиентов, готовьтесь к сюрпризам. Работаете ли вы в крупной корпорации или крошечном, но хватком стартапе, мечтаете ли создать новый гениальный продукт или, будучи новичком на рынке, уже учитесь жить в условиях стремительного роста, разрабатываете ли вы бытовую технику или огромные промышленные установки, – сюрпризов хватит на всех. Ни концепция бережливого стартапа, ни книга, которую вы держите в руках, не содержат ответов на все вопросы. Но мы надеемся, что предлагаемые методы помогут быстро проверить обоснованность ваших предположений и создать жизнеспособную компанию, радующую клиентов.
Эрик РисСан-Франциско14 апреля 2014 г.Введение
Нам кажется, что мы знаем, что нужно покупателю, но чаще всего ошибаемся. И пусть мы знаем свое дело – мы все равно ошибаемся.
Адам Писони, директор по продажам YammerВ стартапе все строится не на фактах, а на предположениях.
Стив БланкВ 2008 г. я работала в одном стартапе. Как-то раз мой начальник заметил у меня на столе книгу Стива Бланка «Четыре шага к озарению»[1]. «Обязательно прочитай ее, – сказал он. – Это очень полезная книга, к тому же она прекрасно написана».
Бланк писал о своих достижениях и провалах на протяжении 20 лет работы в восьми технологических компаниях. Этот опыт позволил ему изучить столь необходимый стартапам процесс, который он назвал развитием потребителей (customer development). Читая его книгу, я увидела и свои ошибки, и ошибки других компаний на рынке. Мы даже не пытались убедиться в том, что создаем именно тот продукт, который будут покупать. Мы думали, что знаем потребителей, а на самом деле знали только свою отрасль и продукты.
Кроме того, я увидела, что некоторые описанные в книге приемы я уже использовала в своей практике. Не потому, что я столь же гениальна, как Стив Бланк, – просто у меня был опыт работы в компаниях в условиях полной неопределенности, отсутствия выделенного бюджета и постоянной команды.
Именно «Четыре шага» я держала в голове, отправляясь на первую встречу с одним из наших прежних клиентов. Переговоры были нетрудными – мы нравились заказчику, и он только одобрительно кивал, слушая рассказ моего начальника о новом продукте. Примерно час спустя сидящие за столом уже вели себя, как всегда при завершении встречи: закрывали крышки лэптопов, складывали бумаги и вытаскивали из карманов визитки.
Тут я и задала свой вопрос. «Итак, – сказала я, – мы уже показали вам наш новый продукт, и все же… Если бы мы решили его усовершенствовать, что следовало бы сделать, чтобы он стал более полезным и ценным для вас?».
Честно говоря, я не ждала ответа.
Но руководительница проекта со стороны заказчика, немного помолчав, ответила мне. «Ну что же, – сказала она, – ваш виджет рекомендаций привлечет на наш сайт клиентов, мы заработаем больше, это отлично. Но, видите ли, не все страницы сайта равноценны. Некоторые для нас в 10–20 раз важнее других, об их просмотре посетителями мы заключили специальные соглашения с партнерами. Если бы вы помогли нам продвигать именно эти страницы, мы заработали бы гораздо больше».
Уже в дверях мой босс бросил: «Поразительно! Мы работаем с этими заказчиками почти год, но не догадались задать им твой вопрос».
Недели через две я встречалась с другими заказчиками. Я слушала их рассказ о работе с партнерами по бизнесу, методах получения прибыли и процессах принятия решений о покупке. Услышанное помогло усовершенствовать продукт и повысить цену втрое[2].
Описанный выше разговор с клиентом – прекрасный пример того, что я называю «бережливым развитием потребителей» (lean customer development). Заказчику был задан всего один вопрос. Лишь на шаг мы отступили от привычной схемы и подумали не о том, как улучшить наш продукт, а о том, как обогатить заказчика. В результате мы получили новый стимул к работе, смогли сэкономить время и заработать намного больше.
Ничего сложного здесь нет. Изучайте потребности заказчика и используйте полученную информацию для создания продукта, который будут покупать.
Для кого эта книга?
Если вы – основатель стартапа в районе Залива Сан-Франциско, эта книга не для вас.
Почему? Да потому, что вы, скорее всего, уже прочитали не только «Бизнес с нуля» Эрика Риса[3] и «Четыре шага к озарению» Стива Бланка (или, по крайней мере, попытались осилить эти книги), но и множество других книг из посвященной бережливому подходу серии O’Reilly Lean Series. В районе Залива Сан-Франциско нет недостатка в лекторах, блогерах и предпринимателях, готовых к новациям и экспериментам, да и у здешних потребителей градус восприимчивости к новому выше среднего.
Но эта книга для тех, кто работает с новыми продуктами в не столь благоприятных условиях.
Возможно, вы уже читали «Бизнес с нуля» и думаете: «Звучит заманчиво, но как это реализовать на практике?»
Возможно, вы работаете в стартапе или крупной организации, которой, как вам кажется, вряд ли нужны приемы, полезные стартапу.
Моя карьера разворачивалась в районе Залива Сан-Франциско, но по большей части имела дело с такими людьми, как вы. Я работала в стартапах, клиентами которых были представители консервативных и не склонных к новшествам отраслей – финансисты, издатели, медики, юристы и строители. В 2012 г. компания Yammer, в которой я трудилась, была поглощена Microsoft, и мне пришлось прививать бережливым и всегда готовым учиться майкрософтовцам более гибкую и восприимчивую ко всему новому культуру.
Иными словами, я чувствую ваши проблемы и могу показать, как применять приемы, о которых идет речь, независимо от того, работаете вы в стартапе или в давно уже известной на рынке компании.
Эта книга – для тех, кто занимается прежде всего разработкой продуктов и работает в сфере технологий, обслуживания, в крупных компаниях, консервативных и даже строго регулируемых государством отраслях. Эта книга для:
• менеджеров по продукту, конструкторов и инженеров, которые хотят повысить шансы новых продуктов на успех;
• работников крупных организаций, чья деятельность связана с продвижением продукта на рынок и которые стремятся сделать так, чтобы их компании быстрее развивались и работали более рационально;
• предпринимателей, которым необходимо правильно оценить рынок и идею продукта до того, как они потратят время и деньги на создание товара, который никто не купит.
В книге я привожу множество примеров, которые помогут читателям понять, что такое развитие потребителей в действии. Эти примеры относятся и к стартапам, и к сложившимся компаниям, а также к самым разным товарам: потребительским и производственным, программному обеспечению, услугам и даже продовольственным товарам.
Предлагаемый в книге простой подход к развитию потребителей приносит плоды независимо от того, какой продукт вы производите и каковы размеры вашей организация, поэтому я прошу вас ознакомиться со всеми примерами, а не только относящимися к вашей отрасли. Приемы, которым вы научитесь, стоят того, чтобы потратить время на чтение.
Кто может заниматься развитием потребителей?
Кто может заниматься развитием потребителей? Какое образование, опыт работы и профессиональные навыки нужны для этого? Необходимы всего три вещи.
Желание постоянно учитьсяСогласитесь: неловко задавать вопросы, которые покажут, что вы (или ваш начальник) ошибаетесь. Обучаемость – условие успеха.
Умение работать в условиях неопределенностиРазвитие потребителей – процесс непредсказуемый: вы не знаете, чему научитесь, пока не начнете учиться. Нужно уметь соображать на ходу и быстро приспосабливаться к ситуации по мере получения новой информации.
Готовность распознавать и исправлять ошибкиНекоторые представления вашей команды окажутся ошибочными. Вам придется убеждать людей изменить взгляды и планы в соответствии с новой информацией.
Обладая этими тремя качествами и почерпнув из книги базовые представления о развитии потребителей, вы сможете сразу же приступить к работе. Помимо всего прочего, вы познакомитесь с основами социальной психологии, на знании которых строятся описанные мной тактические приемы, и будете понимать, почему эти приемы работают. Поскольку все компании разные, вам придется адаптировать описанные методы к особенностям вашей компании. Зная, как используются эти методы, вы легко сможете это сделать.
Вы будете поражены, узнав, сколько работников потребуется, чтобы заниматься развитием потребителей. Представьте себе, это может быть всего один человек.
И если вы – основатель стартапа, этим человеком можете стать вы.
Мой опыт подсказывает, что даже в тех организациях, где развитием потребителей занимается целая команда, координирует работу и обобщает полученные результаты все равно кто-то один. Вот почему на протяжении всей книги я буду обращаться напрямую к вам.
Почему эта книга выходит в серии книг о бережливом подходе?
Эта книга продолжает известную серию O’Reilly Lean Series, которую открыл бестселлер Эрика Риса «Бизнес с нуля». Каждая книга серии развивает одну из идей, содержащихся в книге Риса, и может служить пособием по практическому применению его подхода.
В то же время, чтобы прочесть книгу, которую вы держите в руках, не обязательно читать «Бизнес с нуля» или любую другую книгу данной серии.
Еще раз о понятии «бережливый»Термин «бережливый, экономичный» (lean) первоначально использовался в сфере производства, главным образом на предприятиях Toyota. Он указывает на стремление освободить производственные процессы от всего лишнего и сделать конечный продукт таким, каким его хотят видеть заказчики.
Развитие потребителей может рассматриваться как элемент бережливого подхода, оно делает процесс разработки продукта целенаправленным и гарантирует выпуск продукта, который нужен покупателям.
Развитие потребителей – важный элемент работы бережливого стартапа, и это понятие встречается в других книгах серии. Особенность этой книги в том, что она полностью посвящена бережливому развитию потребителей, его внедрению и использованию в современных условиях. Поскольку сегодня бережливый подход практикуется повсеместно, книга будет полезна и создателям стартапов, и работникам сложившихся компаний. Чтобы применять на практике знания, почерпнутые из этой книги, необязательно работать в стартапе. Иногда зрелые компании нуждаются в развитии потребителей даже больше, чем новички.
Почему я написала эту книгу?
Развитие потребителей – ключевой фактор успеха, но ему явно уделяют недостаточно внимания. Это происходит по ряду причин.
• Мы слишком склонны полагаться на собственные гениальные идеи.
• Нам кажется, что наш профессиональный опыт позволяет создавать продукт, не проверяя, насколько верны наши представления[4].
• Мы не знаем, как найти потребителей, пока не разработаем продукт.
• Сегодня много говорится о необходимости развития потребителей, но почти никто не пишет, как именно им следует заниматься. Многие просто не знают, с чего начать.
Я не хочу, чтобы компании продолжали совершать ошибки, которые допускала я сама и многие другие.
Поэтому я пишу о том, что именно следует делать, как именно это следует делать и почему следует делать именно это, чтобы снизить риски и сократить путь от идеи до результата.
Что вы узнаете, прочитав книгу?
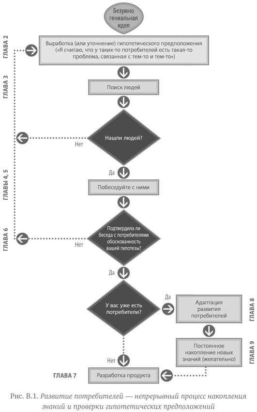
Эта книга – практическое пособие по развитию потребителей. На рис. В.1 показаны важнейшие составляющие процесса. Схема на рисунке – своеобразный путеводитель по книге, показывающий, в какой главе рассказывается о том или ином элементе развития потребителей.
В главе 1 («Для чего нужно развитие потребителей?») приводятся аргументы, которые помогут преодолеть сопротивление вашей организации внедрению развития потребителей.
Прочитав главу 2 («С чего начать?»), вы научитесь вырабатывать исходные предположения, формулировать гипотетические проблемы и выявлять особенности целевых клиентов.
В главе 3 («С кем говорить?») будет рассказано о том, как найти целевых клиентов и разговорить их.
В главе 4 («Что нужно узнать?») подробно рассматриваются важнейшие категории вопросов, позволяющих понять, от чего зависит сегодняшнее поведение потребителей, определить их проблемы и выявить потребности. Автор объясняет, почему именно эти вопросы позволяют получить необходимую информацию.
В главе 5 («Выходите из офиса!») представлены примерные сценарии информативных бесед с потребителями. Вы узнаете, как правильно представиться, разговорить клиентов и за общими словами разглядеть важнейшие поведенческие шаблоны и потребности.
В главе 6 («Что такое обоснованная гипотеза?») речь идет о том, как обобщить полученную ценную информацию и сделать правильные выводы, позволяющие совершенствовать продукт и принимать верные бизнес-решения.
В главе 7 («Каким должен быть минимально работоспособный продукт?») мы поговорим об основных видах минимально работоспособных продуктов (minimum viable product – MVP) и увидим, в каких условиях следует разрабатывать тот или иной продукт.

Прочитав главу 8 («Как заниматься развитием потребителей, если они у вас уже есть?»), вы узнаете, как сделать, чтобы продукт соответствовал ожиданиям потребителей и не разочаровал их. Работникам крупных компаний, консервативных и строго регулируемых государством отраслей или отраслей с длинным торговым циклом эта глава поможет убедиться в том, что развитие потребителей пойдет на пользу их организациям.
В главе 9 («Непрерывное развитие потребителей») рассказывается о том, как применять методы развития в конкретной организации и правильно сочетать их со стратегией опоры на уже имеющихся потребителей и ориентацией на непрерывное получение прибыли. Когда вы прочитаете эту главу, у вас появятся свежие идеи относительно новых направлений работы с потребителями.
В Приложении («Задавайте правильные вопросы») приводятся проверенные на практике вопросы, которые следует задавать потребителям. В этом разделе рассказывается о том, когда и какие из этих вопросов следует задавать, и о том, какие выводы можно сделать на основе ответов.
Благодарности
Прежде всего, автор хотел бы выразить огромную благодарность людям, которые оказывали ему доверие, долгие годы позволяя применять описанные в книге методы развития потребителей. Это Хитен Шах (Hiten Shah), Питер Хезлхерст (Peter Hazlehurst), Тим Шихан (Tim Sheehan), Джим Паттерсон (Jim Patterson) и Паван Тападиа (Pavan Tapadia).
Особой благодарности заслуживает Джастин Лин (Justin Lin). С математической точностью он высчитал, сколько времени я должна уделять писанине. Серена Лин (Serena Lin) была не столь деликатна. «Когда же ты наконец кончишь писать, мамочка?», – постоянно спрашивала она.
Я чрезвычайно признательна Морин Би (Maureen Be), Ванессе Пфаффин (Vanessa Pfafflin), Грейс О’Мэлли (Grace O’Malley), Джеми Крабб (Jamie Crabb) и Прие Найак (Priya Nayak). Это члены моей замечательной исследовательской команды в Yammer, которые довели мои идеи до совершенства и использовали их для повышения эффективности работы разработчиков продуктов и совершенствования самих продуктов.
Мне хотелось бы поблагодарить очень многих людей, которые мне помогли. Эти люди писали предисловие к книге, просматривали различные варианты текста, проверяли ссылки и рекомендовали меня в качестве лектора, что и вдохновило меня на написание этого опуса. Огромное спасибо всем, и прежде всего Генри Вэю (Henry Wei), Тревору Оуэнсу (Trevor Owens), Бавику Джоши (Bhavik Joshi), Эндрю Волфу (Andrew Wolfe), Джону Петито (John Petito), Юджину Киму (Eugene Kim), Саре Милстейн (Sarah Milstein) и, разумеется, Эрику Рису и Стиву Бланку. Я также благодарю своих редакторов Мери Треселер (Mary Treseler), которая дала книге зеленый свет, и Деб Кэмерон (Deb Cameron), которая помогла придать правильную форму и структуру беспорядочному скоплению идей и материалов. Спасибо моим рецензентам Тристану Кромеру (Tristan Kromer), Маркусу Гослингу (Marcus Gosling), Роберту Грэму (Robert Graham), Филиппу Хантеру (Phillip Hunter), Чаку Ли (Chuck Liu), Мэтью Расселу (Matthew Russell), Тому Боутсу (Tom Boates) и особенно Лэйн Холли (Lane Halley). Их предложения и критические замечания помогли сделать книгу лучше.
Глава 1
Для чего нужно заниматься развитием потребителей?
К сожалению, даже лучшие специалисты (например, мы с вами) недооценивают значение деталей. Мы тратим колоссальные усилия на то, чтобы родить кучу идей, которые на практике чаще всего оказываются неудачными. В книгах и статьях можно найти массу примеров того, что в области разработки программного обеспечения лишь половина идей оказываются успешными. Наш опыт работы в Microsoft говорит о том же: лишь каждая третья идея действительно позволяет улучшить показатели, которые она призвана улучшить.
Ронни Кохави, один из создателей и совладелец MicrosoftПрирода дала людям один язык и два уха, чтобы мы больше слушали других, чем говорили сами.
ЭпиктетПотребители – это люди, от которых зависит успех продукта.
Если потребители не желают покупать продукт, неважно, насколько он хорош, продвинут, красив или сравнительно дешев. Раз никто не хочет его покупать, значит, он никому не нужен.
И какой прок в том, что мы потратили кучу времени и сил на оптимизацию процессов развития продукта? Не лучше ли было заняться развитием потребителей? Может быть, стоило потратить время на то, чтобы понять, чего хотят потребители, каковы их потребности и проблемы, и помочь им эти проблемы решить?

