
Введение в волновую психологию

Начало.
На пересечении многих наук образовалась волновая психология как новое видение устройства памяти человека, разумности всей живой природы, голографичности мироустройства. Из ученых, занимавшихся и занимающихся этими проблемами можно отметить академика Денисюка Ю.Н., радиофизика Левашова Н.И., биолога Гаряева П.П, психолога Беляева А.С., целителя Шерстенникова Н.И., ученого Бабикова Ю.А. и многих других. Так Левашов Н.И. ввел понятие мерности пространства и определил мерности, в которых сосредоточена жизнь человека; также он доказал голографическое устройство памяти всех живых существ, в том числе человека; разнообразные эгрегоры так же являются голограммами. Гаряев П.П. определил экспериментальным путем голографическую составляющую генов РНК и ДНК и получил омолаживающий эффект от исправления поврежденных хромосом с помощью голографической памяти от молодых генов. Психолог Беляев А.С. проводит опыты по получению информации из различных эгрегоров и обучает людей образному восприятию нужных для успешности событий. Шерстенников Н.И. показал, как можно добиться улучшения здоровья и омоложения с помощью открытых им методик самовнушения.
Наш соотечественник академик Ю.Н. Денисюк активно занимался проблемами голографии и добился значительных результатов мирового значения; им была разработана теория трехмерных динамических голограмм, сделаны открытия в области ОТОБРАЖАЮЩИХ СВОЙСТВАХ БЕГУЩИХ ВОЛН ИНТЕНСИВНОСТИ ПРИ ЗАПИСИ ДИНАМИЧЕСКИХ ОБЪЕМНЫХ ГОЛОГРАММ и многое другое.
При изучении работ указанных авторов можно сделать вывод, что память представляет собой голографическое образно-векторное образование, состоящее из многочисленных событий (образов) прошлого, настоящего и будущего. Человек способен управлять движением этих образов с помощью сознания как в своей памяти, так и в других информационных структурах. Следовательно образы имеют векторный (магнитный) характер, так как способны ориентироваться и двигаться в заданном направлении. Человек может притягивать или отталкивать определенные события в своей жизни и программировать себя на конкретные обстоятельства, давая команду подсознанию.
Глава 1. Дополнительные законы голографии
.1.
Появление Человека Сознательного.
Из-за накопления большого количества знаний и умений происходит трансформация Человека Разумного в Человека Сознательного, способного управлять собственной жизнью и смертью, а также решать сложные мировые задачи в космическом плане.
Для решения этих задач и существуют люди на нашей планете. Перечень этих задач удивляет своей необычностью и невероятной сложностью. Внимание людей ориентируется на более глубокое изучение окружающей природы и действительности.
Приступим к ознакомлению с некоторыми явлениями природы, которые стали доступными для понимания Человеку Сознательному в начале ХХI века.
.2.
Разумная цивилизация
На смену машинной цивилизации Человечества приходит разумная цивилизация, основные принципы которой сформулированы в Третьем Обращении к Человечеству [10], так например: «Смена поколений необходима разумным существам и в частности, людям, не как живым существам для сохранения и продолжения животного вида, но как Разумным Существам для сохранения Разума». И еще: «Язык в сущности не способ передачи информации, а способ её сужения и не достижение разума, а лишь убогое временное явление на ранних этапах эволюции человечества». Общение между людьми должно быть телепатическим, то есть голографическим на любых расстояниях. В работе по перестройке логического фундамента мышления Человечеству нужен Курс непрерывной логики и детальные инструкции по постепенному воспитанию в следующих поколениях навыков непрерывного мышления.
.2.1.
Мерности пространства
По Н.В. Левашову [10] считается, что Мерность – это совокупность качественных характеристик пространства; в целом – это базовая частота колебаний устойчивости данного пространства. В рамках позиций Волновой психологии будем считать, что базовая частота – это частота стоячих или бегущих волн, на которых записаны голограммы с информацией характеристик данного пространства. Н.И. Левашов в [10] пишет, что в Большом Космосе существует бесконечное число форм материй, которые взаимодействуют между собой или не взаимодействуют вообще, и этот уровень определяется коэффициентом взаимодействия в конкретном объеме пространства. «При максимальном взаимодействии двух материй (обозначим одну из них буквой А, другую – В) происходит полное слияние данных материй друг с другом и возникает новая, гибридная форма – АВ. Слияние возможно только в пределах объёма, где становятся одинаковыми все параметры этих материй. Неоднородность пространства влияет по-разному на формы материй, которые пронизывают эту неоднородность. На одну форму материй влияет больше, на другую – меньше. Неоднородность изменяет качественную структуру материй, что и создаёт условия для их слияния и образования нового качества. Таким образом внутри неоднородности в пределах объёма, где возникают условия для слияния двух материй, возникает материя нового качества – гибридная форма АВ. Гибридная форма АВ тоже влияет на неоднородность пространства, в которой она возникла. Происходит заполнение неоднородности возникшей гибридной формой АВ и её вырождение. Неоднородность представляет собой искривление пространства, что приводит к изменению мерности в пределах этой неоднородности по сравнению с соседними участками пространства. Таким образом изменение мерности пространства на некоторую величину приводит к возникновению условий для слияния двух материй. Для того, чтобы могли слиться две формы материи, необходимо изменение мерности пространства на величину: ∆α = 0,020203236… Для того чтобы возникла возможность слияния трёх форм материй, необходимо чтобы мерность пространства снова изменилась на величину ∆α и так далее». Левашов Н.В. считает, что «при последовательном изменении мерности внутри неоднородности пространства на величину ∆α последовательно сливаются семь форм материй, образующих нашу Вселенную и создают шесть материальных сфер разного качественного состава и размера. Внутренняя сфера, образованная семью формами материй есть физически плотная планета ЗЕМЛЯ, вещество которой имеет четыре агрегатных состояния – твёрдое, жидкое, газообразное и плазменное. Разные агрегатные состояния возникают, как результат колебания мерности, меньше, чем ∆α».
Эти утверждения иллюстрирует Рисунок 1.

Рис. 1 – Образование Земли [10].
«Когда мы говорим о планете Земля, мы должны понимать под этим шесть сфер, вложенных одна в другую и представляющих ЕДИНОЕ ЦЕЛОЕ. Это понятие – очень важно для понимания многих явлений и загадок живой и неживой материи, эволюции жизни на нашей планете… При завершении формирования качественных структур Земли, неоднородность в пространстве нейтрализуется (см. Рис. 2). Возникшие при слиянии форм материй материальные сферы заполняют эту неоднородность. Происходит «выравнивание пространства».

Рис. 2 – Выравнивание пространства.
.2.2.
Микрокосмос.
Далее Левашов Н.В. пишет: «Ядро атома влияет на свой микрокосмос: ядро атома искривляет, изменяет мерность микрокосмоса. Каждый атом своей массой в большей или меньшей степени приоткрывает качественный барьер между физическим и эфирным уровнем и создаёт между ними канал. Минимальный канал создаёт атом водорода, максимальные каналы создают трансурановые элементы. Через этот канал материя частично начинает перетекать на эфирный уровень и становится несвязанной с другими материями (процесс, обратный слиянию материй), поэтому атом, постепенно теряя конкретную форму материи, становится неустойчивым и распадается на простые, более устойчивые элементы».
Если придерживаться голографической концепции устройства мироздания, то такие высказывания Левашова Н.В. можно трактовать как голографические взаимодействия между уровнями (в данном случае между физическим и эфирным), то есть движение материи по Левашову Н.В. можно считать как перемещение голограмм эту материю образующих. И в соответствии с выводами Денисюка Ю.Н. [8] предполагать, что эти голограммы представляют из себя стоячие или бегущие волны интерференции, на которых эти голограммы записаны. Теперь можно применить весь математический аппарат для голограмм, разработанный достаточно детально Денисюком Ю.Н. и его коллегами [12].
.3.
Научные инструменты для изучения памяти Человека Сознательного.
.3.1.
Волновой механизм взаимодействия.
Рассмотрим механизм взаимодействия голограмм на примере живых клеток. Так у клеток есть химический способ обмена информацией и волновой (голографический). При волновом способе происходит наложение голограмм, и память клеток объединяется, что в свою очередь увеличивает во много раз возможности деятельности этой совокупности клеток. Наблюдается явление резонанса, когда происходит ускорение деятельности клеток. У нейронов резонанс вызывает такое ускорение их деятельности, что возникают сверх способности мозга: ясновидение, телепатия [4].
Существует множество энерго-информационных образований как порожденных деятельностью человека, так и образованных без его участия – эгрегоров, в которых накапливаются огромные массивы информации разнообразной тематики. Одним из таких эгрегоров есть память и разум нашей планеты, который в том числе содержит информацию о достижениях всех людей; конкретные открытия, достижения человека поощряются эгрегором планеты, предоставляя нужную информацию, и на клеточном уровне воздействует на разум человека, пробуждая активизацию деятельности клеток. Разум планеты способен управлять изменениями деятельности людей, проникать в общество и перестраивать сложившееся поведение. Воздействие идет по так называемым каналам, или волноводам, соответствующей тематики: финансовый канал, здоровья, молодости и т.д.
По каналу омоложения идут голограммы-образы для работы клеток в обновленном режиме, происходит стирание устаревшей информации, записывается новая программа жизнедеятельности, что убирает все нарушения в работе как самих клеток, так и органов из них состоящих.
.3.2.
Механизм памяти.
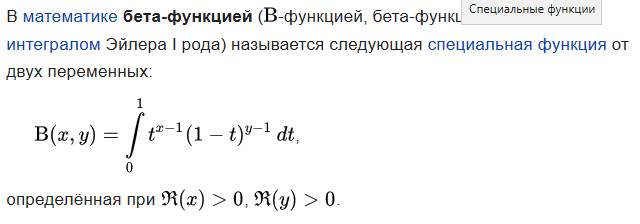
Рассмотрим механизм памяти с позиций новейшей теории супер взаимодействия. Так Скляров А.Ю. [7] делает предположение, что «в основе материального мира лежит материальная субстанция которую можно идентифицировать на данном этапе с супер стрингами, в основе духовно-нематериального мира также лежит духовно-нематериальная субстанция (вид которой еще нельзя определить, но о свойствах которой можно сделать ряд предположений, основываясь как на свойствах духовно-нематериального мира в целом, так и на аналогии с материальной субстанцией, а также на свойствах виртуальных частиц; виртуальные частицы обладают принципиальным отличием от элементарных частиц: виртуальные частицы не относятся к известным нам формам материи. Они являются как бы образами элементарных частиц, а это уже относится к области не материального, а духовного мира), и наконец, в основе материальной субстанции (т.е. материи) и духовно-нематериальной субстанции (т.е. духа) лежит некая дуальная первосубстанция. Как набор супер стрингов образует квант поля или элементарную частицу в зависимости от «компановки» и количества супер стрингов, так и набор «кирпичиков» дуальной первосубстанции образует супер стринг или «кирпичик» духовно-нематериальной субстанции в зависимости от «компановки» и количества «кирпичиков» дуальной первосубстанции».
Остается предположить, что сами стринги – это тоже волны (с записанными на них голограммами), от частоты колебаний которых в соответствии с бета-функцией Эйлера и происходит образование составляющих атомы частиц в материальном мире и образов элементарных частиц в пространстве человеческой мерности.

(1)
«Выяснилось, что, во-первых, для существования виртуальных частиц вовсе не требуется какой-либо сверхъестественной силы; во-вторых, элементы духовно-нематериального мира также подчиняются вполне определенным законам; и в-третьих, эти законы аналогичны законам материального микромира» пишет Скляров [7]. Таким образом процессы в духовном мире (пространстве человеческой мерности) позволяют аналогично материальному миру раскрыть законы голографии и описать их на математическом языке.
.3.3.
Законы голографии в пространстве человеческой мерности.
По мнению автора существуют несколько дополнительных голографических Законов исходя из опытов и наблюдений большого количества ученых, занимающихся вопросами голографии.
1-й закон утверждает, что голографический образ, однажды появившись в пространстве человеческой мерности, существует как самостоятельное информационное образование, записанное на бегущей волне интерференции.
2-й закон говорит о том, что голографические образы обладают магнитными свойствами притяжения-отталкивания.
3-й закон состоит в том, что голографические образы способны взаимодействовать друг с другом, проявляя явления резонанса и диссонанса при взаимном пересечении и наложении.
Предполагается также, что скорость взаимодействия голографических образов в пространстве человеческой мерности может быть намного больше скорости света.
.3.4.
Практическое применение Законов голографии.
Передача голограммы в эфир.
По аналогии с материальным генератором волн генератор образов волн должен состоять из нескольких осцилляторов (колебательных контуров), частота которых изменяется в соответствии с необходимой по преобразованию Фурье длиной волны передачи информации. Соответственно приемник производит обратное преобразование Фурье и на выходе получается исходная информация.
Больших успехов в передаче информации с помощью микролептонов добился Охатрин А.Ф. Он построил приемник и передатчик, информация межу которыми распространялась намного быстрее скорости света, а сам сигнал невозможно было экранировать никакими способами [9]. В мае 1985г. в лаборатории А.К. Геворкова (СФТИ) была разработана, изготовлена и испытана малогабаритная высокоградиентная линейная ускоряющая структура на основе встроенных вложенных один в другой четвертьволновых коаксиальных резонаторов, схема которой приведена на Рис. 3.

Рис. 3 – Схема линейного СВЧ-ускорителя на основе встроенных резонаторов: 1 -вакуумный контейнер; 2-ускоряющие резонаторы; 3-устройство ввода мощности; 4- группирователь; 5- элементы подстройки частоты; индукционные датчики тока [9].
Данная установка излучала микролептоны, которые обладали высокой проникающей способностью. Возможно предположить, что излучение происходило в виде бегущих волн интерференции, на которых можно было записать голограммы.
.3.5.
Передача информации.
Информацию можно записать на любой материальный носитель с помощью образов (голограмм) элементарных частиц или образов радиоволн. В этом случае кодироваться будет поверхностный слой материала носителя, то есть его атомная структура. Считать информацию можно при помощи лазера соответствующей частоты когерентности как это делает Гаряев П.П. [5]. Предполагается, что вокруг всех предметов существует микролептонное поле; вокруг живых существ оно называется биополе. Левашов Н.В. называл биополе пси-полем: «каждый нейрон в частности и мозг в целом любого многоклеточного организма генерирует поля (назовём их пси-полями), которые управляют всеми функциями организма. Кроме этого нейроны, мозг обеспечивают своей работой и несколько других функций, без которых сама жизнь каждого живого организма была бы весьма проблематичной. Одна из этих функций – сохранение целостности и гармонии функций эфирного, астрального и первого ментального тел организма от воздействий внешней среды и от влияния других живых организмов». Другая важная функция по мнению автора – это голографическая составляющая биополя, позволяющая передавать информацию об организме на считывающие устройства, в том числе обмениваться информацией с другими существами.
Глава 2. Генератор биополя
2.1. Биологический осциллятор
Генераторами биополя у живых организмов являются молекулы ДНК и РНК в различных их комбинациях. Поэтому резонансные частоты у различных органов отличаются друг от друга в зависимости от наборов белковых молекул.

Рис. 4 – Молекулы ДНК в различных скрутках.
Электромагнитные колебания являются частным случаем биологического осциллятора, который генерирует образы, то есть волны с записанными на них голограммами в пространстве человеческой мерности. Если посмотреть на Рис. 5, то отчетливо видна двойная спираль «катушки» индуктивности и емкости между ее витками, то есть имеется колебательный контур. Голограммы волн как будет показано в дальнейшем представляют из себя так называемые бегущие волны интенсивности (БВИ по Ю.Н. Денисюку [8]), на которых записываются голограммы. Биомолекулы излучают БВИ с уже записанными на них голограммами. Расшифровка информации происходит на так называемых голографических экранах, представляющих из себя объемы пространства, в которые проецируются голограммы.

Рис. 5 – Двойная спираль ДНК. В свободном доступе: http://psyfor.life/wp-content/uploads/2018/05/i78.jpg
Соответственно можно рассчитать (зная размеры молекулы) резонансную частоту и период колебаний данного осциллятора для пространства мерности человека; таких частот будет несколько в зависимости от пространственной ориентации молекулы и формы скручивания.
«Биологи сообщили, что хромосомы – удлиненные молекулы ДНК, несущие наши генетические инструкции – заканчиваются аккуратно соединенными петлями. Биологам пришлось много раз пристально рассматривать в микроскоп 46 хромосом в ядрах каждой нормальной человеческой клетки, без восприятия того, что сейчас было открыто: концы хромосом – весьма длинных молекул ДНК, несущих генетическую информацию – аккуратно связаны в большие, прочно скрепленные узелками петли» [13].
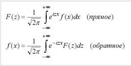
Что же касается голографической составляющей колебательного процесса, то она определяется по формуле прямого и обратного преобразования Фурье исходя из совокупности существующих у данной молекулы резонансных частот.

(2
)
Преобразование Фурье – преобразование, функция которого описывает фазу или амплитуду каждой синусоиды, отвечающей определенной частоте. Фаза представляет собой начальную точку кривой, а амплитуда – ее высоту [14].

Рис. 6 – Преобразование Фурье.
2.2. Сопротивление молекулы ДНК
Исследованием сопротивления молекулы ДНК занимаются Т. И. Шарипов и Р. З. Бахтизин [15]. Они определили вольт-амперные характеристики молекулы, представленные на рисунке 7.

Рис. 7 – ВАХ для ДНК.
Закона Ома для участка цепи с активным сопротивлением как известно:
r(t) = U/i(t) (3)
ВАХ оказалась подобна ВАХ типичного полупроводника; с ее помощью определялось сопротивление молекулы (R=0.05*109 Ом). Если представить молекулу ДНК в виде нанопровода, то ее удельное сопротивление с учетом диаметра молекулы (d = 2 нм), площади (S = d2 = 6.28 нм2) и длины молекулы (L = 10 нм) можно представить как:
r = 6.28·10-18·0.05·109/10·10-9 = 0.0325 Ом·м = 3.25 Ом·см [14] (4)
2.3. Периодическая осцилляция молекулы ДНК.
В исследовании, опубликованном в издании Nature Chemistry, Ли Мин Цзян, Хулио Палма, Кристофер Бруо и другие из Института биодизайна университета штата Аризона изучили пути, которыми электрические заряды передвигаются вдоль ДНК, прикрепленных к паре электродов [16].
Ранее уже были подробно исследованы два первичных механизма переноса заряда. На коротких расстояниях электрон демонстрирует свойства волны, проходя прямо через молекулу ДНК. Этот процесс есть не что иное, как квантово-механический эффект под названием туннелирование.
Перенос заряда в ДНК (и других молекулах) на более длинные дистанции вовлекает прыгание. Когда заряд прыгает с точки на точку вдоль сегмента ДНК, то ведет себя классическим образом и теряет свойства волны. Во время туннелирования электрическое сопротивление растет по экспоненте, а во время прыгания – линейно.
Прикрепив к двум концам молекулы ДНК электроды, исследователи сумели контролировать проход заряда через молекулу и увидели нечто новое: оказывается, существует третий, промежуточный тип поведения заряда. Он напоминает прыгание, но одновременно демонстрируются волновые свойства.

Рис. 8 – Движение электрических зарядов вдоль ДНК, прикрепленных к паре электродов [16].
Зато дыры, наблюдаемые в аналогичных последовательностях ДНК, оказались делокализованы и распространились на несколько пар оснований. Эффект не был ни линейным, ни экспоненциальным увеличением электрического сопротивления, а, скорее, периодической осцилляцией. Феномен, как было установлено, оказался высоко секвенс-зависимым, с нагроможденными друг на друга парами оснований гуанина-цитозина, вызывающими наблюдаемую осцилляцию.

Рис. 9 – Периодическая осцилляция ДНК [16].
Контрольные эксперименты показали линейное увеличение сопротивления с длиной молекулы, в сочетании с обычным прыганием [16].
2.4. ДНК хранит, преобразует и высвобождает гармоничный свет
Одним из самых интересных разделов книги Линн Мактаггарт «Поле» является обсуждение трудов Фрица-Альберта Поппа – биофизика-теоретика в Университете Марбурга в Германии. Он обнаружил, что все живые существа непрерывно испускают фотоны – от небольшого числа до многих сотен. Интересно, что низшие животные или растения испускали значительно больше света, некоторые до сотни фотонов на квадратный сантиметр в секунду, чем люди, лишь 10 фотонов на кв. см. Это высокочастотный свет с длиной волны от 200-т до 800-т нанометров – выше видимого спектра. Свет был гармоничным, как луч лазера.
Также Попп обнаружил следующее: если освещать светом живые клетки, сначала они его поглощают, а затем, через небольшой промежуток времени, испускают в виде интенсивной вспышки нового света. Он назвал этот эффект “замедленной фотолюминесценцией”. Именно этого и следовало ожидать после открытия Гаряева П.П., что молекула ДНК хранит свет. Очевидно ДНК что-то делает со светом, а не просто безразлично его хранит. Также это совершенно увязывается с наблюдением Гурвича энергии, испускающейся из верхушки лука, включая тот факт, что излучение можно блокировать, экранируя ультрафиолетовый свет. Короче говоря наша ДНК хранит свет, как будто он является непосредственным источником энергии и жизнеспособности. Если ДНК получает слишком много света, она посылает его назад, подобно тому, как организм избавляется от ненужных отходов. Однако Попп считал, что в отличие от отходов, испускания света служат очень полезной цели – содержат информацию. А именно: световые пульсации несут коды восстановления порядка и равновесия всему телу [16].
2.4. Генератор-приемник биоэнергии.
Китайский врач Цзян Каньчжэн, занимавшийся изучением волновой генетики в 1959 году на основании определённых работ в этой области сформировал следующую гипотезу: «В процессе жизнедеятельности любого организма его атомы и молекулы обязательно связаны между собой единым материальным носителем энергии и информации – биоэлектромагнитным полем».

