
Процессный офис: как организовать работу

Процессный офис: как организовать работу
Владимир Владимирович Репин
© Владимир Владимирович Репин, 2025
ISBN 978-5-0067-8248-8
Создано в интеллектуальной издательской системе Ridero

От автора
Написать книгу «Процессный офис: как организовать работу?» я планировал давно. Но, в силу значительной загрузки работой в проектах, дело двигалось не так быстро. В 2025 году мне наконец удалось найти время для работы над материалом.
Большая часть книги сформирована на основе реализованных бизнес-процессов, разработанных нормативно-методических документов и опыта выполнения проектов внедрения процессного управления и организации деятельности процессных офисов в различных компаниях. Часть материала попала в книгу в переработанном виде из моих статей. Заметная часть текста была написана заново только для данной книги.
По ходу работы над книгой я постоянно общался с моими коллегами – руководителями процессных офисов различных организаций, а также с собственниками и топ-менеджерами некоторых компаний. В результате этого взаимодействия некоторые разделы книги были дополнены и скорректированы.
Хочу выразить благодарность моим коллегам: Ляйсан Шарифуллиной, Андрею Краснобаеву, Вячеславу Гончарову, Тамаре Рушновой, Роману Заболотному и Ольге Голубевой, Елене Захаровой, Станиславу Туркову, Елене Тестер, Евгению Галиулину, Александре Мельниковой, Светлане Панкратовой за интересные кейсы по созданию и организации работы процессных офисов.
Спасибо коллегам за предоставленные описания программных продуктов для проектирования корпоративной архитектуры компании и моделирования бизнес-процессов.
Также хочу поблагодарить Президента ABPMP Russian Chapter Анатолия Белайчука за материал по сертификации и оценке профессиональных компетенций процессных аналитиков.
Отдельно выражаю свою признательность Антону Вагнеру за разработку дизайна книги.
Спасибо всем коллегам – руководителям процессных офисов и бизнес-аналитикам, которые поддержали мою идею написания книги, выразив свою заинтересованность в ее создании и публикации.
Глава 1. Введение.
Зачем нужен процессный офис?
1.1. Операционная эффективность бизнеса
Почему книга о процессном офисе начинается с обсуждения операционной эффективности? Ключевыми потребностями любого собственника бизнеса являются достижение поставленных целей, устойчивое развитие компании, возврат инвестиций, получение прибыли с приемлемым уровнем рентабельности. Операционная эффективность напрямую зависит от того, насколько хорошо организованы и управляются бизнес-процессы организации. Собственник занимается этим постоянно, но у него слишком много важных задач, которые нужно выполнять практически одновременно. Поэтому часть работы по организации и улучшению процессов компании он может делегировать процессному офису, а для управления ключевыми процессами назначить соответствующих владельцев процессов.
Вернемся к понятию операционной эффективности. Довольно распространенным является следующее определение: «Операционная эффективность – это способность организации сокращать потери времени, трудозатрат и материалов как можно больше, при этом производя продукцию и/или услуги высокого качества».
Данное определение вызывает несколько вопросов. Во-первых, насколько продукт, который производит компания, востребован клиентами? Растут ли продажи, маржа, доля рынка?
Во-вторых, организация может производить и продавать продукт, имея при этом большое количество бизнес-процессов с низкой эффективностью. Как такое возможно? Внешнее окружение («контекст»), в рамках которого работает бизнес, дает возможность организации существовать при текущем уровне совокупной эффективности ее бизнес-процессов и системы управления в целом. Если контекст изменится (появятся новые потребности, клиенты, рыночные ниши, новые марки и поставщики сырья, изменится законодательство и проч.), а процессы – нет, то у организации, скорее всего, возникнут серьезные проблемы, которые придется быстро решать.
Поэтому корректнее сформулировать цель, как «оптимизировать», а не «сокращать». В некоторых случаях понадобится увеличение запасов или трудозатрат, чтобы обеспечивать требуемый уровень сервиса или качества. Организация должна уметь гибко перестраивать бизнес-процессы под требования внешней среды. Именно в этом заключается ценность, а не в непрерывном сокращении всего и вся. Не говоря уже о том, что предельное снижение запаса ресурсов (например, человеческих) приводит к увеличению рисков потери непрерывности бизнеса.
На каждый процесс тратятся ресурсы, которые стоят денег. Но в какой степени бизнес-результат таких процессов покрывает затраты? Например, бизнес-процесс формирования претензии поставщику в крупной организации требует значительных ресурсов (в первую очередь рабочего времени специалистов и руководителей), но вот окупается ли он? Выполнение одного экземпляра такого процесса обходится крупной компании в 50—60 тыс. рублей, а неустойка по претензии, например, для небольшой поставки составляет всего 30 тыс. рублей. Насколько это рентабельно или, говоря другими словами, эффективно? Ответ очевиден. Но что с этим делать? Вариантов несколько:
1) отказаться от выставления претензий, начиная с определенной суммы (при этом вносить соответствующих поставщиков в «черный список» или накапливать претензии, а потом выставлять сразу несколько);
2) радикально изменить процесс работы с претензиями, повысив его эффективность;
3) сознательно смириться с возникающими потерями (худший вариант);
4) организовать процесс закупки на всех его стадиях так, чтобы минимизировать риски нарушения договорных обязательств поставщиками, при этом обеспечивая сроки, качество и себестоимость закупаемых товаров и услуг, приемлемые для бизнеса.
Когда я говорю о методах повышения операционной эффективности, то в первую очередь имею в виду:
проектирование такой системы управления организацией, которая может создавать и поддерживать в рабочем состоянии бизнес-процессы (с учетом изменяющегося внутреннего и внешнего контекста), эффективные с точки зрения конечного результата для бизнеса.
Процессный офис помогает собственнику и топ-менеджерам компании создавать такую систему управления, основанную на управляемых бизнес-процессах.
1.2. Система управления компанией и СУБП
Каждая организация имеет свою, достаточно уникальную бизнес-модель и систему управления, включающую ряд подсистем:
• систему стратегического управления;
• систему маркетинга;
• систему продаж;
• систему закупок;
• систему управления персоналом и так далее.
Перечень таких систем, в общем, типовой. Но вот их начинка, содержание – часто очень разные в зависимости от отрасли, специфики бизнеса, размера организации и уровня ее зрелости в рамках жизненного цикла.
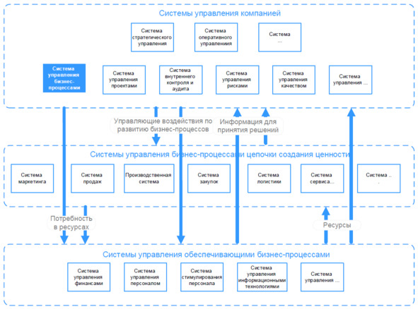
В каждой из подсистем управления есть свои принципы, методы, ресурсы, а главное, действующие бизнес-процессы. На рис. 1 представлены три группы подсистем управления.

Рис. 1. Общая схема системы управления компанией
1. Системы управления компанией.
2. Системы управления бизнес-процессами цепочки создания ценности.
3. Системы управления обеспечивающими бизнес-процессами.
Объектом управления систем управления компанией является вся организация (бизнес в целом), но в первую очередь системы, создающие ценность для клиентов. Другими словами, это системы, определяющие цепочку создания ценности.
Очевидно, что все системы существуют не изолированно, а взаимодействуют между собой. На рис. 1 этот факт условно показан стрелками. Можно, конечно, было бы создать детальную схему с большим количеством информационных потоков, но это только осложнило бы восприятие основной идеи.
Границы систем являются достаточно условными. В некоторых организациях объединяют несколько систем в одну и т. п.
Система управления бизнес-процессами (СУБП) – часть общей системы управления. Ее основная цель – помочь руководителям сделать бизнес-процессы компании управляемыми и эффективными. Приведу рабочее определение СУБП:
Система управления бизнес-процессами (СУБП)1 – совокупность методов, инструментов, ресурсов и внедренных бизнес-процессов, направленная на эффективное развитие компании на основе управления каждым значимым бизнес-процессом в рамках его жизненного цикла.
СУБП организации основана на концепции BPM (Business Process Management).
BPM как совокупность принципов, методов, инструментов и компетенций к настоящему времени уже стал вполне сложившимся, зрелым. Для первичного знакомства с ним можно обратиться к русскому переводу книги «BPM CBOK 4.0: Свод знаний по управлению бизнес-процессами».
Как же можно представить себе структуру СУБП? Предлагаю следующий возможный взгляд:
1. Архитектура бизнес-процессов.
2. Управление бизнес-процессами по целям и показателям.
3. Система стимулирования руководителей на улучшение бизнес-процессов по КПЭ (KPI).
4. Практика описания и анализа бизнес-процессов.
5. Практика оптимизации бизнес-процессов и внедрения изменений.
6. Автоматизация бизнес-процессов.
7. Стандартизация бизнес-процессов.
8. Контроль и аудит бизнес-процессов.
9. Корпоративная система обучения персонала методам процессного управления.
10. Процессный офис.
Хотел бы обратить ваше внимание, что процессный офис является обязательным элементом СУБП.
Далее в таблице представлено краткое описание возможного «уровня зрелости» элементов СУБП от «очень низкого» до «высокого» – вы можете выполнить экспертную оценку уровня зрелости вашей системы работы с бизнес-процессами.





1.3. Что такое процессный офис?
Процессный офис – это структурное подразделение, которое обладает всеми необходимыми компетенциями для создания и поддержания работы СУБП организации.
Каждая организация последовательно проходит несколько этапов своего жизненного цикла. На определенном уровне развития бизнеса собственники понимают, что для эффективной и устойчивой деятельности нужны в достаточной степени прозрачные, понятные персоналу и адекватные поставленным целям бизнес-процессы и регламенты, которые закрепляют установленные требования.
Речь, по сути, идет о «технологизации» деятельности с использованием определенных методов и инструментов. Если в организации есть физическое производство продукта, то разработку и последующий контроль исполнения процесса производства, как правило, выполняет главный технолог. Но в других функциональных направлениях (маркетинг, продажи, закупки, сервис) «главных технологов» нет. Очевидно, технологами бизнес-процессов должны быть сами руководители функциональных подразделений. Но они, как правило, в большей степени ориентированы на результат, чем на разработку эффективной технологии его получения.
Если у собственника и/или руководителя организации есть сильная личная мотивация навести порядок в выполняемой деятельности, то он, безусловно, может заняться этим сам. Но, примерив на себе роль технолога, собственник (руководитель) можно быстро убедиться в том, что нужны определенные знания, навыки, методы и инструменты для проектирования, внедрения, контроля исполнения и совершенствования бизнес-процессов организации, автоматизации процессов с использованием современных информационных технологий.
Как получить эти навыки? Кому поручить эти задачи? Мировая и отечественная практика указывает на необходимость создания специализированного подразделения – отдела внутреннего организационного развития, или, используя стандартную терминологию в области BPM, процессного офиса.
Процессный офис формируется из профессионалов в области организационного развития, в том числе проектирования (описания) и регламентации, внедрения изменений и автоматизации бизнес-процессов.
В таблице 2 представлены возможные типовые задачи процессного офиса в различных ситуациях.


Ключевое преимущество процессного офиса перед другими, обычными функциональными подразделениями состоит в том, что процессный офис обладает четкой, проработанной методологией и системным подходом к анализу выполняемой деятельности и проектированию результативных и эффективных бизнес-процессов различного масштаба. Конечно, руководители других подразделений так или иначе вовлечены в изменения. Иногда они сами являются инициаторами этих изменений. Но далеко не каждое предлагаемое решение не только эффективно, но и вообще системно ориентировано на развитие организации в долгосрочной перспективе, достижение целей собственников. Процессный офис (как и другие, специально созданные аналитические подразделения: проектный офис, отдел стратегического развития, служба СМК2 и т. д.) стоит на страже эффективности, системности и помогает достигать поставленных стратегических и оперативных целей.
1.4. Базовая модель работы процессного офиса
На рис. 2 показана базовая модель работы процессного офиса. Генеральный директор (председатель совета директоров, президент и т. п.) ставит задачу руководителю некоторого функционального управления по описанию, анализу, перепроектированию, оптимизации и регламентации, подготовке технического задания на автоматизацию бизнес-процесса (группы бизнес-процессов).
Подчеркну, что задачи по работе с бизнес-процессами ставятся первым лицом компании руководителям управлений, а не процессному офису. Делается это регулярно, один раз в 2—3 недели.
Руководитель функционального управления, получив задачу, ставит ее руководителю одного из отделов, который находится в его подчинении. Этот руководитель, в свою очередь, определяет специалиста, который выполняет работу с бизнес-процессами, совмещая это со своей основной деятельностью на должности (для крупных подразделений это может быть отдельно выделенный и специально обученный в области процессного управления сотрудник – бизнес-партнер, апостол процессного управления и т. п.). В идеальной ситуации руководитель управления создает временную рабочую группу (ВРГ) для решения поставленных задач по бизнес-процессам.

Рис. 2. Базовая модель работы процессного офиса
Поскольку сотрудники управления и, в частности, специалист (которому поставлена задача) не владеют профессионально методами процессного управления3, то руководитель управления обращается к руководителю процессного офиса, который организует обучение, предоставляет нормативно-методические материалы и примеры, предоставляет доступ к среде моделирования бизнес-процессов (после соответствующего обучения и аттестации), организует консультирование сотрудников функционального подразделения. Важно, что Процессный офис не делает работу за сотрудников подразделения – он только им помогает. В свою очередь, сотрудники функционального подразделения должны строго следовать корпоративным стандартам и регламентам в области процессного управления, которые разработал процессный офис.
Руководитель функционального управления лично отчитывается перед генеральным директором (председателем совета директоров, президентом, собственником) по поставленной задаче в области бизнес-процессов. При этом на совещании могут присутствовать представители процессного офиса, если это необходимо.
В рассматриваемой базовой модели деятельности процессного офиса очень важно, чтобы первое лицо компании еженедельно тратило как минимум два часа своего времени на постановку и контроль исполнения задач в области процессного управления, приемку результатов: схемы процессов, аналитика и предложения по бизнес-процессам, проекты регламентов, цели и показатели и пр.
Руководитель функционального управления лично должен защитить результаты своей работы, обосновать пользу от изменения бизнес-процессов для компании в части упорядочивания работы, устранения потерь и повышения операционной эффективности бизнес-процессов, снижения сроков их выполнения, роста качества результатов, повышения степени автоматизации и цифровизации, реализации принципов клиентоцентричности и пр.
Сказанное выше не означает, что процессный офис должен занимать пассивную позицию. Наоборот, нужно искать направления повышения эффективности – кросс-функциональные процессы, которые нуждаются в оптимизации, – выдвигать и реализовывать инициативы, развивать СУБП и развиваться самим.
1.5. Для кого написана эта книга?
Книга, которую вы держите в руках, посвящена вопросам организации деятельности процессного офиса компании. В первую очередь она ориентирована на:
• собственников;
• генеральных директоров;
• директоров по стратегическому развитию;
• директоров по организационному развитию;
• заместителей руководителей организации по эффективности бизнес-процессов;
• вице-президентов по оптимизации бизнес-процессов;
• других руководителей.
Предлагаемый материал будет также полезен руководителю процессного офиса и специалистам, которые уже работают или хотят стать процессными и бизнес-аналитиками, заниматься проектированием и внедрением эффективных бизнес-процессов организации.
В книге рассматриваются цели и задачи, структура, ключевые функции, методы и инструменты процессного офиса. Обсуждаются вопросы организации и управления его деятельностью. Уделяется внимание необходимым компетенциям сотрудников процессного офиса. Раскрываются типовые проблемы в деятельности процессного офиса и возможные пути решения этих проблем.
Если вы создаете процессный офис, то книга поможет вам заложить системные основы его функционирования. Если такое подразделение уже есть, то вы сможете сравнить его работу с подходами, представленными в книге.
Подробных и системно изложенных материалов по данной тематике на русском языке фактически нет. Я надеюсь, что моя книга восполнит этот пробел и принесет значительную практическую пользу.
Глава 2. Организационная структура и роли процессного офиса
2.1. Типовые должности и роли процессного офиса
Для организаций различного размера структура процессного офиса будет разной. Поэтому начать ее обсуждение лучше с описания ролей, которые могут выполнять сотрудники данного подразделения. Можно выделить следующие ключевые роли:
1. Руководитель процессного офиса.
2. Процессный архитектор.
3. Процессный методолог.
4. Ведущий бизнес-аналитик / бизнес-аналитик4.
5. Руководитель проектов.
6. Внутренний аудитор.
На практике, вы можете определить больше ролей, например «ответственный за администрирование предложений по улучшениям» или «ответственный за внедрение бережливого производства» и т. д. Это зависит от размера компании, структуры подчиненности, целей и функций процессного офиса.
Руководитель процессного офиса
В общем случае это роль. В частном, в конкретной компании, это может быть должность. Дело в том, что руководить подразделением (отделом, группой) может практически любой руководитель, которому поручена эта функция. Встречались ситуации, когда таким руководителем был директор по персоналу. Иногда роль брал на себя сам руководитель компании и т. д.
Ключевая функция руководителя процессного офиса – это администрирование деятельности подразделения для достижения поставленных перед ним целей, главная из которых – повышение операционной эффективности бизнеса за счет внедрения СУБП и выполнения проектов оптимизации и автоматизации (цифровизации) кросс-функциональных бизнес-процессов.
В реальной практике часто бывает так, что руководителю процессного офиса приходится заниматься различными важными поручениями топ-менеджеров и собственников, например проектировать систему стратегического и корпоративного управления, разрабатывать бизнес-планы, вести переговоры с поставщиками услуг по внедрению программного обеспечения, управлять проектами автоматизации, принимать участие в ключевых совещаниях по развитию бизнеса и пр.
Процессный архитектор
Процессный архитектор – это роль, основная функция которой заключается в построении и развитии архитектуры бизнес-процессов компании. В частности, процессный архитектор:
• разрабатывает и развивает принципы и методы проектирования архитектуры процессов;
• выполняет моделирование процессов верхнего уровня (архитектурных моделей) в различных нотациях (VAD, IDEF0, DFD);
• разрабатывает и поддерживает в актуальном состоянии организационную и ролевую структуру компании;
• разрабатывает и поддерживает в актуальном состоянии ключевые справочники в системе моделирования.
Процессный архитектор отвечает за качество, адекватность реальному бизнесу, понятность архитектуры в первую очередь для собственника и руководителей компании.
Это очень важно, так как бывали случаи, когда некорректно построенная архитектура процессов не только не вовлекала собственника в работу с процессами, но и вызывала у него непонимание того, чем вообще занимается процессный офис, провоцировала негативное отношение к проекту в целом.
Процессный архитектор – это человек, который на одном языке говорит с топ-менеджерами и собственником о том, как необходимо развивать бизнес-модель и архитектуру компании для того, чтобы достигнуть поставленных стратегических целей. При этом он не должен «втирать очки», «продавая» собственнику модели каких-то других, якобы эффективных и известных (особенно западных) компаний, «типовые» решения и пр. Архитектура должна соответствовать реальному бизнесу со всеми его особенностями. Усложнение архитектурной модели без обоснованной необходимости ведет к лишней, формальной работе по описанию, по сути, выдуманных процессов, построению архитектурного монстра.
Как правило, отдельно выделенную должность процессного архитектора могут позволить себе только крупные компании, холдинги. В малом и среднем бизнесе эту роль могут играть: руководитель процессного офиса, процессный методолог, руководитель компании или даже частично сам собственник. Хотя собственник, по сути, всегда является архитектором, только не всегда может формализовать свое видение при помощи стандартных BPM-подходов.
Дополнительно я приведу здесь описание трудовой функции процессного архитектора из профессионального стандарта. В соответствии с Профессиональным стандартом «Специалист по процессному управлению» №1138 (утвержден приказом Министерства труда и социальной защиты РФ от 17 апреля 2018 г. №248н) процессный архитектор в рамках обобщенной трудовой функции «Проектирование и трансформация процессной архитектуры компании» выполняет следующие трудовые функции:


Что значит «трансформация процессной архитектуры»? По сути, это проведение серьезной трансформации самой компании. Это еще раз указывает на важность роли процессного архитектора и необходимость его постоянного взаимодействия с собственником и топ-менеджерами компании.
Процессный методолог
Процессный методолог – это роль, основная функция которой заключается в разработке и стандартизации методических подходов в рамках СУБП. В первую очередь к этому относятся методы:

