
Wellbeing at work, или Как использовать программы благополучия сотрудников, чтобы сделать бизнес успешным, эффективным и устойчивым
Обязательство руководителей
Хотя высшее руководство несет полную ответственность за программу охраны труда и здоровья, повышения благополучия на предприятии, полномочия по обеспечению высокого уровня охраны здоровья должны быть делегированы на все уровни управления.
Для успешного осуществления программы по охране труда и здоровья на рабочем месте необходима приверженность руководства достижению целевых показателей (например, нулевой травматизм или повышение уровня физической активности среди работников и др.). Только когда руководство участвует в программе и концентрирует свое внимание на ключевых показателях, работники начинают по достоинству оценивать подобного рода программы, что влияет на их вовлеченность в программу.
Приверженность руководства охране труда и здоровья, повышению благополучия работников может быть продемонстрирована различными способами, например:
• выделение достаточных ресурсов (финансовых и человеческих) для надлежащего функционирования компонентов программ (охрана труда и здоровья, программы укрепления здоровья и благополучия работников);
• создание организационных структур для реализации программ (например, департамент охраны здоровья, комитет программ укрепления здоровья и др.);
• назначение представителя из руководства, ответственного за надзор за надлежащим функционированием системы охрана труда, здоровья и управление благополучием работников.
Процесс организации и эксплуатации системы охраны труда и здоровья требует значительных финансовых вложений. Для эффективного управления охраной здоровьем, трудом и благополучием, оперативным подразделениям должны быть выделены необходимые финансовые ресурсы из бюджета. Управленцы (в том числе и линейные) должны понимать всю ценность, которую корпоративные лидеры придают обеспечению охраны здоровья, безопасности рабочего места для сотрудников. Необходимо стимулировать менеджеров задействовать ресурсы для улучшения всех аспектов безопасности и здоровья.
Участие работников
Выстраивание сотрудничества между руководством и работниками является важным элементом предотвращения несчастных случаев и заболеваний на рабочем месте. Участие сотрудников в проектах, направленных на сохранение здоровья, является ключевым условием успешного управления охраной труда и фактором, способствующим снижению заболеваемости и травматизма.
На уровне подразделений работники и их представители должны иметь возможность участвовать в определении проблем, целей и вытекающих из них действий, связанных с безопасностью и здоровьем. Выгода от сотрудничества между руководством и работниками видна на примере специальных образовательных программ, где вовлечение более 80% работников повышает уровень эффективности самой программы сохранения здоровья работника.
Непрерывное обучение
Обучение является важным элементом поддержания здоровья и безопасности на рабочем месте и на протяжении многих лет является неотъемлемым компонентом управления охраной труда и здоровьем. Менеджеры, администраторы проектов в области охраны труда и здоровья, работники нуждаются в непрерывном обучении исходя из современных реалий и требований. Работники на предприятии должны проходить соответствующее систематическое обучение по вопросам безопасности, гигиены труда, профилактики хронических заболеваний, управления собственным здоровьем и благополучием.
Обучение должно повышать осведомленность, формировать установки и навыки для успешного управления собственной безопасностью, здоровьем и благополучием на работе и в личной жизни.
Обучение безопасности и управлению здоровьем не должна рассматриваться изолированно, а должна стать неотъемлемой частью профессиональной подготовки, путем внедрения в ежедневный рабочий процесс. Поэтому обучение по приобретению профессиональных навыков всегда должно включать компонент охраны труда, здоровья и управления благополучием.
Обязанности руководства в обучении охране труда, здоровья и управлению благополучием:
• создать каждому работнику соответствующие практические инструкции в области охраны труда, здоровья и благополучия (например, и инструкции по профилактике диабета и др.);
• обеспечить обучение, включающее приобретение знаний, которые можно применять на конкретной работе и в соответствии с требуемой квалификацией (например, программу самоуправления здоровьем и благополучием).
Инфраструктура и организационная структура
Контроль рисков нарушений здоровья и ухудшения благополучия требует адекватных организационных мер. Поскольку не существует идеальной модели для организационной структуры, выбор должен быть сделан путем взвешивания ожидаемых достоинств и недостатков различных систем. Стоит помнить, что наибольший возврат инвестиций от управления здоровьем и благополучием мы получаем, если создаем здоровьесберегающую инфраструктуру. Правда инфраструктура не будет хорошо работать, без комплексных программы в области управления здоровьем и благополучием.
Расстановка приоритетов
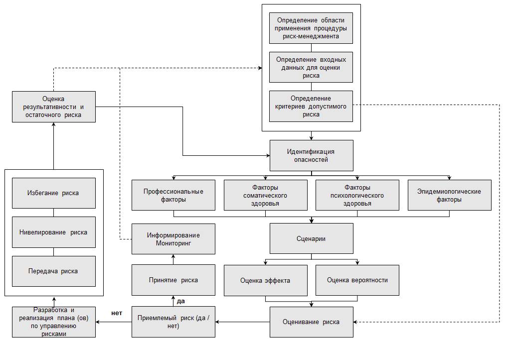
Первый шаг – установка приоритетов среди целей путем оценки опасностей с наиболее серьезными последствиями (например, значительный рост абсентеизма по причине заболеваний опорно-двигательного аппарата, заставляет сконцентрироваться на устранение факторов риска заболеваний – эргономики, низкой физической, а активности, стресса и др.). Приоритет также может быть отдан действиям, дающим быстрые результаты, поскольку первые успехи повысят доверие к усилиям со стороны руководителей и работников (например, программа отказа от курения сложна в реализации, но дает быстрый и измеримый эффект). Приоритеты могут время от времени меняться, в зависимости от результатов ежегодного аудита. Ниже представлена структура для проведения риск-менеджмента для выбора приоритетов. На наш взгляд, данная структура является полноценной, но может включать дополнительно оценку факторов благополучия работников.

Рисунок. Риск менеджмент согласно ГОСТ Р ИСО 45001-2020 Системы менеджмента безопасности труда и охраны здоровья. Руководство по оценки риска для здоровья работников.
Планирование и развитие деятельности
Все мероприятия, реализуемые в рамках комплексного подхода в управлении охраной труда и здоровья, управления благополучия должны быть тщательно спланированы. Стоит обратить особое внимание на согласование ежегодного плана между различными департаментами, т.к. охрана здоровья, управление безопасностью труда и благополучием как правила лежат в плоскости ответственности различных структурных подразделений. Мероприятия стоит планировать на период от 3 лет, т.к. наши данные показывают, что срок окупаемости комплексных программ сохранения и укрепления здоровья работников среднем составляет от 2,5 до 5 лет. Оценка эффективности программы должна строиться на основе постоянных аудитов – от опросов работников до независимой оценки здоровьесберегающей инфраструктуры на предприятиях.
Принципы формирования здоровых и безопасных рабочих месте
В основе охраны труда, здоровья лежит ряд ключевых принципов. Эти принципы и положения международных трудовых стандартов предназначены для достижения жизненно важной цели: работа должна проходить в безопасной и здоровой окружающей среде. Концепция благополучия работников также хорошо ложится в этот блок.
Основные принципы охраны труда и здоровья
Охрана труда и здоровья – обширная междисциплинарное направление, неизменно затрагивающая вопросы, связанные с такими научными областями, как медицина, токсикология, эргономика, экономика, юриспруденция и психология. Несмотря на большое количество направлений, можно выделить некоторые основные принципы:
• Все работники имеют права. Работодатели и правительство должно гарантировать, что эти права защищены, и должны стремиться создавать и поддерживать достойные условия труда и достойную рабочую среду:
– работа должна проходить в безопасном и здоровом окружении;
– условия труда должны способствовать повышению благополучия работников;
– работа должна предлагать реальные возможности для личностных достижений и служения обществу (МОТ, 1984).
• Политика в области охраны здоровья, труда и управления благополучием – ключевой компонент успеха при внедрении программы управления здоровьем и благополучием. Политика позволяет зафиксировать приоритет здоровья и благополучия работников. Многие компании в России, такие как ГК «Ростех», ГК «Росатом», РЖД и разработали такие политики в 20-х годах. Внедрение политики позволяет реализовывать программы укрепления здоровья и охраны труда более эффективно и на постоянной основе.
Стоит учесть некоторые ключевые задачи при внедрении политики:
• В ходе разработки и внедрения политики необходимо проводить консультации с социальными партнерами (экспертами, работниками, некоммерческими организациями и др.).
• Политика в области охраны труда и здоровья должны быть направлены на профилактику, лечение или защиту от травмирующего фактора, реабилитацию работников. Усилия должны быть сосредоточены прежде всего на первичной профилактике на рабочем месте (до возникновения заболевания или травмы).
•Для разработки политики необходима актуальная информация. Сбор информации об опасностях, гигиенический аудит рабочих мест, анализ передовой практики, а также другие сопутствующие мероприятия имеют важное значение при разработки политики.
• В политике должно быть указано, что укрепление здоровья является центральным элементом практики охраны труда, здоровья и благополучия. Необходимо прилагать усилия для повышения физического, психического, социального, интеллектуального, профессионального и смыслового благополучия работников.
• В политике должно быть указана информация об ответственных подразделениях за реализацию программы охраны труда, здоровья и благополучия.
• Обучение – важный компонент формирования безопасной и здоровой производственной среды. Работники и работодатели должны быть осведомлены о важности создания безопасного рабочего процесса. Сотрудники подразделения, ответственного за реализацию программ должны иметь компетенции в соответствующих направлениях. Ключевыми компетенции в области охраны здоровья и управления благополучием могут являться знания в области медицины труда, социального пакета, профилактики хронических неинфекционных заболеваний и wellbeing-программ.
• У работников, работодателей и компетентных органов есть определенные обязанности и обязательства. Например, работники должны соблюдать установленные процедуры безопасности и охраны здоровья; работодатели должны сформировать безопасные рабочие места; компетентные органы должны разрабатывать, информировать и периодически пересматривать рекомендации в области охраны труда и здоровья.
• Политика должна соблюдаться. Должна существовать система проверок для обеспечения соблюдения мер по охране труда, здоровья и мероприятий по управлению благополучием работников.

Вышеприведенные принципы учитывают подходы МОТ, 1998 года и имеют общие признаки. Так все принципы указывают на важность регулярного анализа текущей ситуации, тщательного планирования, контроля эффективности на основе ключевых показателей. Данный список не является исчерпывающим и может быть дополнен на основе отраслевых особенностей.
Практика охраны здоровья, труда и благополучия работников. Принципы для использования.
В данном разделе мы разберем ключевые подходы к охране труда и здоровья, а также предложим интеграцию велбинг-практик в существующие стандарты.
Поскольку несчастные случаи на производстве и производственные травмы происходят практически повсеместно, хронические заболевания возникают все чаще, превентивные и контрольные меры на предприятии должны планироваться и инициироваться совместно работодателем, руководителями и заинтересованными работниками.
Меры по предотвращению и контролю рисков на рабочем месте должны основываться на легко осуществимых и четко определенных внутренних документах на уровне предприятия.
Обязанности работодателя
Меры, которые необходимо предпринять, будут различаться в зависимости от отрасли экономической деятельности и типа выполняемых работ; в целом, работодатели должны:
• предоставлять и поддерживать рабочие места безопасными для здоровья;
• формировать здоровое окружение, способствующее раскрытию потенциала работников;
• реализовывать комплекс образовательных и профилактических мероприятий, направленных на повышение осознанности, формирование установок и навыков.
Планируя превентивные и защитные мероприятия, работодатель должен оценивать риск здоровью работника и бороться с ним в следующем порядке:
• исключить риск;
• контролировать источник риска;
• минимизировать риск за счет разработки безопасных систем труда;
• если риск сохраняется, обеспечить использование средств индивидуальной защиты.
Иерархия профилактических и защитных мероприятий

Рисунок. Иерархия управления рисками
Дополнительно работодатели могут предусмотреть следующие меры:
• обеспечить надлежащий надзор за работой, методами работы, а также за пониманием и применением мер охраны труда и здоровья;
• разработать организационные меры по охране труда, адаптированные к размеру предприятия и характеру его деятельности;
• бесплатно предоставить работнику соответствующую личную защитную одежду и оборудование, в случае если невозможно исключить опасность причинения вреда здоровью или контролировать иным образом;
• обеспечить, чтобы организация труда, особенно в отношении продолжительности рабочего времени и перерывов для отдыха, не оказывала неблагоприятного воздействия на безопасность и здоровье работников;
• принять все разумные и практически возможные меры для устранения чрезмерного физического и умственного переутомления;
• при необходимости предусматривать меры по устранению чрезвычайных ситуаций и несчастных случаев, включая адекватные меры по оказанию первой помощи;
• проводить исследования или иным образом быть в курсе научных и технических знаний, необходимых для выполнения обязательств, перечисленных выше;
• сотрудничать с другими работодателями в целях повышения безопасности и использования лучших практик для сохранения здоровья работников.
Обязанности и права работников
Сотрудничество работников внутри предприятия имеет жизненно важное значение для предотвращения заболеваний, несчастных случаев, а также управления негативными последствиями низкого уровня благополучия работников (высокого уровня абсентеизма, низкой вовлеченности и др.).
На работников могут возлагаться определенные задачи для управления здоровьем и благополучием, описанные во внутренних документах организации:
• проявлять разумную заботу о здоровье и благополучии себя и своих коллег;
• соблюдать инструкции по обеспечению безопасности труда и охраны здоровья на предприятии;
• незамедлительно сообщать своему непосредственному руководителю о любой ситуации, которая, по их мнению, может представлять опасность для здоровья и не может быть исправлена самостоятельно;
• сообщать о любых несчастных случаях или травмах, полученных во время работы или в связи с ней.
• иметь возможность участвовать в широком спектре профилактических мероприятий на рабочем месте.
Работники должны иметь доступ к информации о всех рисках здоровью на рабочем месте, а также программах по устранению данных рисков.
Комитеты по охране труда, здоровья и благополучия
Создание комитетов по направлению охраны труда, здоровья, а также благополучия способствует более эффективному взаимодействию работников и руководства и повышает эффективность программ.
Некоторые исследования показывают, что предприятия с комитетами в области охраны труда и здоровья, где участвовали представители работников имели значительно меньше производственных травм, чем те, где руководство самостоятельно определяло меры безопасности и здоровья (Reilly, Paci and Holl, 1995). Создание совместных комитетов по охране труда, здоровья и благополучия является обычной практикой и может способствовать повышению эффективности проводимых мероприятии. Известно, что участники комитетов активно контролируют аспекты безопасности и охраны здоровья на рабочих местах и, при необходимости, принимают корректирующие меры.
Для того, чтобы быть эффективным инструментом комитеты должны регулярно собираться и проводить аудиты.
Для эффективной работы комитеты в области управления здоровья и благополучием могут:
• получать адекватную информацию по вопросам управления здоровьем и охраной труда;
• иметь возможность изучать факторы, влияющие на безопасность и здоровье, благополучие;
• получать поощрение за улучшение мер в области управления здоровьем и охраной труда;
• получать консультацию от специалистов по вопросам внедрения новых инструментов;
• эффективно коммуницировать с работниками по вопросам безопасности и здоровья;
• получать консультацию при планировании изменений рабочих процессов, которые могут иметь последствия для безопасности или здоровья работников;
• получать защиту от увольнения и других мер, наносящих ущерб членам комитетов, при выполнении ими своих функций в области охраны здоровья, а в качестве представителей работников или членов;
• иметь возможность участвовать в процессе принятия управленческих решений на предприятии по вопросам здоровья и благополучия работников.
Комитету охраны труда и здоровья, а также велбинг-комитеты уже реализованы на базе множества российских и международных организаций, примером может послужить компании Auchan, Fortum, Фосагро и др.
Контроль мероприятий в области охраны здоровья и благополучия
Поскольку последствия рисков нарушения здоровья могут не проявляться в течение многих лет, важно заранее определить потенциальные опасности, прежде чем они приведут к неизлечимым заболеваниям (например, нерациональное питание подтачивает здоровье работников 5 и более лет, прежде чем возникнут негативные последствия, влияющие на экономическую эффективность компании).
Для контроля текущего положения дел используются инструменты, указанные во введении к данной книги.

Оценка производственной среды
Чтобы обеспечить здоровую рабочую среду, необходимо проводить мониторинг работников на рабочем месте. Это предполагает систематический контроль за факторами производственной среды и практики, которые могут повлиять на здоровье работников (столовые, спортзалы, комнаты психоэмоциональной разгрузки, соблюдение принципов эргономики и др.).
Обычное наблюдение за рабочими процессами и рабочей средой является первым шагом в комплексе мероприятий. В некоторых случаях такого наблюдения может быть достаточно для выявления отсутствия адекватных мер контроля и подверженности работников риску. Оценка, основанная на таком типе наблюдения, может позволить создать рекомендации по мерам контроля. Повторные аудиты рабочего места необходимы для обеспечения уверенности в том, что на рабочих местах, изначально оцененных как удовлетворительные, не произошло ухудшения состояния. Информация, полученная в результате наблюдения за производственной средой, должна быть объединена с другими данными, такими как данные СОУТ, результаты опросов работников, МОКУЗ (см. Приложение №1) и др.

Матрица оценки рисков

Широкую поддержку во врачебной среде получил подход, основанный на принципе предосторожности, вытекающий из принципа 15 декларации Рио-де-Жанейро по окружающей среде и развитию 1992 года. Этот принцип утверждает, что необходимо предвидеть и предотвращать разрушительную деятельность человека до того, как будут научно доказано наличие проблемы. Мы видели много случаев, когда опасения по поводу вещества или процесса игнорировались, сопровождаясь ответом, что нет доказательств того, что это вредно. К тому времени, когда будут получены доказательства, сотни, если не тысячи людей, могут погибнуть или получить необратимый ущерб своему здоровью.
Когда деятельность создает угрозу причинения вреда здоровью человека или окружающей среде, следует принимать меры предосторожности, даже если некоторые причинно-следственные связи не доказаны с научной точки зрения.
Мы сформулировали принципы этой идеи это в четырех пунктах:
• люди обязаны принимать упреждающие меры для предотвращения вреда;
• бремя доказательства безвредности новой технологии, процесса, деятельности или химического вещества лежит на инициаторах деятельности, а не на широкой общественности;
• перед использованием новой технологии, процесса, химического вещества или началом новой деятельности люди обязаны изучить весь спектр альтернатив, включая вариант бездействия;
• решения, в которых применяется принцип предосторожности, должны быть открытыми, информированными и демократичными, и в них должны принимать участие все заинтересованные стороны.
В настоящее время принцип предосторожности включен в некоторые международные договоры и национальные законы (например, законы Швеции о химических веществах и законы нескольких американских штатов).
Оценка факторов риска, согласно ГОСТ Р ИСО 45001-2020 Системы менеджмента безопасности труда и охраны здоровья. Руководство по оценки риска для здоровья работников.
Профессиональные факторы:
Гигиенические факторы (фактические параметры, а также их изменение):
Факторы производственной среды;
Факторы производственного процесса;
Факторы производственного травматизма;
Факторы окружающей среды и инфраструктуры;
Факторы применения новых материалов и оборудования;
Факторы риска для командируемого персонала;
Факторы, обусловленные чрезвычайными ситуациями, действием третьих лиц, воздействием агрессивной флоры, фауны.
Факторы соматического здоровья работника:
Половозрастные особенности;
Исходный уровень здоровья работника, наличие хронических заболеваний;
Поведенческие факторы, образ жизни, привычки;
Качество питания, питьевой воды;
Генетические факторы.
Факторы психологического здоровья работника:
Факторы, способствующие развитию стресса, усталости и профессионального выгорания;
Факторы организации труда, способствующие недосыпанию и расстройствам сна;
Расстройства поведения.
Эпидемиологические факторы.
Факторы благополучия работников
Наблюдение за состоянием здоровья работников
Наблюдение за состоянием здоровья работников влечет за собой проведение медицинских осмотров работников чтобы убедиться, что состояние их здоровья соответствует выполняемой ими работы и что профессиональное воздействие рисков и опасности не оказывает какого-либо пагубного воздействия на их здоровье. Медицинские осмотры также помогают выявить условия, которые могут сделать работника более восприимчивым к воздействию опасных агентов, а также выявить ранние признаки ухудшения здоровья, вызванные ими.
Основная цель осмотров – первичная профилактика производственных травм и заболеваний.
Медицинские осмотры и оценка состояния здоровья
Важность наблюдения за здоровьем работников четко указана в пункте 11 Рекомендации 1985 года о службах об охране здоровья (171), который гласит:
Наблюдение за состоянием здоровья работников должно включать следующие мероприятия:
a) оценку состояния здоровья работников до выполнения ими конкретных задач, которые могут представлять опасность для их здоровья или здоровья других лиц;
б) оценки состояния здоровья с периодическими интервалами во время работы по найму, которая сопряжена с определенной опасностью для здоровья;
в) оценки состояния здоровья при возобновлении работы после длительного отсутствия по состоянию здоровья с целью определения возможных профессиональных причин, рекомендации соответствующих мер по защите рабочих и определения пригодности работника для работы и потребности в переводе и реабилитации;
(г) оценки состояния здоровья после завершения заданий, связанных с опасностью, которые могут вызвать ухудшение здоровья в будущем.

